【导读】本次实验旨在研究使用增强模式NMOS晶体管的简单差分放大器。2021年6月学子专区文章 中提出的关于硬件限制问题的说明对本次实验也是有效的。通过提高信号电平,然后在波形发生器输出和电路输入之间放置衰减器和滤波器(参见图1),可以改善信噪比。本次实验需要如下材料:
● 两个100 Ω电阻
● 两个1 kΩ电阻
● 两个0.1 μF电容(标记为104)

图1.11:1衰减器/滤波器
本次实验的所有部分都会使用该衰减器和滤波器。
材料
● ADALM2000 主动学习???/div>
● 无焊面包板
● 跳线
● 两个10 kΩ电阻
● 一个15 kΩ电阻(将10 kΩ和4.7 kΩ电阻串联)
● 两个小信号NMOS晶体管(CD4007或ZVN2110A)
说明
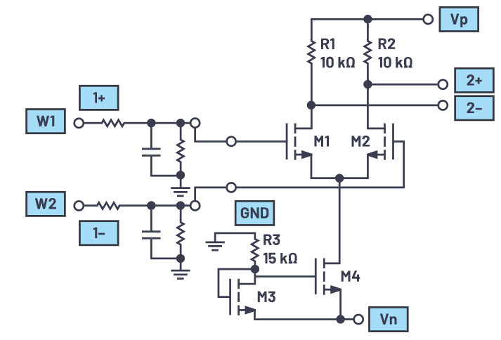
实验室硬件的连接如图2所示。M1和M2应从可用的且Vth匹配最佳的器件中选择。M1和M2的源极与R3的一端共享一个连接。R3的另一端连接到Vn (-5V),提供尾电流。M1的基极连接到第一个任意波形发生器的输出,M2的基极连接到第二个任意波形发生器的输出。两个集电极负载电阻R1和R2分别连接在M1和M2的集电极与正电源Vp (+5 V)之间。差分示波器输入2+/2-用于测量两个10 kΩ负载电阻上的差分输出。

图2.带尾电阻的NMOS差分对

图3.NMOS差分对面包板
硬件设置
第一个波形发生器配置为200 Hz三角波,峰峰值幅度为4 V,偏移为0 V。第二个波形发生器也应配置为200 Hz三角波,峰峰值幅度为4 V,偏移为0 V,但相位为180°。示波器的通道1应与1+连接到第一个波形发生器W1的输出,与1-连接到W2的输出。通道2应连接到标注2+和2-处,并设置为每格1 V。
程序步骤
获取如下数据:x轴是任意波形发生器的输出,y轴是使用2+和2-输入的示波器通道2。通过改变R3的值,同学们可以探索尾电流电平对电路增益的影响(观察通过原点的直线的斜率)和对线性输入范围的影响,以及当电路饱和时,观察增益非线性下降的形状。

图4.NMOS差分对XY图
电流源用作尾电流
使用简单电阻作为尾电流具有局限性。同学们可以探索构建电流源来偏置差分对的方法。这可以由几个额外的晶体管和电阻构成,如 之前的ADALM2000实验"稳定电流源"所示。
附加材料
两个小信号NMOS晶体管(M3和M4采用CD4007或ZVN2110A)

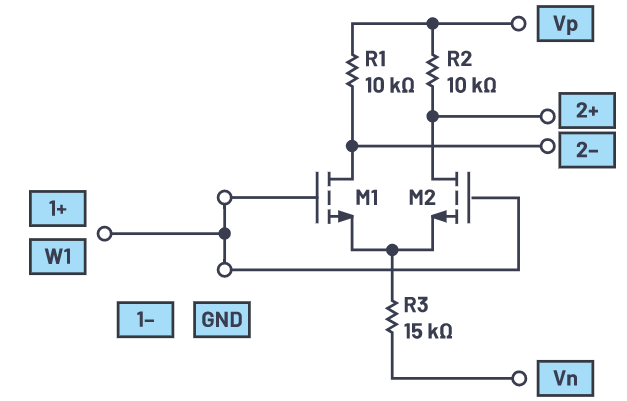
图5.带尾电流源的差分对
硬件设置
第一个波形发生器配置为200 Hz三角波,峰峰值幅度为4 V,偏移为0 V。第二个波形发生器也应配置为200 Hz三角波,峰峰值幅度为4 V,偏移为0 V,但相位为180°。电阻分压器将Q1和Q2的基极处的信号幅度降低到略小于200 mV。示波器的通道1应与1+连接到第一个波形发生器W1的输出,与1-连接到W2的输出。通道2应连接到标注2+和2-的位置,并设置为每格1 V。

图6.带尾电流源的差分对面包板电路
程序步骤
配置示波器以捕获所测量的两个信号的多个周期。XY图示例如图7所示。

图7.带尾电流源的差分对XY图
测量共模增益
共模抑制(CMR)是差分放大器的一个关键方面。CMR可以通过将两个晶体管M1和M2的基极连接到同一输入源来测量。图10显示了当W1的共模电压从+3 V扫描至-3 V时,电阻偏置差分对和电流源偏置差分对的差分输出。当栅极上的正电压接近漏极电压,晶体管从饱和区进入三极管(阻性)区域时,增益受到的影响最大。这可以通过观察相对于地为单端(即将2-输入接地)的漏极电压来监测。应调整发生器的幅度,直到输出端信号就要开始削波/折叠。

图8.测量共模增益
硬件设置
波形发生器配置为100 Hz正弦波,峰峰值幅度为6 V,偏移为0 V。示波器的通道1应与1+连接到第一个波形发生器W1的输出,与1-连接到地。通道2应连接到标注2+和2-的位置,并设置为每格1 V。

图9.共模增益面包板电路
程序步骤
配置示波器以捕获所测量的两个信号的多个周期。使用LTspice®的波形示例如图10所示。

图10.共模增益波形
问题:
如果将晶体管M1的基极视为输入,图8中的晶体管放大器对于输出2+和2-而言是反相还是同相?解释您的答案。
说明当输入电压(W1)增大或减小时,每个输出电压(2+和2-)会发生什么。
您可以在 学子专区 博客上找到问题答案。
免责声明:本文为转载文章,转载此文目的在于传递更多信息,版权归原作者所有。本文所用视频、图片、文字如涉及作品版权问题,请联系小编进行处理。
推荐阅读:





