【导读】在当今众多的变换器拓扑结构中,反激式拓扑是最常用的一种。尽管很简单,但这种变换器设计却赋予很多应用巨大的优势。近年来,很多更新、更复杂的拓扑结构不断出现,但反激式变换器设计仍然很流行。
这种开关模式电源变换器在中低功率范围(约 2W 至 100W)内提供了极具竞争力的尺寸、成本与效率比。反激式变换器的操作基于耦合电感器,它实现了电源转换,同时还可以隔离变换器的输入和输出。耦合电感器还支持多个输出,这使反激式变换器成为多种应用的理想选择。
反激式变换器操作
反激式变换器的基本组成元件与大多数其他开关变换器拓扑相同,唯一的不同是它采用了耦合电感器,它将变换器的输入与输出隔离(见图 1)。

图1: 反激式变换器原理图
反激式变换器有两个信号半周期: tON and tOFF,它们以MOSFET的开关状态命名并受其控制。
在tON期间,MOSFET处于导通状态,电流从输入端流经原边电感器并对耦合电感器进行线性充电。
在tOFF期间, MOSFET处于关断状态,耦合电感器开始通过二极管去磁。来自电感器的电流为输出电容器充电并为负载供电。
反激式变换器设计及组件选型
设计一个反激式变换器需要做出许多重要的设计决策与权衡。下面我们将介绍一个简单的反激式变换器设计过程中的每个步骤。图2显示了我们将遵循的设计流程。

图2: 反激式变换器设计流程
反激式变换器设计过程与计算
步骤1: 设计输入
设计输入或由最终应用确定,或由设计人员来选择。这些参数包括但不限于:输入和输出电压、功率、纹波系数和操作模式。表1罗列了本文所讨论电路的设计输入。

表1: 设计输入总结
非连续导通模式 (DCM)具有较高的稳定性和效率,我们为此应用选择了该模式。这意味着该解决方案的纹波系数为1。
其最大占空比固定为50%,以最大限度地减少应力并均衡利用MOSFET和二极管??仄德试蜓≡裎?60kHz。
为使计算更加实际,变换器的估算效率也被定义。尽管该估值相对较低(约80%),但却是低功率反激式变换器的常见效率值。
根据所有这些输入,设计人员必须选择满足所有初始要求的控制器IC。本例采用了MPS的MP6004。MP6004是一款仅支持DCM模式的反激式控制器。它还提供原边调节功能,可减少外部组件的数量。
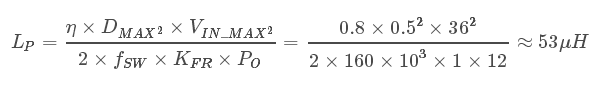
步骤2: 最大原边电感计算及选择
第一个设计计算用于找到最大原边电感值。有许多不同的设计方法可以用于计算该值,但本例中的变换器始终运行在DCM模式,因此我们采用如下的公式 (1)来计算原边电感值(LP):

最坏情况发生在变换器以最小输入电压(VIN)和最大占空比(D)且全功率工作时。将设计输入代入公式(1) ,可以得到最大电感器限值为53μH。
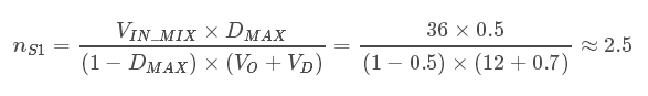
接下来计算所需的匝数比 (nS1)。我们仍使用最小VIN和最大D以得到最坏情况下的值,同时增加二极管的正向压降以使计算更加精确。用等式(2)来估算nS1:

步骤3: MOSFET计算
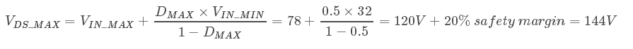
下一步是为应用选择合适的MOSFET。为此,我们需要计算开关必须承受的最大电流和电压。首先利用公式 (3) 来计算最大电压:

注意, VDS_MAX上增加了20%的安全裕度,以确保变换器的安全运行。然后我们利用公式 (4) 来估算最大电流:

查看MP6004控制器规格,可以知道MOSFET的VDS_MAX 为180V,最大电流为3A。这意味着该控制器IC可以在此应用中安全使用。
步骤4: 整流二极管计算
该步骤用于评估整流二极管。与MOSFET一样,其目的是确保整流二极管能够处理它可能遇到的最大电压和电流。 首先利用公式(5)来计算二极管能承受的最大电压:

通过增加40%的安全裕度,得到最大反向电压为60.5V。
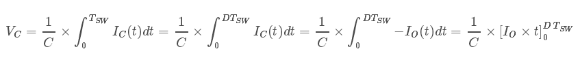
步骤5: 输出电容器计算
我们用一个估值来确定输出电容的值,即忽略电路的二阶方面,如寄生分量和输出串扰。利用公式 (6) 来估算电容的电压值:

请注意,如果该公式用于tON,则可以大大简化。利用公式 (7) 计算输出电压纹波:

接下来,选择一个电容值以得出最佳纹波电压。本例使用了一个250μF的电容器,其输出电压纹波为12.5mV。
步骤6:反激变压器的设计和计算
下一步是变压器的设计。变压器选型需要做出许多设计决策,例如磁芯材料和磁芯形状的选择。每种选择都有其特定的优势,在本例中,我们选用了常见的双E形铁氧体磁芯(见图3)。

图 3:变压器双E型磁芯和变压器主要构成
用于计算变压器面积的方法称为AP法。它将变压器的总面积定义为绕组窗口面积与磁芯横截面面积的乘积,所有变压器的磁通量都汇集于这些位置(见图 4)。

图4: AP法涉及的区域
变压器面积可以用公式 (8) 来估算:

现在,我们已定义了方法和设计参数,然后就可以通过一组快速计算来设计变压器。 首先,用公式 (9) 计算最小变压器面积:

BMAX通常是已确定的输入参数;对于铁氧体磁芯,一般在0.2T到0.3T之间。使用AP 法,最后可以选择一个EE13磁芯和一个最小长度为0.28mm的变压器骨架。
然后计算适合这个变压器的最大原边匝数和副边匝数,并保证符合等式 (2)中计算出的匝数比。用公式 (10) 计算原边匝数:

用公式 (11) 估算副边匝数:

辅助绕组匝数与副边输出匝数的计算方法相同,最后得到 NAUX = 5.
步骤7: 缓冲器设计和计算
设计流程的最后一步是找到合适的缓冲器值?;撼宓缏酚兄诩跚峥亟诘愕牡缪辜夥?,这些尖峰是由于变压器漏电感和电路中杂散电容之间的振铃而导致。如果没有缓冲器,电压尖峰会增大噪声,甚至会导致MOSFET击穿。图5显示了带缓冲电路的反激式变换器。

图 5:带输入缓冲电路的反激式变换器
缓冲器的设计过程包括三个阶段。首先,预估漏电感约为原边电感的2%;其次,设置最大缓冲器电容电压纹波为 10%;最后就可以估算出缓冲器组件的值。
用公式 (12) 计算最大电容器电压:
用公式 (13) 估算缓冲器电阻中的功率:

以功率作为一个限制参数,并使用公式(14)来计算缓冲器的电阻值:

用公式 (15) 估算缓冲器的电容器值:

最后,利用公式(16)来计算缓冲器二极管两端的最大电压:

最后设计
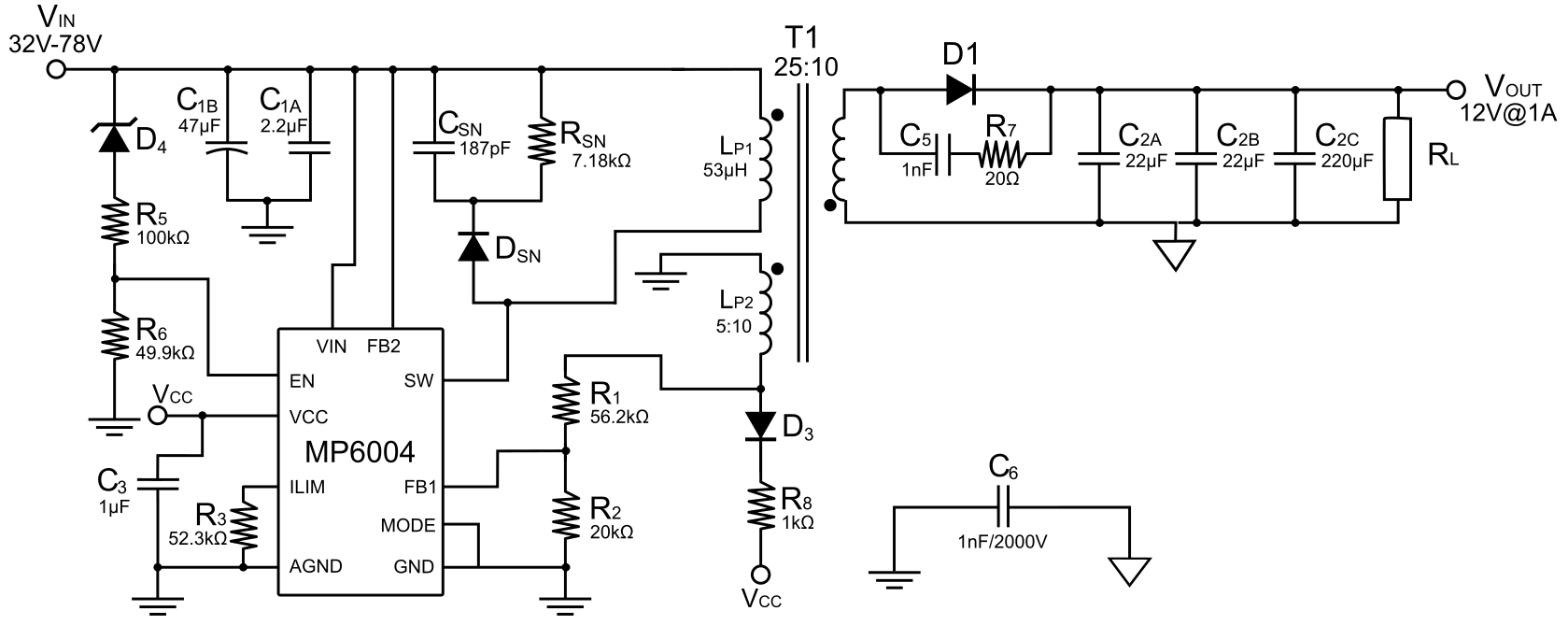
在计算出变换器的所有组件值后,MP6004稳压器就可以与其外部组件配对,构建出一个全功能反激式DC/DC变换器。
注意,该电路包括了前面已提到的元件,如原边电感器(LP),辅助电感器 (LP2),输出电容器(由C2A, C2B, 和 C2C并联组成,以提高频率响应),整流二极管(D1), 和缓冲电路。
图6显示了电路的最终设计以及新的组件,例如MP6004原边控制器。该控制器包含MOSFET开关及其所有相关电路,还包括一些用于噪声过滤的附加组件。

图6: 最终设计电路原理图
结论
本文采用MPS的MP6004演示了如何通过八个简单的步骤设计一个反激式变换器。尽管在设计准备好实施之前还有很多因素需要考虑,例如通过EMC 测试、控制回路设计和元件选型,但建立一个清晰的计算和选型方法非常重要。
许多设计决策都将对系统的整体行为产生重大影响,因此建立输入设计参数是关键的第一步。这些参数设置了变换器设计的约束条件,其余步骤都将根据这些规格来选择值。
来源:MPS
免责声明:本文为转载文章,转载此文目的在于传递更多信息,版权归原作者所有。本文所用视频、图片、文字如涉及作品版权问题,请联系小编进行处理。
推荐阅读:






