【导读】智能手机或平板电脑中的处理器需要越来越多的电能来提供高性能。此外,便携式设备24小时不间断运行也需要更大的电池容量。智能手机或平板电脑的高功耗,以及嵌入式电池的有限容量使得用户担心电源的供电能力。
图1是我在芝加哥奥黑尔国际机场充电站时拍摄的照片。很多人在查看充电百分比的同时,还随时看着时间,以免错过航班。

图1:芝加哥奥黑尔国际机场的充电站
移动电源是一块便携式可充电电池,它在AC电源可用时存储电能,并可以替代AC适配器为智能手机或平板电脑充电。移动电源是目前最常用的个人随身配件之一。
一个两级移动电源具有一个单节电池充电器,将适配器电压降至电池充电电压,之后是一个升压转换器,将电池电压升压至USB兼容5V电压。分别需要两组开关和电感器来执行充电和升压。德州仪器 (TI) 已经开发出全系列的移动电压IC解决方案;这个系列的解决方案只需一个组开关和一个电阻器即可执行充电和升压功能。其设计理念是,由于充电和升压不会同时发生,所以将用于充电的开关和电感器可重新应用于升压。
bq24195/195L和bq24295仍然是电流高达2.1A的解决方案的理想选择。全新发布的支持MaxCharge™ 技术的bq25892进一步提高了效率和热性能。博文“MaxCharge™ 技术—更加灵动的快速充电”展现了更快速、散热更低和更加安全充电所具有的特性。bq25895不但实现了高达5A的快速充电,并且将电流提高到3.1A,从而能够同时为一个智能手机和一个平板电脑充电。请用以下这些解决方案来解决你的技术难题吧:
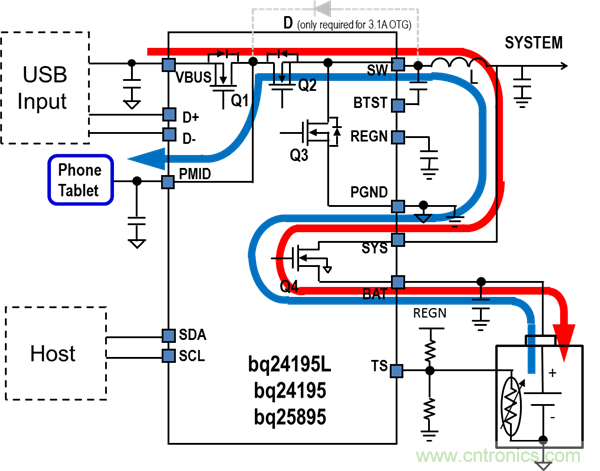
● 移动性:TI的移动电源IC是单芯片全集成解决方案。与两级方法相比,图2中所示的这些解决方案,bq24195L、bq24195和bq25895,只需要一个电感器,就将充电(红色迹线)和升压操作(蓝色迹线)组合在一个芯片中。单芯片解决方案不但减小了移动电源的尺寸,而且降低了总体物料清单 (BOM) 成本。

图2:全集成单芯片移动电源解决方案
● 安全性:电池充电和放电安全性是主要关心的问题。TI解决方案提供很多的?;さ燃叮钊缟乖诵衅诩涞墓贡;?。在±0.5% 交叉温度范围内,充电电压受到精确控制。图2:全集成单芯片移动电源解决方案
● USB D+/D- 检测:这个充电器能够检测一个USB主机或充电端口,并且与USB电池充电器技术规格兼容。
● 高效率:同步升压运行的效率要高于异步运行的效率。bq25895的500kHz和1.5MHz开关频率提供了在不同升压电流电平下尽可能减少功率损耗的选项。
● 低电磁干扰 (EMI):驱动器电路已针对降压充电和升压进行了优化,以尽可能地减少EMI。
这些具有高转换效率、能够处理1A至3.1A备用充电电流的全集成移动电源IC提供了一款紧凑设计,以及高安全等级??悸且幌?,将这些解决方案融入到你的下一个移动电源设计中,消除电池供电方面的担忧。
免责声明:本文为转载文章,转载此文目的在于传递更多信息,版权归原作者所有。本文所用视频、图片、文字如涉及作品版权问题,请联系小编进行处理。
推荐阅读:




