【导读】最近几十年,电源的效率要求发展迅猛,与曾经教科书中描述的要求大相径庭,实现既定额定条件下的高效率只是设计的第一步,而真正完全合格且具有竞争力的电源设计必须在整个工作范围内实现高效率。
而对于高效率的定义,众多相关的主流机构,例如能源之星,80 PLUS,美国能源部的EISA以及欧盟委员会的ErP和CoC,都给出了明确却不尽相同的要求,通常工作范围在10%到 100%负载之间,当然还有无负载工作条件。
同时,根据实际应用需求,不同应用即使在既定的操作条件下也需要遵守不同的规范。例如,基于每个品牌和每个型号的睡眠模式功耗不同,PC电源在特定负载条件下的额定效率可能需要低于额定功率的10%;而电视机电源最关心则是待机模式下的效率,通常输入功率为??仄鞴乇盏缡邮钡淖畲蠊?00mW。同样,由于适配器大部分时间是工作在没有插入任何负载的情况下,所以适配器对空载功率的要求最严格,有时甚至要求低于10mW。由此看来,规格如此之多,即使额定功率相同,也根本无法采用统一的设计来覆盖所有应用。
除此之外,优化效率必定会对纹波、瞬态响应以及音频噪声产生系统影响,而这些性能却是极其重要的。所以,现如今想要设计出完全合格且具有竞争力的电源产品,始终需要不断调整设计、微调参数以及权衡各个方面的要求。
其中,最流行的拓扑组合:带LLC的PFC常规模拟控制方案,已流行了数十年。但随着新趋势以及效率要求的不断提高,当今的设计解决方案必须更加灵活,才能有效支持各种系统需求。

图1:不同情况下的PFC控制模式选项
除了常见的单一临界导通模式(CrM)或连续导通模式(CCM)之外,PFC级还可以多种模式组合使用。
重载时,CCM模式可以最大程度地降低峰值电流,减小电感及EMI滤波器的器件尺寸(见图1)。 在中载时,CCM和断续导通模式(DCM)或CrM的混合控制模式可以很好地平衡峰值电流幅度和开关损耗。轻载时,断续导通模式(DCM)或突发模式可以最大程度地降低开关损耗,实现最佳轻载效率。 因此,具有可编程变频技术的混合控制模式可以精确地切换不同模式,对效率性能曲线的微调非常有效。 在LLC这一级,市场正从常规的电压控制模式逐渐转变为电流控制模式,因为后者可以提供更好的稳定性和瞬态响应。 换句话说,基于电流控制模式的新设计在一系列应用需求中为环路调节留出了更大的设计空间。

图2:不同负载条件下的LLC控制模式
同样,LLC控制方案也正在衍生出多种混合控制模式。例如,图2 显示了不同负载条件下,针对不同目标效率和其他性能优化要求的三种模式组合。重载时,谐振模式可以保证在零电压开关和最小RMS电流的情况下实现最佳效率。
如在跳频模式中,每两个开关周期后会出现一个开关空闲周期,这样可以减少开关损耗和磁损耗,同时可以将低频频率保持在音频噪声范围之上。 随着负载进一步减小,它还能进入突发运行模式,以最小化开关损耗。
而且在突发模式下也可以调整很多设置,比如低频频率限制和软启动/关断。采用这些技术可以助力解决方案以满足效率、纹波和音频噪声等方面的要求,同时带有可编程工作点和进入/退出阈值这些功能的解决方案已成为现代电源设计的理想选择。

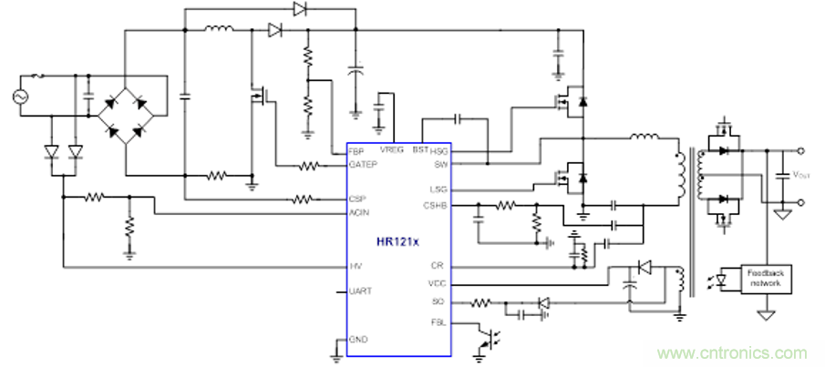
图3:HR121x系列产品典型应用电路
作为 MPS的第二代数字PFC和LLC组合控制器,HR121x系列产品具有现代电源设计所需的全部功能和灵活性。采用HR121x系列产品的电源设计可以满足各种效率要求,能显著提高研发工作效率。 HR121x系列产品结合了模拟和数字IC的优点,并针对PFC和LLC应用进行了全面的优化。
通过集成高压电流源、经过安全认证的X电容放电功能、PFC低侧驱动和LLC半桥驱动,外部电路可保持简单整洁(见图3)。模拟电路的快速响应功能也得到了很好的保留,因为所有延迟敏感的功能块仍通过芯片上的模拟和混合信号设计实现。 因此,HR121x能够像任何模拟控制器一样有效地实现逐周期电流限制,容性模式?;ず退狼奔渥允视Φ髡?。

图4:HR121x GUI(图像用户界面)
另一方面,数字内核和片上可多次编程(MTP)存储器为解决方案提供了极大的灵活性。 可以通过基于UART的加密狗和易用的GUI(见图4)对关键参数、关键切换点的开关 表征以及不同操作模式之间的转换阈值进行编程,从而可以根据不同的性能,不同额定功率条件下灵活满足不同的效率要求。
HR121x的可编程性甚至还能延展至研发的下一个阶段,可以采用自动搜索最优化的数字代码来加速整个研发进度。另外,通过UART通信,HR121x可以链接到自动测试设备系统。
根据定义的范围和步长扫描目标寄存器,可以得出效率、纹波、功率因数等所有测试结果。 然后,筛选出测试数据来确定最优代码组合。这项工作可以由系统自动完成,无需过多人力参与,而且其最终的代码组合来源于真实的测试数据,非常客观可靠。

图5:基于HR121X的自动效率优化曲线
图5 展示了基于HR121x的LabVIEW自动测试系统。演示过程中,清除了PFC和LLC控制模式相关的寄存器,并将所有测试结果收集为总数据库。然后根据最优化的数字代码建议将前五位过滤掉,以实现最高的平均效率。类似的,在某些既定的负载、功率因数规格和输出纹波要求条件下可以使用同一个数据库来导出最优数字代码。
高效率始终是电源设计的一大目标,实现各方面的高效率更是重中之重。因此,是时候选择HR121x这样的解决方案了,该解决方案不仅具有最先进的控制方案,还具有灵活的数字编程功能,能够适应和满足许多应用和操作条件,可以实现较高的效率目标,提高研发工作的效率。
免责声明:本文为转载文章,转载此文目的在于传递更多信息,版权归原作者所有。本文所用视频、图片、文字如涉及作品版权问题,请联系小编进行处理。
推荐阅读:


