【导读】RS-485差分通信网络经常用于恶劣环境下的工业和仪器应用中。这些网络能够在4000英尺的范围内进行通信。在恶劣环境下进行长距离通信时,可能出现以下问题:
• 由于不同节点的地电位不同而引起接地环路电流
• 电机、电感转换负载和其他高噪声电气设备造成感应接地噪声
• 有害电涌
如果无法保证系统中不同节点的地电位不会超出收发器的共模范围,则电流隔离不失为一种理想的解决方案。电流隔离不阻止信息流,但阻止电流流动。
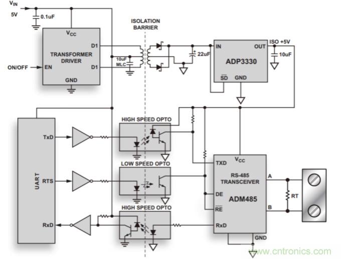
传统RS-485网络使用光耦合器进行信号隔离,使用DC-DC转换器进行电源隔离(见图1)。

图1.传统隔离式RS-485节点
通过使用ADI iCoupler®数字隔离芯片级变压器技术和isoPower® DC-DC转换器技术,光耦合器中采用的LED和二极管可实现多项改进。
• 高性能:数据速率和时序精度提高2到4倍
• 高集成度:晶圆级制造使得尺寸更小、成本更低
○ 通过在同一封装中结合Tx和Rx通道实现双向通信
○ 集成隔离式DC-DC转换器
• 功耗:降低7至10倍
• 易于使用:标准CMOS接口无电流传输比困扰
• 可靠性:CMOS电平可靠性可消除LED的长期信号衰减
ADM2682E信号和电源隔离RS-485收发器集成ADI公司的iCoupler®技术,将一个3通道隔离器、一个三态差分线路驱动器,一个差分输入接收器和ADI公司的isoPower DC-DC转换器集成于单封装中。它们采用5V或者3.3V单电源供电,实现完全集成的信号和电源隔离RS-485解决方案(见图2)。

图2.ADM2682E信号和电源隔离RS-485收发器
推荐阅读:





