【导读】低压差(LDO)线性稳压器通常用于向处理器内核和通信电路提供干净的电源。在这些应用中,由于处理器和功率放大器对电源输出噪声和负载瞬态响应有严格的性能要求,因此会专门使用LDO稳压器。这些电路通常需要一个能够满足每个IC的电流额定值和供电轨要求的LDO稳压器,以便尽量减小解决方案尺寸。
LDO稳压器通常需要进行硬件修改以调整输出电压,但如果规格不断变化,则更改电路板和组件可能会增加开发时间。在此类应用中,具有软件可编程输出电压的LDO稳压器可以节约时间和成本。
不过,LDO稳压器输出的软件控制只能解决部分问题。LDO稳压器通常用作开关稳压器的后置稳压器。从LDO稳压器的角度看,开关稳压器通常用于在其到达线性稳压器之前对输入功率进行预调节。理想情况下,开关稳压器的输出应正好有适当的裕量(高于LDO稳压器的压差),使LDO稳压器能够在最有效的区域内运行,并优化瞬态响应。为了保持LDO稳压器的适当输入电压,必须根据LDO稳压器的输出调整开关稳压器的输出。同样,这最好在不需要进行昂贵的硬件修改的情况下实现。
LT3072双通道2.5 A线性稳压器能够满足数字IC电源的挑战性需求,即使LT3072采用前置稳压器输入电源,也可以进行与硬件无关的输出电压调整。LT3072具有UltraFast™瞬态响应和80 mV的低压差,使其能够在负载快速变化时轻松产生精确调节的电源电压。
只需使用10 µF (1 µF + 2.2 µF + 6.8 µF)输出电容即可获得LT3072带来的12 µV rms的低输出噪声和超快瞬态响应。低噪声对于通信或传感器电路保持其高性能至关重要。
LT3072在单个封装中集成了两个完全独立的2.5 A LDO稳压器。LT3072的0.6 V至2.5 V输出电压范围足够宽,能够为各种数字IC供电轨供电。在LT3072上设置几个三态引脚,可编程设定每个通道的输出电压,这可通过跳线、微控制器或电源系统管理(PSM) IC轻松实现。
具有低噪声和超快瞬态响应的可编程双通道输出
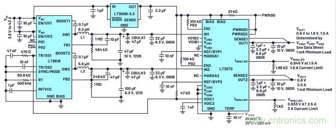
图1显示独立电路中的LT3072,适用于具有严格功率要求的数字IC负载。严格电源规范的一个重要组成部分是能够快速响应负载瞬变,如图2中LT3072的超快瞬态响应曲线所示。
每个输出值都由三个三态引脚设定:VO1B2、VO1B1、VO1B0、VO2B2、VO2B1和VO2B0。每个三态引脚通过接地、浮空或对其施加电压来设置。通过这种方式,可将输出设定为0.6 V至2.5 V。
除了设置标称编程电压之外,还可以通过输入裕值设置对编程的输出电压进行±10%的调整。相应的输入电压可低至200 mV,高于或略高于2.5 V和0.6 V输出电压,以便优化瞬态响应性能裕量。输出电压状态由PWRGD引脚指示,还有一些引脚用于模拟监控输出电流,也可设定±7%精度输出限流值。此外还有模拟监控裸片温度的引脚。

图1.双通道2.5 A LT3072的超快负载瞬态响应、12 µV rms输出噪声和80 mV压差特性能够满足具有严格功率要求的数字IC需求。该原理图显示,三态VO1B2–0和VO2B2–0引脚的OUT1和OUT2分别固定为2.5 V和0.6 V,但只要更改这些引脚上的状态就可改变输出电压,无需耗时昂贵的硬件修改,即可实现对LT3072的软件控制。

图2.LT3072的单输出超快瞬态响应显示只需使用10 µF (1 µF + 2.2 µF + 6.8 µF)输出电容即可实现微秒建立时间。中间的迹线显示可使用额外的电容来限制偏移振幅,但建立时间略长。
前置稳压器的动态控制
LT3072可动态控制其前面的开关输出。这样就可以对LDO稳压器的输出电压进行即时调整,同时将其输入电压保持在一个能维持高效率和快速负载瞬态响应的水平。
图3中LT3072的前置稳压器电源采用LT8616,这是一款42 V、双通道1.5 A/2.5 A同步单片降压稳压器。此设置可接受单个3.6 V至42 V系统输入电压范围。在此解决方案中,LT3072的OUT1的可编程输出范围为0.6 V至1.8 V。OUT1通道使用VIOC控制相应的LT8616输出,使LDO稳压器在最佳效率和瞬态响应转换范围内工作。使用VO1B2-1引脚可在0.6 V至1.8 V之间动态调整OUT1。
OUT1线性稳压器通道的限流值设置为1.8 A,略高于LT8616通道1的1.5 A最大输出电流。OUT2固定在0.6 V,使用3 A限流值时可为2.5 A。
LT3008-3.3向LT3072提供偏置电流。LT8616的PG2(电源良好)引脚在LT3072启动前提供少许延迟。图4显示LT3072动态控制可预调节LDO稳压器输入的开关通道。

图3.LT3072的IN1和IN2由双通道、降压型LT8616进行预调节。LT3072的VOIC1和LT8616的TR/SS1之间的连接允许LT3072动态预调节其IN1输入,从而获得出色的效率和负载瞬变性能,同时允许在不更改硬件的情况下调整LT3072的输出电压。

图4.图3所示电路的动态测试。迹线显示,通过软件对三态引脚VO1B2和VO1B1(VO1B0接地)进行更改如何实现对LT3072的OUT1电压调整。反过来,LT3072动态控制LT8616通道1输出,该输出对LDO稳压器的IN1输入进行预调节。这样,LDO稳压器的IN1电压保持在一个高于LDO稳压器OUT1的固定压差,从而可实现高效率和高负载瞬变性能,所有这一切无需对硬件进行任何更改。
结论
用于数字IC电源的双通道LDO稳压器LT3072具有两个低噪声通道和超快负载瞬态响应特性。两个输出电压可通过设置几个三态引脚进行设定,无需使用电阻。当LT3072的输入电源是前置稳压器时,可使用LT3072 VIOC功能来控制该输入电源,从而允许在输出电压编程时进行动态更改,并且不影响瞬态响应性能或效率。
作者简介
Andy Radosevich是ADI公司的高级应用工程师,为Power by LinearTM非隔离DC-DC开关、线性电压和电流稳压器提供支持。Andy拥有圣何塞州立大学电力电子专业电子工程硕士学位。他还拥有运动控制和轻中型制造工艺方面的背景。Andy热衷于乘坐公共交通出行,经常乘坐巴士参加硅谷工程活动。
推荐阅读:





