【导读】在课堂、演讲厅和会议室,PC通过VGA电缆连接到投影仪,以传输红绿蓝(RGB)视频信号。平均电缆长度取决于房间大小和天花板高度,但多数电缆不超过100米。本文介绍集成电荷泵的三通道高速电流反馈型运算放大器ADA4858-31(见附录)如何能驱动并均衡最长达100米的VGA电缆。这种解决方案用在PC与电缆之间,便于使用,成本低廉,易于实施,只需几个无源组件,并从USB端口获得3.3V至5V单电源。
驱动和均衡45米VGA电缆
图1显示一个基于ADA4858-3放大器的VGA电缆均衡器的一个通道。完整的RGB均衡器需要三个通道。150?负载电阻代表75?端接电缆及其阻抗匹配驱动电阻。

图1. 45米VGA电缆均衡器原理图(单通道)
图2显示45米VGA电缆、均衡器和均衡器/电缆组合的大信号频率响应性能。除了阻抗匹配电缆驱动固有的6dB衰减之外,VGA电缆还有0.6dB损耗(频率低于1 MHz时)或8dB损耗(频率为100 MHz时)。为恢复信号强度,均衡器必须提供6.6dB增益(低频时)或14dB增益(100 MHz时),以便将原始信号提升6 dB,从而满足RGB视频应用的需要。从不均衡时的1.6 MHz带宽达到均衡时的160 MHz带宽,电缆/均衡器组合显示1dB平坦度改善100倍。

图2. 大信号频率响应(45米VGA电缆)
均衡还能改善瞬态响应性能,如图3所示。高频和低频得到恢复,提供更清晰的图像,消除了电缆所引起的拖尾效应。

图3. 均衡前后的瞬态响应(45米VGA电缆)
该电路的传递函数如公式1所示。幅度通过公式2计算。

驱动和均衡105米VGA电缆
图4显示驱动105米电缆的原理图。选择此长度的原因是它接近ADA4858-3的最大均衡能力。该原理图与图1相似,不同之处是增加了 RZCZ反馈网络,它产生一个极点,以便降低高频时的RF 值。

图4. 105米VGA电缆均衡器原理图(单通道)
图5显示105米电缆、相应的均衡器和二者组合的大信号频率响应性能。均衡前电缆的−3dB带宽约为2 MHz,均衡后约为90 MHz;−1dB带宽从0.7 kHz提高到75 MHz。

图5. 大信号频率响应(105米VGA电缆)
图6显示瞬态响应性能。高频和低频均得到恢复。通过更多调整,可以实现更好的平坦度(1 MHz至10 MHz)和更高的输入信号保真度。

图6. 均衡前后的瞬态响应(105米VGA电缆)
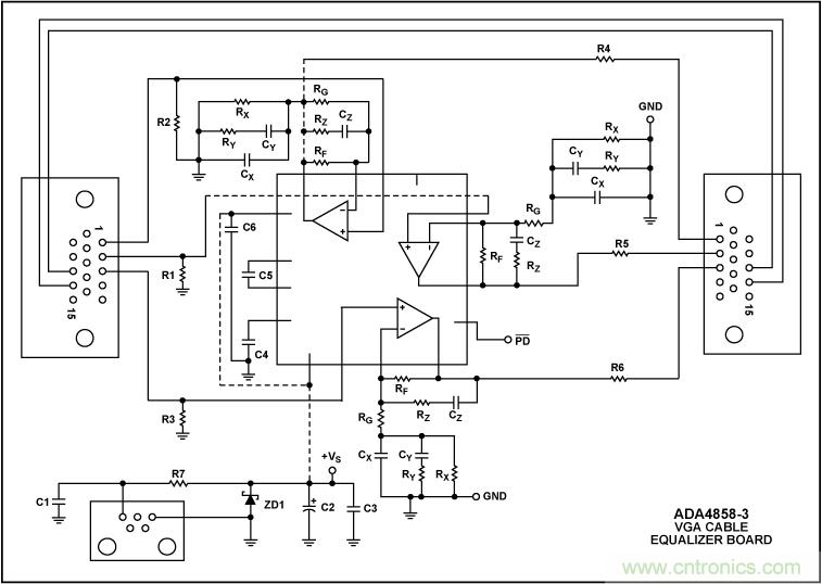
图7显示所有三个通道(R、G、B)的原理图,包括独立解决方案所需的全部器件。通过一个小型USB端口为整个系统供电。R4、R5和R6均匹配电缆的特征阻抗。

图7. 显示所有三个均衡通道的完整电路板原理图
结论
本文说明如何利用三通道视频驱动器ADA4858-3驱动并均衡用于传输RGB视频的最长100米VGA电缆。文中给出了采用45米和105米电缆的两个示例,但该解决方案经过调整,可支持各种长度的电缆。这种解决方案便于使用,成本低廉,易于实施,只需ADA4858-3、几个无源器件和3.3V至5V单电源,电源可以从USB端口获得。
附录
ADA4858-3是一款三通道电流反馈型运算放大器,总静态电流仅为42mA,其中包括电荷泵耗用的电流。为进一步降低功耗,还提供省电特性,当放大器不用时,总电源电流可降至2.5 mA。由于有电荷泵,该器件不需要负电源;在省电模式下,电荷泵仍能为外部器件供电。ADA4858-3具有宽输入共模电压范围;以5 V电源供电时,输入范围为地以下1.8 V至正供电轨以下1.2 V。600 MHz带宽和600 V/μs压摆率使该放大器非常适合许多高速应用,高达85 MHz的0.1 dB平坦度(G = 2,150 ?负载)则使它成为专业和消费电子视频应用的绝佳选择。此外,电流反馈型放大器不存在电压反馈型放大器的增益带宽限制。
片内电荷泵产生一个负电源,其电压取决于正电源电压。采用5V正电源时,电荷泵产生−3V负电源并提供150mA输出电流;采用3.3V正电源时,电荷泵产生−2V负电源并提供45mA输出电流。外部电容C1和C2应为1 μF至4 μF的电容,具有低ESR和低ESL特性,并且应尽可能靠近ADA4858-3放置。C1连在C1_a与C1_b之间,C2连在CPO与地之间。

图A. 功能框图
推荐阅读:




