【导读】我国于2019年进入5G部署预商用阶段,国务院要求力争在2020年启动5G的全面商用。5G时代,移动通信基础设施将迎来全面的更新,5G基站建设迫在眉睫。由于5G普遍采用Massive MIMO架构,基站内的天线通道数量急剧提升。4G时代,天线形态基本是4T4R或者8T8R,按照三个扇区,对应的射频PA需求量为12个或者24个;5G基站以64T64R大规模天线阵列为主,对应的PA需求量高达192个,PA数量将大幅增长。
5G 传输的宽带调制需要PA提供更高增益,更高效率和更严格线性度,而且5G的工作频点为2.5GHz和3.5GHz,未来会扩展到4.9GHz,甚至28GHz,所以5G系统中的关键技术部分——射频功率器件也迎来了重大变化。目前基站功率放大器主要为LDMOS技术和GaAs技术。GaN PA由于具有带宽更宽、高功率附加效率、功率密度更大、体积更小,能较好的适用于大规模MIMO,因此5G 基站GaN射频PA将成为主流技术,逐渐占领LDMOS和GaAs的市场,成为RF功率应用的主流技术。

图1:简化的PA原理图
为更好地了解栅极电压和静态电流如何影响功放交流AC性能,可以用金属氧化物半导体场效应晶体管(MOSFET)模型来代替功放,得到下面公式:

可以看到晶体管的源漏电流Ids是栅源电压Vgs的函数,其中包含两项与温度相关参数:载流有效电子迁移率μ和阈值电压Vth。高的Vgs电压会导致高的Ids或高的功率放大器。Ids还取决于漏极电压,但是一般情况下会固定Vd的电压。工程师会使用优化后的Vd电压以获得所需的功率水平。 Vd值对于GaN FET,通常约为50 V;对于LDMOS FET,通常约为28V。
下图是方程的图形表述形式。驱动一个小的RF输入信号,使其叠加到DC栅极电压上,从而产生AC漏极电流 。该AC电流围绕静态电流值 振荡??衫肕OSFET晶体管I-V曲线和负载线分析来找到相应的AC漏极电压 。

图2:MOSFET Vgate与Ids曲线图
为了确定PA的最优偏置状态,必须在功放的线性度、效率和增益等参数之间进行平衡。通过对漏极偏流的控制,使其随温度和时间的变化而保持恒定的值,可改善功放的总性能,同时又可确保功放工作在调整的输出功率范围之内。目前常用的方法是动态控制功放的栅极电压,首先量化PA的漏极电流和工作温度,通过计算生成偏置电压的数字控制量,通过DAC或电阻设定所需的偏置,使功放工作在所需的最佳偏置状态,以实现最优的性能,而无论电压、温度和其他环境参数如何变化。
温度检测
Ids还取决于FET的温度变化。阈值电压Vth和有效电子迁移率μ会随着温度的上升而降低,因此,温度的变化会引起输出功率的变化。温度变化造成的Ids变化需要通过调整系统中其他两个变量之一来补偿:Vd或Vgs。 调整Vgs更容易,因为只需要很小的电压变化即可。所以一般使用一个或多个温度传感器来测量功放的温度。
电流检测
功放晶体管的漏极电压容易受到高压电源线上变化的影响。当高压电源线上出现电压尖峰,或超范围的大电流的时候,如果控制环路的速度不够快,就无法?;て骷皇芩鸹?。一般控制环路由以下部分组成:电流传感器、模数转换器,以及用来处理数字量的外部控制逻辑。如果环路确定出电源线上的电流过大,它就向模数转换器发出命令,降低栅极电压或关断此部分。因此一般都会使用一个电流检测放大器来精确测定高压电源线上的电流。
电压检测
Ids变化需要通过调整系统中Vd或Vgs来补偿。 调整Vgs更容易,因为只需要很小的电压变化即可。为了精确的确保Vgs和Vd稳定准确,我们往往需要对Vgs和Vd的电压进行监控。PA系统都会有一个电压检测电路。
功率检测
为了监测和控制功放增益,实现最优的线性度和效率,有必要精确测量功放输出端上复杂的RF信号的功率电平。一般情况下,功放的输出电压驱动天线,采用定向耦合器对功放输出电压进行采样,并适当衰减,然后输入到功率检测器或者ADC中,将功率检测器或ADC的输出,即发射输出信号的测量结果同DAC输出值比较,调节功放增益,使差值为零。
GaN功率放大器上电顺序
为了防止在Vd正常上电时,因为Vgs电压过高,导致PA在饱和模式下工作,因为热损而损坏PA。GaN 功放的上下电必须按照一定的顺序进行:
1.Vgs先上电。确保在Vd上电时,栅极已经为低。
2.启动漏极电压电源,Vd上电至标称值。
3.增加Vgs偏置电压,达到设置所需的输出功率。
4.启动RF信号。
简单说就是
开PA顺序是:接通栅极、接通漏极、栅极调整、输入RF
关PA顺序是:关闭RF、栅极调整、关闭漏极、关闭栅极
离散器件实现GaN功率放大器的监测和控制
下图是使用离散器件对功放监测和控制的结构。所有的离散器件都可以通过同类型的数据总线进行操作的,一般使用I2C数据总线。
从设计的观点来看,使用离散器件实现监测和控制的主要优点是,可以从众多器件中选出最合适的元件。比如按照自己的设计需求选取合适的采样精度和采样率,接口和通道数的ADC和DAC等。缺点同样很明显,就是所需芯片数量较多,面积较大而且成本高。

图3 采用离散器件实现功率放大器的监测和控制
集成方案实现GaN功率放大器的监测和控制
为减少器件数量,TI推出了许多新器件,具有集成了多通道ADC、DAC、精密参考和温度检测等功能。AMC7932就是将多通道12bit ADC,多功能GPIO,高边电流检测,多通道分组双极性电压输出12bit DAC以及温度监控等通用监测和控制所需的所有功能和特性集成到一起。

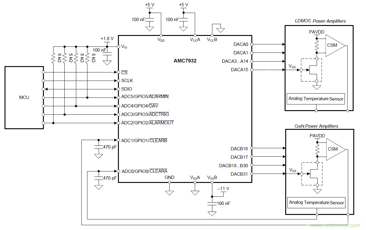
图4 采用AMC7932实现功率放大器的监测和控制
AMC7932器件对PA进行控制时,电流检测电阻器(Rsense)上的电压会被输入到AMC7932内部6路12bit的ADC的输入引脚。在内部将该电压转换为电流值。外部微控制器可以通过SPI或者I2C读取AMC7932内部的寄存器值得到电流值。也可以和AMC7932内部的可调门限值进行比较,快速的进行反应。
AMC7932的远端温度传感器可以被放得靠近PA。当PA工作时,远端传感器记录下温度的变化情况并输入AMC7932内部6路12bit ADC的输入口,就可以记录到PA的温度。AMC7932可以设定多组门限值,可以快速的对PA温度的变化进行门限比较和控制。并可将该信息发送到外部微控制器。该微控制器可根据来自LUT的数据对AMC7932 DAC进行更新,使其达到规定电压值。
AMC7932有32路(2组)12bit的双极性电压DAC,它输出非常灵活,可以输出两组正电压,两组负电压或者一组正电压一组负电压。因此可支持各类PA的检测和控制。 比如:用一组16路DAC对多个LDMOS PA进行偏置控制,同时用另一组16路DAC对多个GaN PA进行偏置。
结论
5G的Massive MIMO架构以及GaN PA普及使得基站内的天线通道数量急剧提升。对应的PA需求量更是爆发式增长。设备商们不得不采用复杂,高密度多功能的PA检测和控制技术。AMC7932的单片解决方案在使得PA检测和控制部分在电路板面积、系统可靠性和成本方面具有显著的优势。
推荐阅读:




