桃花源qm花论坛(品茶),凤楼阁论坛官网入口网址,一品楼品凤楼论坛最新动态,风楼阁全国信息2024登录入口

你的位置:首页 > 传感技术 > 正文

用于地震学和能源勘探应用的低噪声、低功耗DAQ解决方案

发布时间:2021-08-01 来源:Steven Xie 和 David Guo 责任编辑:wenwei

【导读】精密数据采集(DAQ)系统在工业应用中深受欢迎。一些DAQ应用中需要低功耗和超低噪声。一个例子是地震传感器相关应用,从地震数据中可以提取大量信息,这些信息可用于广泛的应用,例如结构健康监测、地球物理研究、石油勘探甚至工业和家庭安全1。
 
DAQ信号链要求
 
地震检波器是将地振动信号转换成电信号的机电转换装置,适用于高分辨率地震勘探。它们沿着阵列被植入地面,用于测量地震波从非连续面(如层面)反射回来的时间,如图1所示。
 
用于地震学和能源勘探应用的低噪声、低功耗DAQ解决方案
图1.地震源和检波器阵列。 
 
要捕获地震检波器的小输出信号,必须构建高灵敏度DAQ信号链以进行数据分析。总均方根噪声应为1.0 μV rms,有限的平坦低通带宽范围为300 Hz至400 Hz左右,同时信号链应实现大约-120 dB的THD。由于地震仪器由电池供电,因此功耗应控制在约30 mW。
 
本文介绍两种信号链解决方案,其达成的目标要求如下:
 
●    PGIA增益:1、2、4、8、16
●    集成可编程宽带滤波器的ADC
●    增益 = 1时(-3 dB带宽为300 Hz至约400 Hz)的RTI噪声为1.0 μV rms
●    THD:-120 dB(增益 = 1时)
●    CMRR > 100 dB(增益 = 1时)
●    功耗(PGIA加ADC):33 mW
●    第二通道用于自测
 
DAQ信号链解决方案
 
ADI网站上没有一款精密ADC具备所有这些特性并能实现如此低的噪声和THD,也没有一款PGIA能提供如此低的噪声和功耗。但是,ADI公司提供了出色的精密放大器和精密ADC,可使用这些器件构建信号链以达成目标。
 
为了构建低噪声、低失真和低功耗PGIA,超低噪声 ADA4084-2 或零漂移放大器 ADA4522-2 是不错的选择。
 
关于非常高精度的ADC,24位Σ-Δ型ADC AD7768-1 或32位SAR型ADC LTC2500-32 是上上之选。它们提供可配置的ODR,并集成平坦低通FIR滤波器,适合不同的DAQ应用。
 
地震信号链解决方案:ADA4084-2 PGIA和AD7768-1
 
图2显示了整个信号链。ADA4084-2、 ADG658 和0.1%电阻可以构建低噪声、低THD PGIA,提供最多八个不同的增益选项。AD7768-1是单通道、低功耗、-120 dB THD平台。它具有低纹波可编程FIR、DC至110.8 kHz数字滤波器,使用 LT6657 作为基准电压源。
 
用于地震学和能源勘探应用的低噪声、低功耗DAQ解决方案
图2.ADA4084-2 PGIA和AD7768-1加MCU滤波信号链解决方案
 
AD7768-1以1 kSPS的ODR运行时,均方根噪声为1.76 μV rms;在低功耗模式下,功耗为10 mW。为了实现最终1.0 μV rms噪声,它可以更高的ODR运行,例如中速模式下的16 kSPS。当AD7768-1以较高调制器频率运行时,它具有较低的本底噪声(如图3所示)和较高的功耗??梢栽贛CU软件中实现平坦低通FIR滤波器算法,以消除较高带宽噪声,并将最终ODR降至1 kSPS。最终均方根噪声将是3.55μV的大约四分之一,即0.9 μV。
 
用于地震学和能源勘探应用的低噪声、低功耗DAQ解决方案
图3.利用MCU后置滤波平衡AD7768-1的ODR以达到目标噪声性能。
 
作为一个例子,MCU软件FIR滤波器可以按图4所示构建,以平衡性能和群延迟。
 
地震信号链解决方案:ADA4084-2 PGIA和LTC2500-32
 
LTC2500-32是一款集成可配置数字滤波器的低噪声、低功耗、高性能32位SAR ADC。32位数字滤波的低噪声和低INL输出,使它特别适合地震学和能源勘探应用。
 
高阻抗源应加以缓冲以使采集期间的建立时间最短,并优化开关电容输入SAR ADC线性度。为获得最佳性能,应使用缓冲放大器来驱动LTC2500-32的模拟输入。必须设计一个分立PGIA电路来驱动LTC2500-32,以实现低噪声和低THD(PGIA部分引入的)。
 
PGIA实现
 
PGIA电路的主要规格包括:
 
●    电源:5 V(最小值)
●    AD7768-1有19.7 mW的功耗,因此PGIA电路的功耗应小于13.3 mW,才能满足33 mW的功耗目标
●    噪声:增益 = 1时的噪声为0.178 μV rms,约为AD7768-1 1.78 μV rms的1/10
 
有三类PGIA拓扑结构:
 
●    集成PGIA
●    集成仪表放大器的分立PGIA
●    带运算放大器的分立PGIA
 
表1列出了ADI公司的数字PGIA。 LTC6915 的IQ最低。噪声密度为50 nV/√Hz,430 Hz带宽内的积分噪声为1.036 μV rms,超过0.178 μV rms的目标值。因此,集成PGIA不是一个好的选择。
 
表2列出了几种仪表放大器,包括300μA IQ的 AD8422。它在430 Hz带宽内的积分噪声为1.645 μV rms,因此也不是一个好的选择。
 
用于地震学和能源勘探应用的低噪声、低功耗DAQ解决方案
图4.MCU后置FIR滤波器级 
 
用于地震学和能源勘探应用的低噪声、低功耗DAQ解决方案
图5.ADA4084-2 PGIA和LTC2500-32信号链解决方案
 
用于地震学和能源勘探应用的低噪声、低功耗DAQ解决方案
图6.不同降采样系数下的LTC2500-32平坦通带滤波器噪声
 
表1.数字PGIA
用于地震学和能源勘探应用的低噪声、低功耗DAQ解决方案
 
表2.仪表放大器
用于地震学和能源勘探应用的低噪声、低功耗DAQ解决方案
 
表3.低噪声、低功耗运算放大器
用于地震学和能源勘探应用的低噪声、低功耗DAQ解决方案
 
可以使用LTspice®来仿真分立PGIA的噪声性能?;衷肷砦?30 Hz。表4显示了两个不同PGIA和AD7768-1的噪声仿真结果。ADA4084解决方案具有更好的噪声性能,尤其是在高增益时。
 
用于地震学和能源勘探应用的低噪声、低功耗DAQ解决方案
图7.分立PGIA框图
 
使用运算放大器构建分立PGIA
 
"可编程增益仪表放大器:找到最适合您的放大器" 一文讨论了各种集成PGIA,并为构建满足特定要求的分立PGIA提供了很好的指导建议2>。图7显示了分立PGIA电路的框图。
 
可以选择低电容和5 V电源的ADG659/ADG658。
 
对于运算放大器,IQ(每通道<1 mA)和噪声(电压噪声密度<6 nV/√Hz)是关键规格。精密运算放大器ADA4522-2和ADA4084-2是很好的选择,其特性列于表3中。
 
对于增益电阻,选择1.2 kΩ/300Ω/75Ω/25Ω电阻以实现1/4/16/64增益。电阻越大,噪声可能会增加,而电阻越小,需要的功耗越多。如果需要其他增益配置,必须仔细选择电阻以确保增益精度。
 
差分输入ADC起到减法器的作用。ADC的CMRR大于100 dB,可满足系统要求。
 
表4.噪声仿真结果
用于地震学和能源勘探应用的低噪声、低功耗DAQ解决方案
 
在环补偿电路驱动LTC2500-32
 
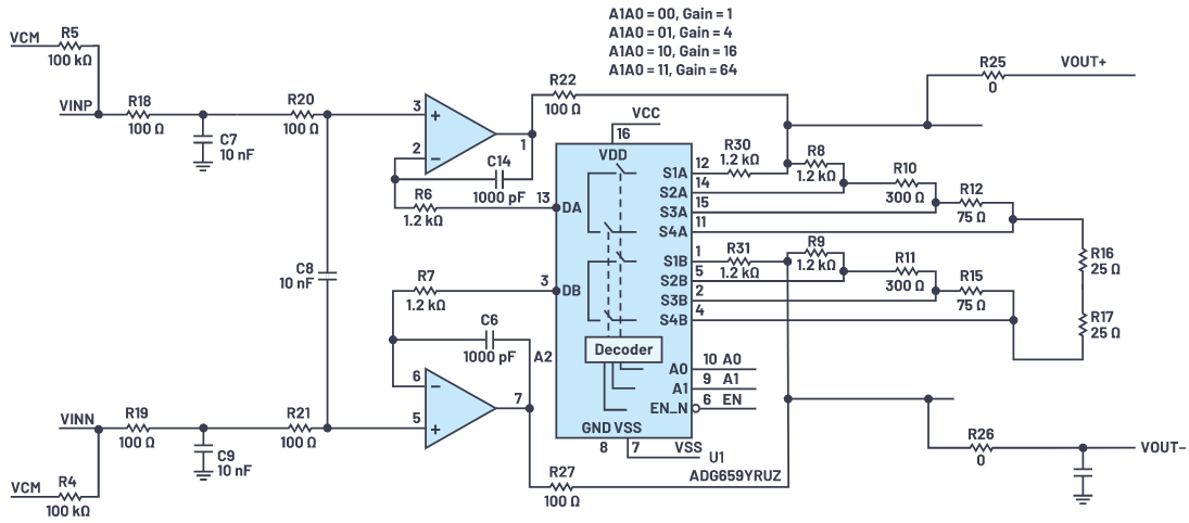
AD7768-1集成了预充电放大器,可减轻驱动要求。对于SAR ADC,例如LTC2500-32,一般建议使用高速放大器作为驱动器。在此DAQ应用中,带宽要求很低。为了驱动LTC2500-32,建议使用一个由精密放大器(ADA4084-2)构成的在环补偿电路。图8显示了用于驱动LTC2500-32的在环补偿PGIA。该PGIA具有如下特性:
 
R22/C14/R30/C5和R27/C6/R31/C3关键元件,用以提高在环补偿电路的稳定性。
 
使用ADG659,A1/A0 = 00,增益 = 1,上方放大器的反馈路径为放大器输出 ? R22 ? R30 ? S1A ? DA ? R6 ? AMP —IN。
 
使用ADG659,A1/A0 = 11,增益 = 64,上方放大器的反馈路径为放大器输出 ? R22 ? R8 ? R10 ? R12 ? S4A ? DA ? R6 ? AMP —IN。
 
PGIA连接到LTC2500-32EVB以验证性能。试验不同的无源元件(R22/C14/R30/C5和R27/C6/R31/C3)值,以在不同增益(1/4/16/64)下实现更好的THD和噪声性能。最终元件值为:R22/R27 = 100 Ω,C14/C6 = 1 nF,R30/R31 = 1.2 kΩ,C3/C5 = 0.22 µF。PGIA以下的增益为1时的实测3 dB带宽约为16 kHz。
 
用于地震学和能源勘探应用的低噪声、低功耗DAQ解决方案
图8.PGIA驱动LTC2500-32
 
试验台评估设置
 
为了测试噪声、THD和CMRR性能,将分立ADA4084-2 PGIA和AD7768-1板做成完整解决方案。该解决方案与EVAL-AD7768-1评估板兼容,因而可以与控制板SDP-H1接口。因此,可以使用EVAL-AD7768FMCZ软件GUI来收集和分析数据。
 
ADA4084-2 PGIA和LTC2500-32板设计为备选的完整解决方案。电路板与SDP-H1控制板接口,并由LTC2500-32FMCZ软件GUI控制。
 
两个板的PGIA增益均被设计为1/2/4/8/16,这与图8所示不同。表5显示了这两个板的评估结果。
 
用于地震学和能源勘探应用的低噪声、低功耗DAQ解决方案
图9.ADA4084-2 PGIA和AD7768-1评估板解决方案
 
表5.信号链解决方案测试结果
用于地震学和能源勘探应用的低噪声、低功耗DAQ解决方案
用于地震学和能源勘探应用的低噪声、低功耗DAQ解决方案
 
用于地震学和能源勘探应用的低噪声、低功耗DAQ解决方案
图10.增益为1时的ADA4084-2 PGIA和LTC2500-32板FFT
 
结论
 
针对地震学和能源勘探应用,为了设计一个非常低噪声和低功耗的DAQ解决方案,可以使用低噪声、低THD的精密放大器设计分立PGIA,以驱动高分辨率精密ADC。这种解决方案可以根据功耗要求灵活地平衡噪声、THD和ODR。
 
●    LTC2500-32的低噪声性能加上ADA4084-2和LTC2500-32的优点,使得解决方案表现出最佳噪声性能,无需MCU进一步滤波处理。
●    在PGIA增益 = 1时,ADA4522-2和ADA4084-2都有良好的噪声性能。噪声性能约为0.8 µV rms。
●    ADA4084-2在高增益时具有更好的噪声性能。在增益 = 16时,ADA4084-2和LTC2500-32的噪声为0.19 μV rms,比ADA4522-2的0.25 μV rms要好。
●    对于AD7768-1,借助MCU滤波,ADA4084-2和AD7768-1解决方案表现出与ADA4084-2和LTC2500-32解决方案相似的噪声性能。
 
本文给出的数据采集解决方案要求低噪声和低功耗,而带宽有限。其他DAQ应用会有不同的性能要求。如果低功耗不是必需的,可以使用如下运算放大器来构建PGIA:
 
●    最低噪声:可以考虑LT1124和LT1128以获得最佳噪声性能。
●    最低漂移:新型零漂移放大器ADA4523具有比ADA4522-2和LTC2500-32更好的噪声特性。
●    最低偏置电流:如果传感器的输出电阻较高,建议使用ADA4625-1。
●    较高带宽:当构建高带宽DAQ应用中的高带宽、低噪声PGIA时,ADA4807、LTC6226和LTC6228是很好的解决方案。
 
在噪声和功耗不重要,但要求较小PCB面积和高集成度的DAQ应用中,ADI公司的新型集成PGIA ADA4254和LTC6373也是很好的选择。ADA4254是一款零漂移、高电压、1/16至~176增益的鲁棒PGIA,而LTC6373是一款25 pA IBIAS、36 V、0.25至~16增益、低THD PGIA。
 
表6.精密运算放大器选型表
用于地震学和能源勘探应用的低噪声、低功耗DAQ解决方案
用于地震学和能源勘探应用的低噪声、低功耗DAQ解决方案
 
参考电路
 
1地震检波器。 ScienceDirect.
 
2esse Santos、Angelo Nikko Catapang和Erbe D. Reyta。 “了解地震信号检测网络的基础知识。” 模拟对话,第53卷第4期,2019年12月。
 
3Kristina Fortunado。 “可编程增益仪表放大器:找到最适合您的放大器。” 模拟对话,第52卷第4期,2018年12月。
 
 
免责声明:本文为转载文章,转载此文目的在于传递更多信息,版权归原作者所有。本文所用视频、图片、文字如涉及作品版权问题,请联系小编进行处理。
 
推荐阅读:
 
贸泽发布Empowering Innovation Together第三期,探讨AI边缘计算及前沿技术
Atonarp推出创新计量平台Aston,旨在提高半导体制造工艺的产量、吞吐量和效率
SMPS电感的安装方向会影响辐射吗?
如何选择并设计最佳RTD温度检测系统
如何选择升压调节器/控制器IC并使用LTspice选择外围组件
特别推荐
技术文章更多>>
技术白皮书下载更多>>
热门搜索

关闭

?

关闭