【导读】高通道密度数据采集系统用于医疗成像、工业过程控制、自动测试设备和40G/100G光通信系统可将众多传感器的信号多路复用至少量ADC,随后依序转换每一通道。 多路复用可让每个系统使用更少的ADC,大幅降低功耗、尺寸和成本。 逐次逼近型ADC——通常根据它们的逐次逼近型寄存器而称它们为SAR ADC——具有低延迟特性,因此适合用于要求对满量程输入阶跃(最差情况)作出快速响应而无任何建立时间问题的多路复用系统。 易于使用的SAR ADC提供低功耗和小尺寸。 本文重点讨论与使用高性能精密SAR ADC的多路复用数据采集系统相关的关键设计考虑因素、性能结果和应用挑战。
多路复用数据采集系统挑战
多路复用数据采集系统要求采用宽带放大器,以便驱动ADC的满量程(FS)输入范围时可以快速建立。 此外,对多路复用通道进行开关和顺序采样必须与ADC转换周期同步。 相邻输入之间的巨大电压差使这些系统易受通道间串扰的影响。 为了避免产生误差,完整的信号链(包括多路复用器和放大器)必须建立至所需精度——一般以串扰误差或建立误差表示。 图1显示的是一个数据采集系统框图,该系统包括多路复用器、ADC驱动器和SAR ADC。

图1. 多路复用数字采集系统框图
多路复用器
多路复用器的快速输入切换和宽带宽性能是实现高性能的关键。 多路复用器的开启或关断时间表示应用数字控制输入与输出超过VOUT 90%之间的延迟,如图2所示。

图2. 典型多路复用器的开关时间
当多路复用器切换通道时,在其输入端会产生电压毛刺或反冲。 该反冲与开启和关断时间、导通电阻以及负载电容成函数关系。 具有低导通电阻的大开关通常需采用大输出电容,而每次输入端开关时,都必须将其充电至新电压。 如果输出未能建立至新电压,则将产生串扰误差。 因此,多路复用器带宽必须足够大,且多路复用器输入端必须使用缓冲放大器或大电容,才能建立至满量程阶跃。 此外,流过导通电阻的漏电流将产生增益误差,因此这两者都应尽可能小。
ADC驱动器
开关多路复用器的输入通道时,ADC驱动放大器必须在指定的采样周期内建立一个大电压阶跃。 输入可从负满量程变化到正满量程,也可能从正满量程变化到负满量程,因此短时间内可创建大输入电压阶跃。 放大器必须具备较宽的大信号带宽和较快的建立时间,才能处理该阶跃。 此外,压摆率或输出限流会导致非线性特征。 同时,驱动放大器必须建立反冲——该反冲是由于采集周期开始时,SAR ADC输入端的充电再平衡所导致。 这可能会成为多路复用系统中输入建立的瓶颈。 通过降低ADC的吞吐速率可缓解建立时间问题,提供更长的采集时间,从而允许放大器有充分时间建立至所需精度。
图3显示输入端发生满量程变化时,多路复用数据采集系统的时序图。 ADC周期时间由转换时间和采集时间构成 (tCYC = tCONV + tACQ),其在数据手册中通常指定为1/吞吐速率。 转换开始时,SAR ADC的电容DAC与输入断开连接,且多路复用器通道可在一个较短的开关延迟时间tS之后切换到下一通道。 这样,便可有尽可能多的时间来建立至选定通道。 为了保证最大吞吐速率下的性能,多路复用系统中的所有元器件都必须在多路复用器切换和采集时间结束之间这段时间内完成ADC输入端的建立。 多路复用器通道开关必须与ADC转换时间正确同步。 多路复用系统可实现的吞吐速率等于单一ADC吞吐速率除以采样通道数。

图3. 多路复用数据采集系统典型时序图
多路复用器输入端的RC滤波器
某些设计人员使用低输出阻抗缓冲器处理来自多路复用器输入端的反冲。 SAR ADC的输入带宽(几十MHz)和ADC驱动器的输入带宽(几十到几百MHz)高于采样频率,且所需的输入信号带宽通常为几十到几百kHz范围内,因此多路复用器输入端可能需使用RC抗混叠滤波器,以防干扰信号(混叠)折回目标带宽,并缓解建立时间问题。 每个输入通道使用的滤波器电容值都应根据下列权衡条件仔细选择: 大电容有助于衰减来自多路复用器的反冲,但大电容也会降低之前放大器级的相位裕量,使其不稳定。 对于高Q、低温度系数以及各种电压下电气特性稳定的RC滤波器,建议采用C0G或NP0类电容。 应选用合理的串联电阻值,以保持放大器稳定并限制其输出电流。 电阻值不可过高,否则多路复用器反冲后放大器将无法对电容再充电。
多路复用数据采集信号链
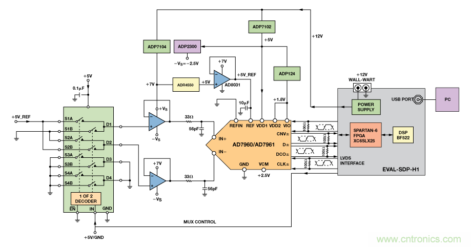
图4显示多路复用数据采集系统的简化信号链。 采用 ADG774 ADG774 CMOS多路复用器来选择两个差分通道之一。 若要评估此系统,可连续开关ADG774的正负差分输入,以产生满量程阶跃。 两个超低失真运算放大器 ADA4899-1 缓冲多路复用器输出,并驱动18位、5 MSPS PulSAR® ADC AD7960 RC滤波器(33 Ω/56 pF)有助于减少来自AD7960容性DAC输入端的反冲,并限制进入AD7960输入端的噪声。

图4. 多路复用数据采集系统简化信号链
四通道2:1 CMOS多路复用器ADG774具有快速开关速度(tON = 7 ns, tOFF = 4 ns)、低导通电阻(RON = 2.2 Ω), 、宽带宽(f–3dB = 240 MHz)以及低功耗(5 nW),是便携式和电池供电型仪器仪表的理想之选。 ADG774的输入端连接5 V固定基准电压源和地,从而输出应从正满量程摆动到负满量程。 图5显示典型的导通电阻与输入电压关系曲线,该曲线输入电压范围为完整的0 V至5 V模拟输入,温度范围为–40°C至+85°C。 该性能水平可确??焖倏匦藕攀庇涤谐錾南咝远群偷褪д嫘阅?。

图5. ADG774导通电阻与输入电压的关系
ADG774的输出连接至高输入阻抗放大器级。 ADA4899-1高速运算放大器具有超低噪声(1 nV/√Hz)和超低失真(−117 dBc)、600 MHz带宽以及310 V/μs压摆率性能。 该器件采用+7 V和−2.5 V电源供电,具有足够的裕量实现低系统噪声和失真。 如图6所示,在2 V p-p输入信号时,放大器的0.1%建立时间为50 ns,是驱动AD7960的理想之选。

图6. ADA4899-1典型建立时间
精密差分ADC AD7960具有同类一流的噪声和线性度性能,无延迟或流水线延迟,提供高精度(18位分辨率、±0.8 LSB INL、99 dB SNR和–117 dB THD)、快速采样(5 MSPS)、低功耗和低成本特性。 该器件采用+5 V (VDD1)和+1.8 V(VDD2和VIO)电源供电,以回波时钟模式转换时的功耗仅为46.5 mW (5 MSPS)。 其内核功耗随吞吐速率线性变化,因此非常适合低功耗、高通道密度应用。 可以利用低噪声LDO(比如源。ADP7104和ADP124)产生5 V和1.8 V电源。
该ADC的满量程差分输入范围通过外部基准电压源设为5 V或4.096 V。 若要充分利用动态范围,则输入信号必须从0摆动到VREF。 在该信号链中,5 V基准电压由高精度(±0.02%最大初始误差)、低功耗(950 µA最大工作电流)基准电压源ADR4550提供,该基准电压源具有出色的温度稳定性和低输出噪声。 轨到轨运算放大器AD8031缓冲外部基准电压。 该器件具有大容性负载稳定性,可驱动去耦电容,以便最大程度降低瞬态电流引起的尖峰。 AD8031适合从宽带宽电池供电系统到低功耗、高器件密度、高速系统的各种应用。
AD7960数字接口采用低压差分信号(LVDS),具有自时钟模式和回波时钟模式,提供ADC和数字主机之间高达300 MHz(CLK±和D±)的高速数据传输。 LVDS接口允许多个器件共享时钟,从而降低数字线路的数量,并简化信号路由。 相比并行接口它具有更低的功耗,因此在多路复用应用中尤为有用。
AD7960在转换开始后大约115 ns内返回采集模式,采集信号的时间约为200 ns总周期时间的40%。 这一相对较长的采集时间减轻了放大器的带宽负担并降低了建立时间要求,使得差分输入更易于驱动。 5 MSPS吞吐速率允许多个通道以高扫描速率进行多路复用,因此高通道数系统所需的ADC数量更少。
转换期间,AD7960的静态时间要求为90 ns至110 ns,期间多路复用器输入不可切换。 因此,为了避免破坏正在进行中的转换,必须在CNV±起始信号上升沿后不足90 ns或超过110 ns时切换外部多路复用器。 如果在此静态期间切换模拟输入,则最多可破坏15 LSB的当前转换。 应当尽可能早地切换模拟输入,从而有尽可能多的时间来摆动满量程信号并建立输入。
每16次转换之后,多路复用器将在CNV±上升沿过后,于–5 V和+5 V之间开关大约10 ns,如图7所示。这样会产生满量程差分阶跃,因此ADC输出从负满量程变为正满量程,如图8所示。

图7. 示波器曲线显示来自内部CAP DAC的反冲

图8. AD7960输出显示ADG774在每16次转换过后开关
这一开关时间延迟必须大于ADC的1.6 ns孔径延迟。 ADC输入端测得的信号显示来自AD7960中容性DAC的反冲约为1 V p-p(图7,红色高亮部分)。 为了确保输出完全建立,工作速率为5 MSPS时,驱动放大器必须在下一次转换开始前建立此瞬态,即大约80 ns采样时间内。 以较低的吞吐速率运行ADC可让该反冲有更多的采集时间去建立,从而多路复用器输入通道之间的串扰误差更低,同时满量程阶跃建立时间性能更佳。
多路复用器输入端测得的信号还显示出来自通道开关的反冲。 多路复用器输入端的缓冲放大器有助于建立该反冲。 若由于成本或空间等原因无法使用输入缓冲放大器,则可在输入端添加一个经过优化的RC滤波器,以降低反冲和串扰的影响。 多路复用器输入端使用的RC滤波器值会影响信号链的总噪声和建立时间。
当多路复用器静止时,AD7960运行在5 MSPS最大吞吐速率下的数据采集系统输出离开正常满量程约14 LSB,可表示系统的总增益和失调误差。 对于大多数应用而言,该多路复用器开关时,ADA4899-1驱动放大器有助于在可以接受的通道间串扰误差范围内使输出建立至正和负满量程。 输出误差与吞吐速率成指数关系,并在5 MSPS时达到0.01%最大值,如图9所示。较低吞吐速率下的零串扰误差表示ADC输出在第一次转换期间建立至其最终值。

图9. 串扰误差与吞吐速率的关系,以满量程幅度的百分比表示
如图10所示,1 V p-p(满量程的10%)时,相对于满量程的串扰误差不足0.001%,并且随差分输入幅度成线性变化关系。 相对于阶跃幅度的串扰误差在整个输入范围内几乎是平坦的,并且总是不足0.01%。

图10. 串扰误差与差分输入信号的关系
该多路复用信号链在噪声与建立时间之间取得了最佳平衡,具有最优性能。 这些结果表明,建立大电压阶跃、从ADC输入端反冲以及在多路复用操作中降低串扰误差幅度时需要用到宽带宽、快速建立放大器。
多路复用数据采集系统布局考虑因素
印刷电路板(PCB)布局对于保持信号完整性以及实现信号链的预期性能至关重要。 图11所示为69 mm × 85 mm四层评估板的顶视图。 在电路板上进行独立元器件和各种信号路由布局时必须十分仔细。 本例中,输入信号从左至右进行传递。 ADC的全部电源和基准电压源引脚都必须采用电容去耦;电容应靠近DUT放置,并使用短而宽、低阻抗的走线进行连接,以便为高频电流提供路径、最大程度降低EMI的影响并减少电源线路上的毛刺效应。 数据手册中建议的典型值为10 µF和100 nF。 多路复用器、放大器以及ADC的输入和输出引脚之下的接地层和电源层应予以移除,以避免产生干扰寄生电容。 器件的裸露焊盘应使用多个过孔直接焊接到PCB的接地层上。 将敏感模拟部分与数字部分相隔离,同时使电源电路远离模拟信号路径。 快速开关信号(比如CNV±或CLK±)不应靠近或越过模拟信号路径,以防噪声耦合至ADC。

图11. 多路复用数据采集系统评估板顶层
多路复用数据采集应用
工业自动化和医疗成像中使用的高性能、多通道数据采集系统要求具有宽带宽、高精度和快速采样性能——所有这一切都必须 通过小尺寸、低成本器件实现。 18位AD7960和16位AD7961具有5 MSPS吞吐速率,允许更多通道多路复用至更少的ADC,同时大幅降低成本、功耗和封装尺寸。 这有助于设计人员应对高通道密度系统中经常遇到的空间、散热、功耗和其他重要设计挑挑战。
出色的线性度和低噪声性能可提升计算机断层扫描(CT)和数字X射线(DXR)应用中的图像质量。 在高采样速率下将众多通道切换至较少的ADC可提供更短的扫描周期,同时降低暴露在X射线下的剂量,从而实现精确、成本合理的诊断以及更佳的患者体验。 在CT扫描仪中,每通道使用一个积分器和采样保持电路连续捕获像素电流,并将输出多路复用至高速ADC。 低噪声模拟前端将来自每个像素的小电流转换为大电压,然后再将电压转换为能够处理的数字数据。
多路复用医疗成像系统——特别是CT和DXR——指定相邻像素的典型像素间串扰误差为±0.1%,而非相邻像素的误差为±0.01%。 本文所示结果表明,本多路复用信号链在最大吞吐速率和满量程范围内产生的串扰误差仍处于可接受的限值之内。
结论
高性能、高通道密度、多路复用数据采集系统要求具备可靠的性能、灵活的功能以及高精度,同时还要满足功耗、空间和散热要求。 本文提供根据关键设计考虑因素来选择多路复用信号链元器件以实现预期性能的指南,以及如何在吞吐速率、建立时间和噪声之间进行权衡取舍。 该信号链可实现最优性能,满量程范围内的5 MSPS串扰误差不超过0.01%。
推荐阅读:



