【导读】大家一定很好奇接近开关的"芯"到底是什么样的,这次我们特意找到了这部分内容:电感式接近开关之“芯”---LMP91300的技术解读。
相信 TI 德州仪器大家一定都不陌生,德州仪器(TI)是世界上最大的半导体公司之一。始终致力于提供创新半导体技术,帮助客户开发世界最先进的电子产品。在模拟、嵌入式处理以及无线技术不断深入至生活的方方面面,从数字通信娱乐到医疗服务、汽车系统以及各种广泛的应用,无所不在。
这次我们介绍的LMP91300就是TI的产品。

LMP91300是完整的模拟前端(AFE),已针对工业电感式接近传感器进行了优化。LMP91300直接将外部LC储罐的R P转换为数字值。
完全支持制造后配置和校准。使用外部温度传感器对传感器的温度依赖性进行数字补偿。LMP91300提供可编程的阈值,可编程的温度补偿和可编程的振荡频率范围。由于其可编程性,LMP91300可以与多种外部电感器一起使用,并且其检测阈值可以调整为所需的检测距离。
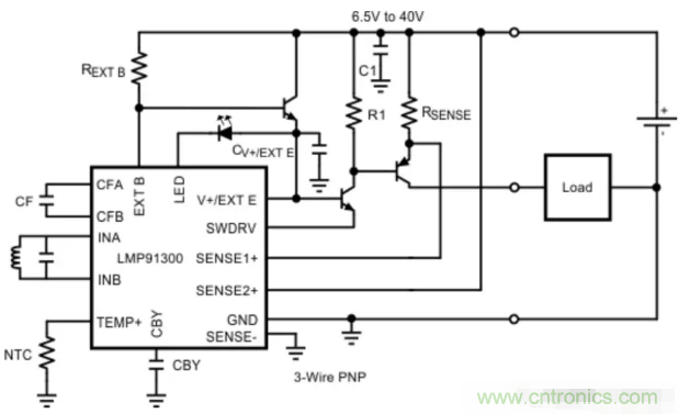
内部稳压器允许该器件在6.5V至40V的电源范围内工作??梢远允涑鼋斜喑?,以NPN或PNP模式驱动外部晶体管。
LMP91300采用4mm x 5mm 24端子WQFN和2.05mm x 2.67mm 20端子DSBGA封装,工作温度范围为–40°C至+ 125°C。

特征
后期制作配置和校准、可编程决策阈值、可编程迟滞、灵活的过载?;?、数字温度补偿、集成LED驱动器、小尺寸,支持4mm传感器(DSBGA封装)、低功耗、集成稳压器、3线功能、支持NPN和PNP模式、??∟O)和常闭(NC)支持16位分辨率阈值设置
熟悉传感器的朋友,是不是看这些特征觉得特别的眼熟。
下面我们来看一下定义也就是怎么用:


当然光有这个芯片还是不行滴,还需要一些外围的硬件支持哦

好啦,是不是一只现代技术的电感式接近开关传感器就可以制造出来了呢?或者等有时间的时候我们来实际用这个芯片搭一只哦。


