【导读】随着科学技术的不断发展,在测距领域也先后出现了激光测距、微波雷达测距、超声波测距及红外线测距等方式。作为一种应用广泛、测量精度高的测量方式,红外测距利用红外线传播时不扩散、折射率小的特性,根据红外线从发射模块发出到被物体反射回来被接受??榻邮芩枰氖奔?,采用相应的测距公式来实现对物体距离的测量。

红外测距最早出现于上世纪60年代,是一种以红外线作为传输介质的测量方法。红外测距的研究有着非比寻常的意义,其本身具有其他测距方式没有的特点,技术难度相对不大,系统构成成本较低、性能良好、使用方便、简单,对各行各业均有着不可或缺的贡献,因而其市场需求量更大,发展空间更广。红外测距仪是指用调制的红外光进行精密的距离测量,测量范围一般为1-5公里。

红外线测距传感器有它的几个特点,远距离测量,在无反光板和反射率低的情况下能测量较远的距离;有同步输入端,可多个传感器同步测量;测量范围广,响应时间短;外形设计紧凑,易于安装,便于操作;所以它的应用价值比较高。
红外测距的常用方法和原理
时间差法测距原理
时间差法测距原理是将红外测距传感器的红外发射端发送信号与接收端接受信号的时间差t写入单片机中,通过光传播距离公式来计算出传播距离L。
式中c是光的传播速度为。
反射能量法测距原理
反射能量法是由发射控制电路控制发光元件发出信号(通常为红外线)射向目标物体,经物体反射后传回系统的接收端,通过光电转换器接收的光能量大小进而计算出目标物体的距离L。

式中P为接收端接收到的能量,K为常数,其大小由发射系统输出功率、转换效率决定,d为被测目标漫反射率。
相位法测距原理
相位测距法是利用无线电波段的频率,对红外激光束进行幅度调制并测定调制光往返一次所产生的相位延迟 ,再根据调制光的波长,换算出此相位延迟所代表的距离D,此方式测量精度非常之高,相对误差可以保持在百分之一以内,但要求被测目标必须能主动发出无线电波产生相应的相位值。
式中c是光的传播速度为,是调制信号的角频率。
三角法测距原理
三角测量原理。红外发射器按照一定的角度发射红外光束,当遇到物体以后,光束会反射回来,如图1所示。反射回来的红外光线被CCD检测器检测到以后,会获得一个偏移值L,利用三角关系,在知道了发射角度a,偏移距L,中心矩X,以及滤镜的焦距f以后,传感器到物体的距离D就可以通过几何关系计算出来了。

红外测距系统的工作原理
反射能量法因其结构简单、体积小、成本低,可以广泛应用于大批量生产的光机电综合产品,本文后面重点介绍基于此类方法的对红外测距系统。
反射能量法基本原理是红外发射电路的红外发光二极管发出红外光,经障碍物反射后,由红外接收电路的光敏接收管接收前方物体反射光,据此判断前方是否有障碍物。根据发射光的强弱可以判断物体的距离,由于接收管接收的光强随是随反射物体的距离变化而变化的,因而,距离近则反射光强,距离远则反射光弱。
因为红外线是介于可见光和微波之间的一种电磁波,因此,它不仅具有可见光直线传播、反射、折射等特性,还具有微波的某些特性,如较强的穿透能力和能贯穿某些不透明物质等。红外传感器包括红外发射器件和红外接收器件。自然界的所有物体只要温度高于绝对零度都会辐射红外线,因而,红外传感器须具有更强的发射和接收能力。
红外测距的基本结构及系统
红外测距的过程
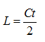
红外测距的工作过程简单来讲就是瞄准目标,然后接通电源,启动发射电路,通过发射系统,像目标发射红外信号,同时,采样器采样发射信号,作为计数器开门的脉冲信号,启动计数器,时钟振荡器像计数器有效的输入计数脉冲,由目标反射回来的红外线回波作用在光电探测器上,转变为电脉冲信号,经过放大器放大,进入计数器,作为计数器的关门信号,计数器停止计数,计数器从开门到关门期间,所进入的时钟脉冲个数,经过运算得到目标距离,测距公式为:

式中:L——待测距离;
c——光速;
t——光脉冲在待测距离上往返传输所需要的时间。
只要求出光脉冲在待测距离往返传输所需要的时间就可以通过上式求出目标距离。红外脉冲的原理与结构比较简单、测距远、功耗小。
红外测距系统框图
本系统主要由五部分组成:红外发射电路、红外接收电路、放大电路、单片机电路、译码显示电路。其工作过程如图:

系统工作时,由发射单元发出一束激光,到达待测目标物后漫反射回来,经接收单元接收、放大整形后到距离计算单元计算完毕后显示目标物距离。
红外测距系统主要元件
红外线发射器件
红外线发射器件是最长用的为红外发光二极管,它与普通发光二极管的结构原理以及制作工艺基本相同,是只有一个PN结的半导体器件,只是所有的材料不同,制造红外发光二极管砷化钾,砷铝钾等,其中应用最多的是砷化钾。
红外发光二极管一般采用环氧树脂,玻璃,塑料等封装,除白色透明材料封装外,还可见到用蓝色透明材料封装的,。红外发光二极管按发光功率的大小,可分为小功率,中功率,大功率三种。另外,红外发光二极管除顶面发光型外,还有侧面发光型。小功率管一般采用全塑封装,也有部分是采用陶瓷底座,顶端用玻璃或环氧树脂透镜封装的,中大功率管一般采用带螺纹金属底座,以便安装散热片。随着发光功率得提高,相应体积的管子也增大。
红外发光二极管的主要参数
正向工作电流
指红外发光二极管长期工作时,允许通过的最大平均电流,因为电流通过PN结时,要消耗一定的功率而引起管子发热,如管子长期超过I运行,会因过热而烧毁,因此,使用的最大平均正向工作电流不得超过I。
光功率
指输入到发光二极管的电功率转化为光输出功率的那一部分。光功率越大,发射距离越远。
指红外发光二极管所发出近红外光中,光强最大值所对应的发光波长,在选用红外接收管时,其受光峰值波长应尽量靠近。
指管子未被反向击穿时反向电流的大小,希望它越小越好。
由于红外发光二极管PN结电容的存在,影响了它的工作频率。现在,红外发光二极管的相应时间一般为最高工作频率为几十兆赫。
红外线光敏二极管
我们知道半导体具有光电效应,即用光照半导体,可使半导体的电阻率发生变化。利用半导体的光电效应可以制成光电二极管,不同的半导体材料对不同波长的入射光的响应是不同的。
光敏二极管有顶面受光和侧面受光两种形式。它也是采用塑料、玻璃、环氧树脂等材料封装。
光敏二极管的主要参数
光电流IL
指在一定反向电压下,入射光强为某一定值时流过管子的电流。光敏二极管的光电流一般为几十μA,并与入射光强成正比。
暗电流ID
指在一定反向电压下,无光照时流过管子的电流。一般在50V反压下,ID小于0.1μA。
反向工作电压UR
是指在无光照时,光敏二极管反向电流小于0.2μA-0.3μA时,允许的最高反向工作电压,一般在10V左右,最高可达几十伏。
红外测距硬件电路
单片机最小系统
单片机由CPU、片内存储器、定时器系统、串行口、A/D、并行I/O口,中断和复位系统组成。如图:

控制板ASBUS总线

简单类似于ISA和PCI总线。采用堆叠式的ASBUS扩展卡可以方便扩展控制板的功能。总线通常包含了几十条分立的线,每一条被赋予一个特定的含义或功能。
总线可以分成三个功能组:
数据线:数据线提供系统模块间传送数据的路径。这些线结合在一起称为数据总线。线的数目称为数据总线的宽度。
地址线:地址线用于指定数据线上数据的来源和去向。地址线的宽度决定了系统能够使用的最大的存储器容量。
控制线:控制线用来控制对数据地址线的访问和使用。由于数据线和地址,所有??楣蚕恚虼吮匦胗靡恢址椒ɡ纯刂扑堑氖褂?。
红外发射电路
电路组成:红外发射驱动电路是由一个简单的共射放大电路和一个作为开关的三极管电路组成的??椤5缏吩砣缤迹?/div>

电路工作原理:在共射放大电路中,红外发光二极管TLN205接于共射放大电路的集电极,与基极和发射极相接的二极管起温度补偿作用??刂乒芙臯in与68HC11E1芯片管脚Vcc相接。当控制管脚Vin有信号输入时,控制电路的三极管导通,同时整个电路导通,红外发光二极管TLN205发射出红外光。
红外接收放大电路

电路组成:红外接收驱动电路是由红外接收管TPS708和两个电压串联负反馈模拟运算放大电路组成的??? 红外接收驱动电路设计为两极放大是因为在许多情况下,输入信号是很微弱的,要把这样微弱的信号放大到足以带动负载,仅用一级电路放大定是做不到的,必须经多级放大,以满足放大倍数和其他性能方面的要求。
电路工作原理:红外发光管TLN205发射出的红外光,在遇到前面的障碍物反射后,由红外接收管TPS708接收,此时TPS708会产生一个与光强相对应的电流。电流经由LM358 两级放大后,在输出端可以得到一个0~3V的模拟电压,作68HC11E1 单片机模拟输入量进行A/D转换,最后将转换结果在LED上显示出来。
运算放大电路定量分析:我们采用负反馈模拟运算放大电路,是因为负反馈具有提高增益稳定性、展宽放大器通频带与减少非线性失真和噪音三大优点,并且负反馈还有对相应的输出量进行自动调节作用。
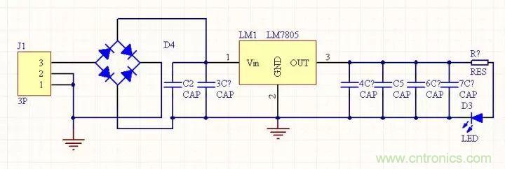
电源电路
电路组成:该稳压电源由变压电路、整流电路、滤波电路、和稳压电路四大部分组成。如图所示:

电路工作原理:该电路为交直转换电源电路,首先,由变压器将市电220V交流电变成9V的交流电,再经单相桥式整流电路将交流电变为所需要的直流电,后再经滤波电路、7805稳压器把不稳定的直流电压变为稳定的直流5V电压输出,供整个红外测距??槭褂?。
滤波电路
整流输出的电压是一个单方向脉动电压,虽然是直流,但脉动较大,为了得到平滑的直流电压波形,必须采用滤波电路,以改善输出电压的脉动性,常用的滤波电路有电容滤波、电感滤波、复式滤波等,此处采用电容滤波。
单相半波整流电容滤波电路如图所示,由于电容两端电压不能突变,因而负载两端的电压也不会突变,使输出电压得以平滑,达到滤波目的。

通过整流滤波电路所获得的直流电源电压是比较稳定的,当电网电压波动或负载电流变化时,输出电压会随之改变。电子设备一般都需要稳定的电源电压。如果电源电压不稳定会引起直流放大器的零点漂移、交流燥声增大、测量仪表的测量精度降低等。因此,必须进行稳压,目前,中小功率设备中广泛采用的稳压电源有并联型稳压电源、串联型稳压电源、集成稳压电路及开关型稳压电路。
数码管显示电路

电路组成:LED动态显示电路如图9所示,ASBUSA的数据输出口PC0~PC7与74LS373的数据输入口D0~D7连接,74LS373输出的高四位Q4~Q7经 74LS247译码与DS2相连,低四位Q0~Q3经74LS247译码与DS1相连,两个LED可显示10~80的距离值。
电路工作原理: ASBUSA的数据输出口PC0~PC7输出距离的BCD码,经74LS373锁存后,高四位Q4~Q7经74LS247译码为相应的断码由七段码显示管显示十位数,低四位Q0~Q3经74LS247译码为相应的断码由七段码显示管显示个位数,因此距离可由两个LED显示管显示出来。
软件??榭蛲?/div>

当单片机接收到红外接收电路传输的电压信号后,经A/D转换程序,将片外的模拟信号转换为单片机可识别的数字信号,并经电压—距离转换子程序,将变化的电压转换为距离。最后,在LED显示器上显示出来。
本文转载自传感器技术。
本文转载自传感器技术。
推荐阅读:
特别推荐
- 强强联手!贸泽电子携手ATI,为自动化产线注入核心部件
- 瞄准精准医疗,Nordic新型芯片让可穿戴医疗设备设计更自由
- 信号切换全能手:Pickering 125系列提供了从直流到射频的完整舌簧继电器解决方案
- 射频供电新突破:Flex发布两款高效DC/DC转换器,专攻微波与通信应用
- 电源架构革新:多通道PMIC并联实现大电流输出的设计秘籍
技术文章更多>>
- 瑞典Ionautics新一代HiPIMS设备HiPSTER 25落地瑞士Swiss PVD
- CITE 2026:以科创之钥,启电子信息新局
- 迈来芯单线圈驱动芯片:二十载深耕,实现无代码开发与高能效双突破
- 工业智能化利器:树莓派的多元应用与优势
- 电容选型核心指南:特性、误区与工程实践
技术白皮书下载更多>>
- 车规与基于V2X的车辆协同主动避撞技术展望
- 数字隔离助力新能源汽车安全隔离的新挑战
- 汽车??榕赘涸氐慕饩龇桨?/a>
- 车用连接器的安全创新应用
- Melexis Actuators Business Unit
- Position / Current Sensors - Triaxis Hall
热门搜索
浪涌保护器
雷度电子
锂电池
利尔达
连接器
流量单位
漏电?;て?/a>
滤波电感
滤波器
路由器设置
铝电解电容
铝壳电阻
逻辑IC
马达控制
麦克风
脉冲变压器
铆接设备
梦想电子
模拟锁相环
耐压测试仪
逆变器
逆导可控硅
镍镉电池
镍氢电池
纽扣电池
欧胜
耦合技术
排电阻
排母连接器
排针连接器




