- 电容式触摸感应器原理分析
- 电容式触摸感应器设计分析
- 电容式触摸感应器测量分析
触摸感应器已经在业界广泛使用很多年,但直到近期,随着混合信号可编程设备的发展,电容式触摸传感器才在广泛的消费类电子产品中成为传统机械式开关的替代品。
电容式感应开关是一个非常有吸引力的开关,但它需要适当的物理尺寸,以及在典型的电容式传感器设计中使用一个3毫米或更薄的薄膜叠层。随着薄膜叠层厚度的增加。通过薄膜叠层来感应手指会而变得越来越困难?;谎灾?,薄膜叠层厚度的增加,调谐系统的处理过程就从”科学技术”转到了”设计技巧”上了。为了演示如何使一个电容式传感器突破当今技术的限制,在此示例系统中使用的玻璃覆盖的厚度定为10毫米。玻璃具有易于使用、容易获得和透明的特点,你可以看到在玻璃下面的传感器的电路焊盘。玻璃覆盖层也在所谓的“白色家电”(家用电器)中直接应用。
1.手指电容
任何电容传感系统的核心都是一组与电场相互作用的导电体。人体的组织充满导电电解质,这些电解质被人体表皮所覆盖,人体表皮是有损耗的绝缘体。这种手指导电性使得电容式触摸感应成为可能。
一个简单的平行板电容器有两个被介质层分开的导体。在这个系统的大部分能量都集中在两个平行板块之间,但还是会有部分能源溢出到电容器两个板之外,与这种效应相关的电场线被称为电场边缘场。生产出实用的电容式传感器面临的挑战之一就是要设计出一组印刷电路的走线。这种走线方法能使用户获取到一个有效的感应区域。对于这种传感器模式。平行板电容器并不是很好的选择。
在边缘电场附近放置一个手指会增加电容系统的导电表面面积。由手指引起的额外电荷存储容量通常被称为手指电容(Cf)。没有手指放在表面时传感器的电容在本文中用Cp表示。它代表寄生电容。
有一个有关电容式传感器常见的误解是,为了能让系统工作,手指需要与地连接。手指之所以可以被系统感觉,因为手指是带电的,当手指浮动或接地时。系统都能感受到。
2.传感器的PCB布局
图1显示了印刷电路板(PCB)的顶视图,在这个设计例子中,此PCB实现了其中的一个电容式传感器按钮。

该按钮的直径为10毫米,相当于一个成年人指尖的平均尺寸。此演示电路的PCB板包括中心间距20毫米的4个上述设计方法的按钮。如图所示,顶层连接着接地面。该传感器焊盘与接地面之间间隔着一个均匀的空隙。该间隙的大小是一个重要的设计参数。如果差距设置太小,太多的场能量会直接转到地层。如果设置过大,场能会直接穿过叠层,而失去控制。0.5毫米大小的间隙对于引导边缘场通过10mm玻璃覆盖层是最佳间距。
图2显示了同一种样感应模式的一个截面图。

在PCB上通过一个过孔将感应器焊盘连接到电路板底层的一条走线上,如图2所示。当电场尝试着寻找回地的最短路径时,介电常数εr会影响到材料中电场能量的紧密程度。标准窗口玻璃的介电常数大约为8,而PCB的FR4材料介电常数大约为4。通常使用在白色家电商品上的高硬度玻璃的介电常数则约为5。在这个设计实例中,使用的是标准窗户玻璃。要注意的是,玻璃板是用3M公司的不导电黏合胶带468-MP安装在电路板上的。
[page]
3.电容式传感101
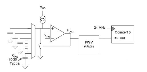
一个电容式传感系统的基本组成元件,是一个可编程电流源,一个精确的模拟比较电路,以及一个模拟多路复用总线。该总线可通过一个电容式传感器阵列进行排序。本文中所介绍的系统中的弛张振荡器作为电容传感器。这个振荡器的简化电路图如图3所示。

该比较器的输出被作为一个脉冲宽度调制器(PWM)电路的时钟输入信号,它负责选通一个频率为24兆赫兹的16位计数器。手指接触传感器时会增加电容,从而增加计数器的总值。这就是一个手指如何被感觉到方式。这个系统的典型波形如图4所示

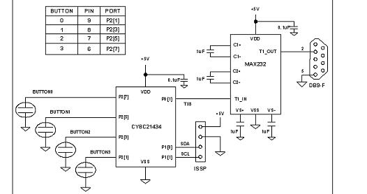
图5中显示了实现这一项目的电路原理图。

为实现电容式传感和串行通信,电路设计中采用了赛普拉斯公司的CY8C21x34系列的PSoC芯片,其中包含了一组模拟和数字功能???,它们由存储在板载闪存中的固件来设置。第二个芯片处理RS232电平移位,以提供与一台主机的通信链路,使电容式传感数据记录通过串口以115200波特率传输给主机。四个电容传感按键的引脚分配显示在图5中的表中。通过ISSP接口和编程引脚SCL、SDA对PSoC进行编程。ISSP接口中包含电源和地,而PC主机连接到电容式传感电路板通过标准的DB9连接器。
4.调整传感器
每次调用上列程序中的调用函数CSR_1_Start()时,均对Button1的电容进行测量。原始计数值被存储于CSR_1_iaSwResult[]阵列中。用户??榛垢僖桓鲇糜谠技剖幕?。每个按键的基线值均为一个由软件中的IIR滤波器进行周期性计算的平均原始计数值。IIR滤波器的更新速率是可编程的?;呤沟孟低衬芄皇视τ谟捎谖露群推渌肪秤跋於鸬南低持械钠?。
开关差分阵列CSR_1_iaSwDiff[]包含消除了基线偏移的原始计数值。利用开关差值来决定按键目前的开/关状态。这可使系统的性能保持恒定,即便在基线有可能随着时间的推移而发生漂移的情况下也是如此。
图6显示了固件中实现的差分计数与按键状态之间的转移函数。

该转移函数中的迟滞提供了开关状态之间的干净利落的转换,即使计数是有噪声的情况下也不例外。这也为按键提供了一种反跳功能。低门限被称为“噪声门限”,而高门限则被称为“手指门限”。门限水平的设定决定了系统的性能。当覆盖层非常厚时,信噪比很低。在此类系统中设定门限水平是一项具有挑战性的工作,而这恰好是电容式传感设计技巧的一部分。
图7显示了一个持续时间为3秒的按键触压操作的理想原始计数波形。

同时还给出了门限值。噪声门限被设定的计数值为10,而手指门限设定的计数值则为60。实际上,在实际计数数据中始终存在噪声分量,图中并未显示,以便能清晰地显示门限水平。
[page]
部分调整过程还包括选择电流源DAC的电平以及设置用于计数累加的振荡器周期数。在固件中,函数CSR_1_SetDacCurrent(200,0)把电流源设定在其低电流范围内,数值为200(最高255),大约对应于14μA。函数CSR_1_SetScanSpeed(255)把振荡器周期数设定为253(255-2)。原始计数和差分计数的分析表明:该系统的寄生引线电容CP约为15pF而手指电容CF约为0.5pF??杉?,手指电容使总电容产生了约3%的变化。对于每个按键,每个原始计数值的采集所需要的时间仅为500μs。
测量性能
电容式传感系统的性能测量结果示于图8中。

通过一个终端仿真程序,在主PC上获得差分计数,然后借助电子制表软件加以绘制。将手指放置在10mm厚的玻璃覆盖层上,并持续3秒的时间。按键的开关状态被叠加在原始计数上。按键在这两种状态之间干净利落地转换,即使是由于通过厚玻璃进行检测而使原始计数信号中具有较大的噪声时也是如此。请注意手指和按键门限随着基线的漂移而进行周期性调整。当检测到手指的触压动作时,基线值将锁定,直到手指移开为止。
图9显示了两种状态转换处的局部细节图。

在图9a中,按键初始状态为断(OFF)状态。超过手指门限的差分计数的第一个采样把按键状态转换至通(ON)状态。在图9b中,低于噪声门限的差分计数的第一个采样将按键转换至断状态。
与机械式开关相比,基于电容的触摸传感器的主要优点是耐用性好,不易损坏,可以长期使用?;旌闲藕偶际醯慕诜⒄?,不仅使得触摸式传感器的成本在各种消费类产品中降到了具有成本效益的水平,而且还提高了检测电路的灵敏度和可靠性(因为增加了覆盖层的厚度和耐用性)。利用本文介绍的设计方法,说明通过一个10mm的玻璃来检测手指的按键触压是可能的,并利用基于噪声门限和手指门限的反跳法,实现了按键开关状态之间的干净利落的转换,从而使电容式触摸传感器成为机械式开关元件的一种实用型替代方案。





