- 汽车电源要求及方案选择
- 车身网络要求及发展趋势
- 板外大功率负载驱动及方案比较
- 在12 V电源BCM中采用线性稳压器
- 24 V电源的BCM采用开关稳压器
- 车身控制网络应用高集成度的芯片
- ??厣纤翱捎酶吡槊舳却叫鸭八呒觳獾母咂凳辗⑵?/strong>

图1:典型车身控制???BCM)的系统架构。
电源要求及方案选择
典型车身控制???BCM)设计重要的一步是确定电源要求,以及选择合适的电源方案。一般而言,BCM要求的输入电压在-0.5 V至32 V之间,输出电压为5 V或3.3 V。
值得一提的是,汽车内的用电设备越来越多,如果电池直接供电的设备静态电流不够低,而汽车连续停泊较长时间,车内蓄电池可能因为过度放电而使汽车无法重新启动,故BCM设计需要考虑静态电流。此外,汽车应用中可能会常常面对高温环境,所以要求电源提供过温?;?。
适合于BCM的电源包括线性电源(或称线性稳压器)和开关电源(或称开关稳压器)。这两种电源各有优势,究竟选择何种电源,还要看具体应用。
在车身控制??榈墓┑绲缭捶矫妫泄谐∩纤燮抵?,轿车一般采用12 V电源,而卡车和客车一般采用24 V电源。在12 V电源BCM中,推荐采用安森美半导体的线性稳压器,如NCV4275A等,见图2。
NCV4275A是一款带复位和延迟功能的5 V、3.3 V/450 mA低压降(LDO)线性稳压器,这款器件支持可编程微控制器复位,并提供多种特性,如过流?;ぁ⒐卤;?、短路?;さ取4送?,在下图中位置1处串联一个二极管(MRA4005),这线性电源能有效防止高达-42 V的反向电压。
在位置2处并联一个瞬态电压抑制器(TVS)管,可以有效阻止高达+45 V的瞬态电源负载突降(load dump)高压脉冲及不稳定的电源杂波,符合12 V汽车电源系统的ISO16750-2-2003 4.6过压测试规范。
实际上,在汽车发动机启动瞬间就可能出现负载突降,从而导致电池电压升高至超过40 V。这些特性让NCV4275A非常适合汽车车身控制模块应用。
[page]
实际上,NCV4275A仅是安森美半导体针对汽车应用的宽范围线性稳压器中的一款,其它线性稳压器有如NCV8664/5、NCV4949、NCV8503/4/5/6、NCV4274A等。超低静态功耗的产品,静态电流低至30 μA以下,驱动电流范围在100 mA至450 mA之间。

图2:车身控制??橹邢咝缘缭吹湫陀τ玫缏肥疽馔?。
24 V电源的BCM应用中,需要将24 V电压转换至5 V或3.3 V,如果采用线性稳压器,电源芯片本身就会有很高的功率消耗,产生大量热量导致温度过高而烧坏芯片,所以我们需要采用开关稳压器,我们推荐采用安森美半导体系列用于汽车的开关稳压器,如NCV51411、NCV8842、NCV8843、NCV33063、NCV33163、NCV3063、NCV3163、LM2576、LM2575及NCV2574等。
这些开关稳压器具有较高的效率,避免产生大量的放热,保护芯片,提升系统可靠性。这些汽车应用的开关稳压器驱动电流多数在0.5 A至1.5 A之间,有的达到2.5 A(NCV33163),开关频率在50 kHz至300 kHz之间。以NCV51441为例,这款器件使用V2控制架构,提供无可比拟的瞬态响应、极佳总体稳压精度及最简单的环路补偿。
这款器件上的“BOOST”引脚支持“充当启动电路(Bootstrapped)”工作,将能效提升至最高;集成的同步电路支持并行电源工作或将噪声降至最低。
车身网络要求及发展趋势
可以应用于汽车中的系统总线有多种,如控制器区域网络(CAN)、本地互连网络(LIN)及FelxRay等。这些总线的特点各不相同,表1比较了汽车应用中几种常见的系统总线,并列出了典型的安森美半导体总线收发器产品。

表1:不同汽车总线比较及典型收发器。
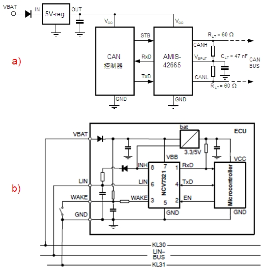
图3a)及b)分别显示了基于安森美半导体CAN收发器AMIS-42665及LIN收发器NCV7321的典型电路。值得一提的是,AMIS-42665提供小于的10 μA的极低静态电流。支持总线唤醒,共模电压范围-35 V至+35 V,可以承受额定+/-8 kV的静电放电(ESD)脉冲。NCV7321则支持-45 V至+45 V的电压范围,承受额定5 kV的ESD脉冲。这些器件均提供强大的?;すδ?。[page]

图3:基于安森美半导体收发器的典型CAN电路(图a)及LIN电路(图b)。
在车身控制网络应用中,需要尽可能地配合降低成本及空间要求,同时提升系统的稳定性和长期可靠性,故需要提升元器件的集成度。得益于近年来出现的混合信号工艺,如安森美半导体的Smart Power高压BCD工艺,高压模拟电路如今能够与低压电路集成起来,使更高集成度的系统芯片得以开发和应用。
如安森美半导体的NCV7440在同一颗芯片上集成了线性稳压器及CAN收发器,NCV7420则集成了线性稳压器及LIN收发器。这样的集成有效节省PCB板空间,可以给MCU单独供电,有效遏制其它??槎訫CU电源的干扰。
安森美为汽车车身控制网络应用推出一款超高集成度的芯片——NCV7462。这款芯片集成了线性稳压器、CAN收发器、LIN收发器、看门狗(WD)电路、低边驱动及高边驱动,将所需外部元件数量减至极少,仅占用极小的电路板空间,并帮助简化设计流程。
??厣纤翱杓埔蠹敖饩龇桨?br />
汽车中的遥控上锁及开锁的应用越来越普及。车身控制??槭褂?15 MHz(美国、日本)或433MHz(欧洲)频率,通过高频接收和发送来实现??厣纤翱δ?。
这类应用中的设计难点在于设计阻抗匹配电路,从而使功率损耗降至最低。
此类应用的要求包括低静态电流、提供睡眠模式、低发射功率、高接收灵敏度、低功耗及适宜的频率范围等。而安森美半导体的ON-53480高频收发器很好地满足这些设计要求,如静态电流低至小于1 µA,带有唤醒及睡眠检测功能,信号电平仅为10 dBm,接收灵敏度更是低于-100 dBm,且工作电流仅为10 mA,频率范围为280至343 MHz。
板外大功率负载驱动及方案比较
车身控制??榈缏钒逍枰逋獾囊恍┐蠊β矢涸毓┑?,这些负载包括汽车内部照明(5 W及10 W)、单向电机和汽车喇叭等。
一种可选的方案是采用板内继电器。继电器的线圈属于感性负载,而感性负载在启动时需要比维持正常工作所需电流大的启动电流,且感性负载在接通电源或断开电源的瞬间会产生反向电动势。要驱动继电器,可以采用安森美半导体的NUD3124、NUD3160或NCV7608等继电器驱动器。

表2:板外大功率负载驱动方案优缺点比较
另一种方案是采用“预驱动器+MOSFET”来驱动板外大功率负载,其中预驱动器可以采用安森美半导体的NCV7513A,这器件支持并行端口及SPI端口通信,可编程,提供失效模式检测及短路和断路诊断功能。
第三种方案是采用SmartFET驱动。这是带?;さ腗OSFET,在MOSFET基础上增加了多种功能,如过压钳位、ESD?;?、过流?;?、过温保护、反压?;ぜ案弑吆偷捅咔5湫推骷绲捅咔腘CV8401/2/3,及用于高边驱动(内部集成了升压电路)的NCV8450和NCV8460等。这三种方案的优缺点见表2。
应用于BCM的其它方案
除了上述板外大功率负载,汽车应用中常见的电动后视镜方面,可以采用安森美半导体的NCV7703来驱动其中的转向电机。这器件提供3个半桥输出,输出电流为0.6 A,最高达1 A,并具备自诊断功能,提供低静态电流、SPI通信及低压/过压/过温?;さ忍匦?。
此外,车身控制??樾枰杉得拧⒊邓?、组合开关等数十个信号,往往需要扩展MCU的输入端口,这就需要并行端口转串行端口的逻辑转换芯片,常用的是安森美半导体的8位移位寄存器MC14021B。
安森美半导体还为组合尾灯提供不同的解决方案。如NCV7680是一款8通道低边恒流驱动器,能以脉宽调制(PWM)方式设定尾部行车/刹车电流输出,而NSI45xx则是新推出的恒流线性稳压器(CCR),基于安森美半导体待批专利的自偏置晶体管技术,以低成本、强固等特点提供较高性能,着眼于替代一些汽车尾灯中使用的电阻型驱动器。
应用环境苛刻的车身控制???BCM)对元器件提出了更高的要求。本文深入探讨BCM设计在电源、车身网络及板外大功率负载驱动等多个方面的要求,并比较分析了一些领域中不同方案的优劣势。
安森美针对车身控制??榈绕涤τ锰峁┚哂星抗瘫;ぬ匦?、高可靠性、低静态电流的解决方案,如电源稳压器、总线收发器、高频收发器、继电器驱动器、预驱动器、电机驱动器、LED驱动器及MOSFET等,帮助设计人员为他们的BCM设计选择更佳的元器件方案,从而在市场上占据优势。



