【导读】5G基站是5G网络的核心设备,实现有线通信网络与无线终端之间的无线信号传输,5G基站主要分为宏基站和小基站。5G基站由于通信设备功耗大,采用由电源插座、交直流配电、防雷器、整流??楹图嗫啬?樽槌傻牡缙?。所以顾名思义,5G电源就是指5G通讯设备专用电源。
一、前言
5G基站是5G网络的核心设备,实现有线通信网络与无线终端之间的无线信号传输,5G基站主要分为宏基站和小基站。5G基站由于通信设备功耗大,采用由电源插座、交直流配电、防雷器、整流模块和监控??樽槌傻牡缙?。所以顾名思义,5G电源就是指5G通讯设备专用电源。
5G基站电源,分两大主流:目前,5G基站供电系统有两大主流,一是UPS供电系统,二是HVDC 供电系统。5G基站电源的发展趋势主要向着解决方案小型化、高频化、高可靠性以及效率提升的目标前进。
二、典型应用拓扑
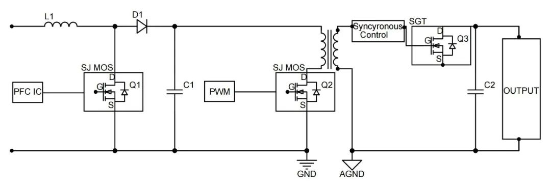
针对MOS管在5G电源上的应用,推荐瑞森半导体两款产品系列;
在PFC线路和Flyback线路,推荐瑞森半导体超结MOSFET系列:
由原深沟槽工艺革新成多层外延工艺,具有低导通电阻,优异EMI特性,低损耗,高效率,低温升等特性。能够显著降低高电压下单位面积的导通电阻,进而降低导通损耗。同时,超结MOSFET拥有极低的FOM值,从而拥有极低的开关能量损耗和驱动能量损耗。
为适应电源系统高效率小型化的需求,同步整流线路图推荐使用瑞森半导体低压SGT MOS系列:
采用SGT沟槽屏蔽栅设计及工艺制造技术,具有更高的工艺稳定性和可靠性及更快的开关速度、更小的栅电荷和更高的应用效率等优点。
三、推荐产品选型
针对5G线路图的PFC线路和Flyback线路,推荐瑞森半导体超结MOSFET系列。
为适应电源系统高效率小型化的需求,同步整流线路推荐使用瑞森半导体低压SGT MOS系列。
免责声明:本文为转载文章,转载此文目的在于传递更多信息,版权归原作者所有。本文所用视频、图片、文字如涉及作品版权问题,请联系小编进行处理。
推荐阅读:




