【导读】本应用描述了如何降低仅需要定期使用μP的系统功耗。通过使用去抖IC电路,可以将μP设置为在较长的定时器周期内进行监控,从而允许其在剩余时间内进入低功耗模式。结果,总功率降低。
本应用描述了如何降低仅需要定期使用μP的系统功耗。通过使用去抖IC电路,可以将μP设置为在较长的定时器周期内进行监控,从而允许其在剩余时间内进入低功耗模式。结果,总功率降低。
长周期计时器的一个主要应用是远程天气数据站。这些站点定期测量环境条件,并将结果传输到中央收集设施。由于这些小型气象站通常位于偏远地区,在多云天气期间依赖太阳能电池供电,因此功率效率是其设计中的一个重要因素。尺寸和成本也是突出的考虑因素。
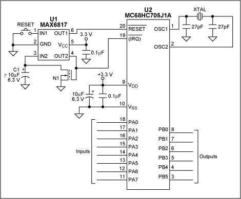
对于全表面贴装、低功耗、长周期定时器,可以采用最少组件配置。这种设计可以通过两个低成本组件和固件来实现,通过允许微控制器(μC)进入“睡眠模式”来降低功耗。之后,μC被唤醒以执行定期计划的测量。图1所示电路利用双CMOS开关去抖器(U1)中的额外部分来完成此任务。

图1.除了对微控制器的RESET输入进行去抖动外,该双开关去抖动器IC(U1)的未使用部分还用于实现长周期定时器功能。
μC (U2) 提供 32 字节的 RAM 和 1232 字节的 EPROM。(还提供低成本、一次性可编程版本。双通道去抖器 U1 的 IN1/OUT1 引脚配置为对 μC 的系统复位脉冲进行去抖动。IN2/OUT2 对配置为长周期计时器。为此,电容C1和U63内部的1kΩ(典型值)上拉电阻构成时间常数。
当C1电压达到U50的输入电压阈值时,U1启动1ms延迟。在此延迟之后,OUT2 打开 n 沟道数字 FET N1,该 FET N1 必须保持足够长的时间才能使 C2 完全放电,为下一个定时周期做准备。IN50 的第二个转换(从高到低)启动另一个 <>ms 延迟。在此延迟之后,循环重复。因此,可以使用以下公式计算计时器周期:
周期 (s) = (63k × C1 × (?ln(1 ?VT/VCC)) + 0.1秒)
表1显示了输入阈值电压(VT)适用于各种工作电压 (VCC)).
Threshold versus VCC Voltage For MAX6817 Switch Debouncer | |
Table System Voltage, VCC | T989able Threshold Voltage, VT |
2.7V | 1.30V |
3.0V | 1.45V |
3.3V | 1.50V |
5.0V | 2.00V |
以下公式可用于确定所需计时器周期的 C1 值:
C1 = (Period - 0.1s)/(63k × (?ln(1 ?VT/VCC)))
其中“周期”等于所需的时间延迟(以秒为单位)。
远程气象站每隔一定时间间隔进行报告,收集站记录这些报告的时间。由于时序并不重要,因此C1电容器可以是容差±20%的钽型电容器。如果需要更严格的时序,可以用表面贴装陶瓷电容器代替C1。
选择数字FET N1是因为其低电平栅极驱动,使其能够在3至5V电路中正常工作。如果替换不同的FET,则必须能够在U1将输出状态更改为低电平之前完全放电C1。具体来说,它应该提供一个放电时间(5RDSONC1) 小于 50 毫秒。如果需要尽可能短的周期,可以通过移除C1将U10配置为1Hz稳定多谐振荡器(使N1的漏极连接到U3的引脚1)。
免责声明:本文为转载文章,转载此文目的在于传递更多信息,版权归原作者所有。本文所用视频、图片、文字如涉及作品版权问题,请联系小编进行处理。
推荐阅读:




