桃花源qm花论坛(品茶),凤楼阁论坛官网入口网址,一品楼品凤楼论坛最新动态,风楼阁全国信息2024登录入口

你的位置:首页 > RF/微波 > 正文

如何轻松改善均方根射频功率检波器的测量精度?

发布时间:2021-02-20 来源:ADI 责任编辑:wenwei

【导读】为了测量和控制多载波无线基础设施中的发射功率,需要进行均方根 (rms) 功率检波。传统功率检波器使用二极管检波或对数放大器,当所发射信号的峰均比不固定时,传统方法并不能精确测定功率。测量电路的温度稳定性和检波器传递函数的线性度至关重要。本应用笔记所描述的技术可以改善均方根功率检波器的温度稳定性及其传递函数的线性度;在超过50 dB 的动态范围内,可以实现小于±0.3 dB 的线性度。
 
现代无线发射机一般都要求严格控制所发射的射频 (RF) 功率。无线蜂窝网络中,严格的功率控制是精确设置小区大小以增强覆盖的前提。此外,当实际发射功率不确定时,出于散热考虑,RF 功率放大器(P A) 的尺寸必须非常大,而精密的功率控制则能避免这一问题。例如,当一个50 W (47 dBm) 功率放大器的发射功率不确定性为 1 dB 时,为了安全地发射功率,不至于发生过热现象,PA 必须按照 63 W (48 dBm) 功率要求确定尺寸。
 
接收机中也会用到功率测量和控制,通常是在中频 (IF)。这种应用的目标是测量和控制接收信号的增益,确保不会过驱中频放大器和模数转换器 (ADC)。虽然精确测量接收信号(一般称为接收信号强度指示或 RSSI)可以极大地提高信噪比,但它不如发射端重要;前者的目标仅在于将接收信号保持在一定的限值以下。
 
均方根射频功率检波器能够独立于信号峰均比或波峰因数来测量射频功率。当所测量信号的峰均比不断变化时,这一能力非常重要。无线蜂窝网络中,蜂窝基站所承载的呼叫数量不断变化,因此信号峰均比不断改变是常见现象;具体原因有两方面:一是多个载波以不同的功率水平传输,一是单个码分多址(CDMA) 载波的码域功率会发生变化。
 
如何轻松改善均方根射频功率检波器的测量精度?
图 1. 现代无线发射机使用射频功率测量和控制技术精密调节发射功率。接收机中,功率测量可用来防止中频和基带器件发生过驱,同时极大地提高信噪比。
 
1 高动态范围均方根直流转换器
 
AD8362 是一款均方根直流转换器,可以测量 60 dB 或更高范围内的均方根电压,工作频率范围是从极低频率至约 2.7 GHz。图 2 显示了 AD8362 在 2.2 GHz 的传递函数,反映了相对于 50 Ω电阻时输出电压 (V)与输入信号强度 (dBm) 的关系。
 
图2 还显示了此传递函数与最佳拟合线的偏差。这条线的斜率和截距是对所测得的数据执行线性回归运算而得出。算出这条线的斜率和截距后,便可以绘制以 dB 刻度的误差图。图 2 中,这条线的刻度位于右轴上。
 
如何轻松改善均方根射频功率检波器的测量精度?
图 2. 对数均方根直流转换器的传递函数显示了输出电压 (V) 与输入信号(dB) 之间的线性dB 关系。图中还显示了传递函数纹波和温度漂移(刻度见右轴)。
 
此图显示的纹波反复变化,峰峰值幅度高达 0.75 dB。这一纹波导致测量不确定性也非常大。此图还显示,传递函数随着温度而变化。本例中,传递函数的温度漂移主要表现为截距变化(斜率相对稳定)。
 
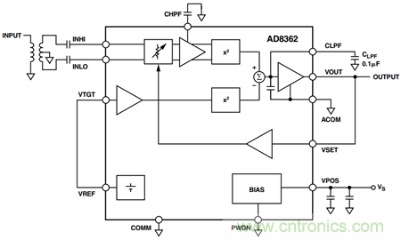
2 对数均方根直流转换器AD8362的工作原理
 
图 3 显示了 AD8362 的框图。AD8362 的主要元件是一个线性dB 可变增益放大器 (VGA),它包含电压控制衰减器、固定增益放大器、低动态范围均方根直流转换器和误差放大器。
 
如何轻松改善均方根射频功率检波器的测量精度?
图 3. 对数均方根直流转换器 AD8362。均方根直流转换器的输入信号施加于 VGA 输入端。VGA 的输出施加于低动态范围均方根直流转换器。此检波器的输出与设定点电压相比较,产生一个误差信号,反馈至VGA的增益控制输入端。
 
输入信号施加于 VGA。VGA 的输出施加于低动态范围均方根直流转换器。此检波器的输出与 VGA 输出信号的均方根电压成比例。
 
固定参考电压也称为目标电压,施加于完全相同的另一个低动态范围均方根直流转换器。两个检波器的输出施加于误差放大器/积分器,以产生误差信号。误差放大器的输出施加于 VGA 的增益控制输入端。VGA 的增益控制传递函数是负向的,即增大电压将减小增益。
 
将小输入信号施加于该电路时,信号路径检波器的输出电压将很小,导致驱动 VGA 的误差信号越来越小。此误差信号将继续减小,而 VGA 增益则不断增大,直到信号链检波器的输出与参考检波器的输出相等。
 
同样,大输入信号会产生越来越大的误差信号,导致VGA的增益减小,直到信号路径检波器的输出电压与参考检波器的输出电压相等。无论是何种情况,当系统达到均衡时,均方根直流转换器的输入电压均会建立在相同的值。因此,低动态范围均方根直流转换器只需非常小的工作范围便可使该电路工作。
 
VGA 的传递函数为线性 dB,即 dB 增益与以V为刻度的控制电压成比例。本例中,VGA 增益控制的斜率约为 –50 mV/dB。由此便得到一个适用于整个电路的对数传递函数(即 VGA 输入与误差放大器输出的关系),即输出电压与输入电压的对数或均方根值成比例。请注意,此增益控制功能的温度稳定性对于均方根测量的整体温度稳定性十分重要。
 
3 高斯插值器
 
图2 以一致性曲线的形式显示了一个周期性纹波。此纹波的来源是高斯插值器。高斯插值器确定从可变衰减器采集信号的节点,然后将该信号施加于固定增益放大器,后者构成 AD8362 VGA的输出级。
 
衰减器和高斯插值器电路的简化原理示意图如图4所示。输入梯形衰减器由多个部分组成,各部分均将输入信号衰减 6.33 dB。信号通过可变跨导级从这些部分抽取。高斯插值器根据施加于可变衰减器控制端口的控制信号,确定哪些跨导级是有效的,从而决定施加于输入信号的衰减量。
 
如何轻松改善均方根射频功率检波器的测量精度?
图 4. AD8362 VGA 衰减器和高斯插值器。虽然高斯插值器的存在实现了输出电压与控制电压之间的连续关系,但这种关系具有周期性纹波。
 
位于触点之间的衰减水平要求相邻跨导级同时有效,以根据跨导单元导通性能的强弱要求,产生这些触点的加权平均值。为使触点沿着衰减器滑动,相邻跨导级的电导以一定的方式变化,这就是一致性曲线中所观察到的纹波的产生原因。
 
4 误差信号的滤波
 
低动态范围均方根直流转换器的平方单元产生一个直流分量和一个二倍输入频率的分量。这来自于下面的三角恒等式:
 
如何轻松改善均方根射频功率检波器的测量精度?
 
如果此信号是一个单频正弦波,平方单元的输出将是一个直流分量和一个二倍输入频率的正弦波信号。误差放大器/积分器的主极点将滤除二倍频率分量,仅留下直流分量。
 
如果输入信号是一个宽带信号,如 CDMA 或宽带 CDMA(WCDMA)信号等,则直流分量将涵盖直流至原始信号带宽一半的范围。因此,滤除二倍频率分量之后,反馈至 VGA 的电路输出仍然含有明显的纹波,作为类似噪声的信号叠加在直流电平上。一般做法是加强误差放大器的滤波,以显著降低误差放大器输出端的信号上的噪声。这将使整体电路产生无噪声输出。
 
5 消除传递函数纹波
 
图5 显示该电路利用此基带噪声消除纹波的一种可选配置。与图 3 所示电路相比,积分器的外部滤波器电容显著减小,但仍然相当大,足以执行有效的均方根计算。将宽带信号施加于电路输入端时,误差放大器的输出包含明显的噪声,但仍然以正确的均方根输出电平为中心。将误差放大器输出端的噪声电平至少设置为300 mV峰峰值,300 mV是VGA的R-2R 梯形网络上相邻抽头之间的 dB 距离与 VGA 增益控制斜率的乘积(即50 mV/dB ×6 dB)。只要此输出噪声电平至少为300 mV峰峰值,则其实际值并不重要。
 
如何轻松改善均方根射频功率检波器的测量精度?
图 5. 减小一般用来降低平方单元输出噪声的滤波器电容。该噪声反馈至VGA,导致VGA的增益在至少6 dB范围内波动。这往往会抵消VGA传递函数的纹波,进而抵消整体电路传递函数的纹波。平方器输出的噪声在测量之前经过外部滤波。
 
此信号经过简单滤波后反馈至 VGA 控制输入。此信号中的噪声导致 VGA 的增益围绕一个中心点波动。VGA 的增益控制斜率为50 mV/dB。因此,噪声将使VGA的瞬时增益发生约6 dB 变化。高斯插值器的游标在R-2R 梯形网络的大约一个抽头上来回移动。
 
增益控制电压在高斯插值器的至少一个抽头上不断移动,因此 VGA 输出的均方根信号强度与 VGA 控制电压之间的关系与 VGA 的增益控制纹波无关。现在,对施加于平方单元的信号进行简单的AM 调制。但是,这种调制不会改变信号的峰均比。
 
由于滤波器电容较小,出现在误差放大器输出端的均方根电压将包含明显的峰峰值噪声。虽然要求将此信号包括噪声在内原原本本地反馈至 VGA 增益控制输入端,但可以使用简单的滤波器对进入外部测量节点的均方根电压进行滤波,以产生大致上无噪声的均方根电压。
 
图6 显示了均方根直流转换器的传递函数纹波减小情况。反馈至 VGA 增益控制端的噪声电平为 600 mV 峰峰值,这似乎过大,因为只需要足以在 6 dB(R-2R 梯形网络上的一个抽头)范围内调整增益控制电压的噪声。然而,随着扩频 CDMA 信号的呼叫负载量减小,信号的峰均比也会减小。这将导致检波器输出端的噪声降低。因此,应将峰峰值噪声设置得较大,使它始终能涵盖 R-2R 梯形网络上的至少一个抽头。请注意,误差函数的峰值约在–57 dBm,这是用来测量传输至电路的功率的高动态范围均方根功率计头的测量误差所造成的。
 
如何轻松改善均方根射频功率检波器的测量精度?
图 6. 高峰均比信号(单载波 WCDMA、测试模型 16、2.2 GHz)的传递函数纹波减小情况。峰值出现在–57 dBm 是由测量误差造成的。
 
图 7 显示施加未调制的正弦波时该改良电路的传递函数。此时,传递函数纹波没有减小。如上文所述,当对平方单元施加正弦波时,输出为二倍频率分量和直流电平分量。正弦波属于窄带信号,不会出现接近于直流的噪声样电压。消除二倍频率分量后,就没有交流分量可用来在某一范围内调整 VGA 的增益控制输入。
 
如何轻松改善均方根射频功率检波器的测量精度?
图 7. 对电路施加未调制(2.2 GHz) 的正弦波,传递函数纹波没有减小,因为低动态范围均方根检波器输出端没有产生基带扰动。
 
6 在VTGT 上注入扰动
 
图 8 显示了上述情况下可以使用的一种电路。调整 VGA 所需的扰动信号耦合至参考电压(也称为目标电压)。这将在误差放大器的输出施产生扰动,并反馈至 VGA 增益控制输入端。耦合至VREF 信号的扰动信号既可以是噪声,也可以是正弦波等相干信号。
 
如何轻松改善均方根射频功率检波器的测量精度?
图 8. 可以将扰动信号施加于 VTGT 引脚。当输入信号的峰均比较低时(例如正弦波),这种技术很有用。扰动信号可以是正弦波或白色噪声。
 
图 9 显示施加正弦波作为输入信号时该电路的传递函数。此时,一个 500 mV 峰峰值、10 kHz 正弦波叠加于标称值为1 V DC 的 VTGT 电压上。所实现的传递函数纹波减小情况与WCDMA 信号相似。扰动信号的频率不是很重要。应将它设置得足够高,以便能轻松滤除输出纹波,同时实现所需的脉冲响应时间。
 
如何轻松改善均方根射频功率检波器的测量精度?
图 9. 对于峰均比较低的输入信号,将扰动信号施加于 VTGT 输入(500 mV峰峰值、10 kHz、直流电平= 1 V),同样可以减小纹波。本例中,输入信号为 2.2 GHz 正弦波。.
 
7 温度补偿
 
除了传递函数纹波所导致的测量不确定性之外,器件的温度漂移也会导致(更大的)测量不确定性(图 2)。不过,查看大量器件(图 10)可以发现,温度漂移的趋势是一致的。温度越低,输出电压越高。但是,漂移量则因器件而异。此外,漂移幅度随着频率而变化。附录显示了这些器件在其它频率时的温度漂移图。
 
如何轻松改善均方根射频功率检波器的测量精度?
图 10. 2.2 GHz 时不同器件温度漂移的统计分布(平均值±(3 sigma))显示出这一规律:温度较低时,输出电压变高;温度较高时,输出电压变低。温度漂移主要表现为截距移动。
 
使用图 11 所示的简单技术,可以进一步减小器件的温度漂移。如上文所述,AD8362 的输出电压漂移主要是由截距漂移引起的。随着温度提高,整个传递函数会下降,而斜率则相当稳定。因此,温度漂移与输入电平关系不大。通过这种基于特定输入电平(如5 dBm)时的漂移进行补偿温度的方法,将可以在完整动态范围内有效(图 12)。
 
如何轻松改善均方根射频功率检波器的测量精度?
图 11. 在对数放大器的输出电压上增加一个具有正温度系数的小偏移电压,可以进一步减小 AD8362 的低温度偏移。
 
如何轻松改善均方根射频功率检波器的测量精度?
图 12. 使用简单的截距温度补偿方案,可以显著减小 AD8362 的温度漂移。本例中补偿的是2.2 GHz 在5 dBm 时的漂移。由于温度漂移主要是截距移动,因此可以在整个范围内实现良好的性能。
 
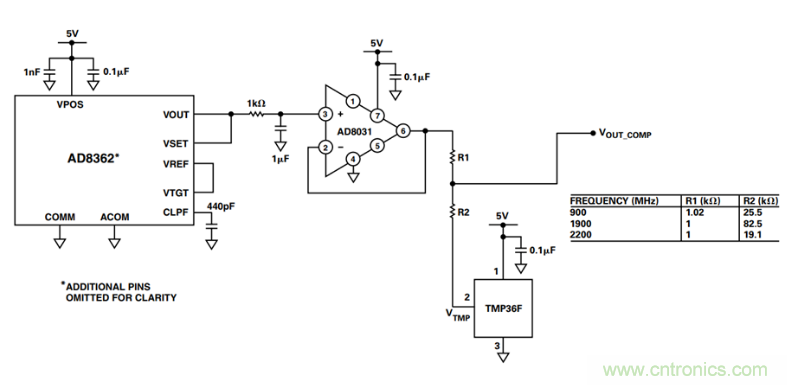
该补偿方案很简单,依靠精密温度传感器 TMP36 驱动电阻分压器的一端,AD8362 驱动另一端,输出位于中心抽头。TMP36 在 25°C 时的输出电压为 750 mV,温度系数为 10 mV/°C。随着温度提高,AD8362 的输出电压下降,TMP36 的输出电压则升高。所选择的 R1 和 R2 应确保电阻分压器中心点的电压不随温度而变化。实践中,R2 比R1 大得多,因此电路的输出电压非常接近AD8362 VOUT引脚的电压。
 
8 选择 R1 和 R2
 
电阻比 R1/R2 由 AD8362 在目标频率的温度漂移决定。选择特定输入电平时的漂移,以便在该电平时实现最佳精度。在所示的例子中,R1 和 R2 是根据 5 dBm 输入电平时的漂移来选择。根据以下方程式选择 R1 和 R2:
 
如何轻松改善均方根射频功率检波器的测量精度?
 
其中10 mV/°C 是 TMP36 的温度漂移,AD8362 的温度漂移用 mV/°C 表示。用dB/°C表示的温度漂移乘以对数斜率可换算为mV/°C。例如,900 MHz 时的漂移为 –0.008 dB/°C(5 dBm时),乘以斜率50 mV/dB 便得到–0.4 mV/°C。表I 显示了频率为 900 MHz、1900 MHz 和 2200 MHz 时 R2、R1 值的计算结果。
 
如何轻松改善均方根射频功率检波器的测量精度?
表 I. R1 和 R2 的计算
 
9 纹波减小和温度补偿组合电路
 
温度补偿和传递函数纹波减小这两种方案可以合并,构成一种高度线性、温度稳定的均方根检波器。
 
图13给出了该电路的原理图,两个补偿电路通过一个运算放大器缓冲器隔开。
 
如何轻松改善均方根射频功率检波器的测量精度?
图 13. 扰动减小方案和温度补偿方案可以合并,构成一种具有低温度漂移和出色传递函数线性度的电路。
 
图14显示了此电路在 2.2 GHz 和 –40°C、+25°C、+85°C 时测得的传递函数。在 60 dB 范围内,测量误差约为±0.5 dB。上文已说明,误差尖峰出现在约 –57 dBm 是由测量所用的高动态范围均方根功率检波器头对 AD8362 的输入信号测量不足引起的。
 
如何轻松改善均方根射频功率检波器的测量精度?
图 14. 纹波减小方案和温度补偿方案合并后的电路,在约 60 dB 的范围内,其测量线性度约为± 0.5 dB(低功率时的过大误差是由测量误差引起的)。
 
10 结论
 
AD8362 是一款60 dB 对数 TruPwr™ 检波器,虽然它具有出色的基准性能,但仍然可以进一步改善其测量精度。所用的技术简单易行,涉及到电阻、电容和温度传感器。器件之间的温度漂移具有可重复性,因此可以大规模使用这些技术。
 
附录
 
如何轻松改善均方根射频功率检波器的测量精度?
图 15. 对数法则一致性与输入幅度的关系,平均值±( 3 sigma),正弦波,频率为 900 MHz,温度为 –40°C、+25°C 和+85°C。
 
如何轻松改善均方根射频功率检波器的测量精度?
图 16. 对数法则一致性与输入幅度的关系,平均值±( 3 sigma),正弦波,频率为1900 MHz,温度为–40°C、+25°C 和+85°C。
 
AD8362
 
●     完整的、经过全面校准的测量/控制系统
●     精确的均方根至直流转换(50 Hz至3.8 GHz)
●     输入动态范围大于65 dB:−52 dBm至+8 dBm (50 Ω)
●     与波形和调制无关,如GSM/CDMA/TDMA等
●     线性dB输出,调整比例:50 mV/dB
●     法则一致性误差:0.5 dB
●     所有功能均具有出色的温度和电源稳定性
●     工作电压:4.5 V至5.5 V (24 mA)
●     省电功能:1.3 mW
 
 
免责声明:本文为转载文章,转载此文目的在于传递更多信息,版权归原作者所有。本文所用视频、图片、文字如涉及作品版权问题,请联系小编进行处理。
 
推荐阅读:
 
电磁式电流互感器磁饱的相关问题
VIAVI最新调研显示:虚拟化、自动化和网络切片持续提升运营商对网络测试的关注
送您开关稳压器测试小技巧,新年必备新技能
挽救生命的合成生物学解决方案
方波波形开关节点大受欢迎
特别推荐
技术文章更多>>
技术白皮书下载更多>>
热门搜索

关闭

?

关闭