【导读】常用的滤波电路有无源滤波和有源滤波两大类。若滤波电路元件仅由无源元件(电阻、电容、电感)组成,则称为无源滤波电路。无源滤波的主要形式有电容滤波、电感滤波和复式滤波(包括倒L型、LC滤波、LCπ型滤波和RCπ型滤波等)。若滤波电路不仅由无源元件,还由有源元件(双极型管、单极型管、集成运放)组成,则称为有源滤波电路。有源滤波的主要形式是有源RC滤波,也被称作电子滤波器。
常用的滤波电路有无源滤波和有源滤波两大类。若滤波电路元件仅由无源元件(电阻、电容、电感)组成,则称为无源滤波电路。无源滤波的主要形式有电容滤波、电感滤波和复式滤波(包括倒L型、LC滤波、LCπ型滤波和RCπ型滤波等)。若滤波电路不仅由无源元件,还由有源元件(双极型管、单极型管、集成运放)组成,则称为有源滤波电路。有源滤波的主要形式是有源RC滤波,也被称作电子滤波器。
有源滤波分为:
低通滤波(积分电路);
高通滤波(微分电路);
带通滤波;
带阻滤波。
运放电路反馈分为:
电流反馈,增大输出电阻,稳定输出电流
电压反馈,减少输出电阻,稳定输出电压
串联反馈,增大输入电阻,稳定输入电压,降低电压放大倍数。
并联反馈,减少输入电阻,稳定输出电流,降低电流放大倍数。
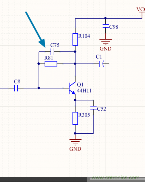
好,我们接下来进行一个常用的共发射极放大电路的分析?;安欢嗨瞪贤计?/div>

电路是一级共射极放大电路,R81 基极偏置电阻,发射极旁路电容 C52,滤波和退耦电容 C98,输入耦合电容 C8.,R104 集电极负载电阻,C75 高频退耦电容。
我们不看直流部分,也就是静态工作点
首先 UBE=UB-UE 这个我们知道我们的 R81 就是我们的反馈电阻 ,因为连接了输出和输入。
我们先看输出,输出端和我们的集电极是处于直接连接,当输出端没有反馈交流信号,R81 就没有信号进入,并且和输出信号 C1 以及是 R104 属于并联的关系,判断这个地方是电压反馈。我们知道集电极和基极是相位相差 180 度,也就是集电极这端的信号是负信号(交流信号可知,静态分析可知),R81 的反馈信号和我们的输入信号属于相减的关系。同时 R81 和输入信号 C8 也属于并联关系。所以这个电路经过判断属于电压并联负反馈。

C75 这里取值一般是 p 法级别,用于消除高频自激。C98 在静态工作属于滤波,在信号放大处理时候,消除从 R104 过来的频率干扰。R305 本身也是一个反馈,由于 R305 的存在就产生了 UE 电压。
UBE=UB-UE
通过公式可以知道。UE 增大 UB 减小。
总结:基极发射电路,交流下 R81 反馈电阻,直流稳定静态工作点的作用,R305 直流下的维持基极电压正常工作 。



