
虽然增强型FET比耗尽型FET的应用要广泛得多,但耗尽型FET尤其是JFET在模拟设计中仍占一席之地。增强型 MOSFET 器件需要能量来供电,而耗尽型器件需要能量“停止”供电,这是它们的主要区别。
目前市场上有6种不同类型的场效应管(FET),在两类主要的FET中,增强型FET比耗尽型FET的应用要广泛得多。但耗尽型FET尤其是JFET在模拟设计中仍占一席之地。

图1:增强型N沟道MOSFET。
如图1所示,增强型MOSFET用作“常闭”压控电子阀门。在没有栅极偏置电压时,没有电流流动。当有电压施加于MOSFET的栅极时,在P基板中形成诱发的沟道,电流开始流动,如图1的特征曲线所示。

图2:耗尽型N沟道JFET。
图1所示的增强型MOSFET和图2所示的耗尽型JFET之间的主要区别是,增强型MOSFET需要能量才能提供电源,而耗尽型器件要求用能量去“停止”供电。由于JFET具有“自我实现”(self-actualization)的特性,对于电路初始启动期间能量不足的应用,JFET特别适合。在这些应用中,由于输入电压过小,因而无法提供足够的偏置电压使增强型器件工作。
这种器件的一个例子是工作于极低电压轨的电源电路,比如采用单节电池供电的电路。很多情况下,电源需要从极低的电压轨产生较高的电压,但不必提供很大的电流。这类电源可以用来产生“唤醒”电压轨,以便在启动时唤醒其它电路;当电路需要更高的电压而电压轨不能满足、而且只需低到中等电流时,可以使用这类电源给电路供电。
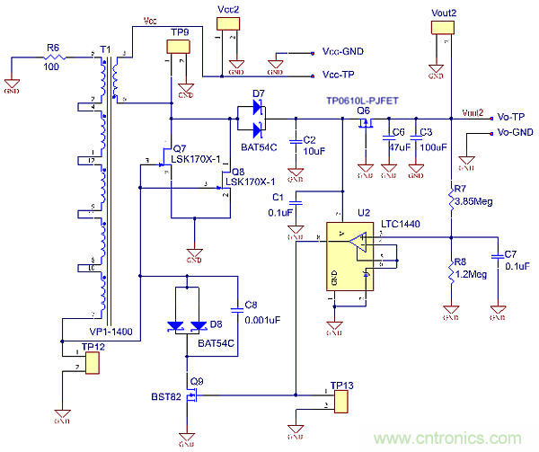
如图3所示,这样的电源有两个主要元素:一个是从很低电压轨苏醒过来的方法,但不能激活大多数增强型(常闭)器件,一个是能够产生高于输入电压的电压。

图3:JFET低输入电压反激电源。
第一个条件可以通过使用JFET来满足。如前所述,当没有施加控制电压时,JFET将导通,允许电流在初始低电压状态下流动。在时间t=0时,电流开始在成对的JFET Q7和Q8之间流动,进而在反激变压器T1的次级绕组中感应到电压。当在T1次级的反相端产生足够的负电压并达到Q7和Q8 JFET的“关断”电压时,这两个JFET将关断。这将导致初级电流缓慢地停止流动,次级电压逐渐下降到JFET Q7和Q8的栅极电压开始再次接近0V的点。在这个点它们将再次导通,整个振荡过程得以继续。这个过程如图4和图5所示。
U2会不断监视电压的上升。U2是一个比较器,用于监视输出电压,驱动Q9导通来关闭振荡,并将电压拉到由LTC1440比较器芯片的内部基准电压设定的规定参考值。参见图4和图5,它们来自实际的JFET评估板。图4显示的是次级线圈反相侧的振荡和控制信号,图5显示的是初级线圈的同相侧。在开关周期的启动过程中,输出电压不断爬升,而在开关周期的关闭过程中,振荡停止,电压下降。

图4:输出电压测试点TP9。

图5:输出电压测试点12。
控制方法
D7通过一对低前向压降的肖特基二极管对振荡器输出进行整流,C6和/或C5为输出提供保持电容。值得注意的是Q6的功能。MOSFET提供输出上升期间与负载的隔离。只有当振荡达到足够的且可持续的输出时,才允许电流流向负载。
这种控制方法是一种简单的“继电器式”控制方法。振荡不断增加,直到输出分压器上的电压达到LTC1440比较器的内部电压基准。当达到或超过阈值时,振荡被关闭,直到输出电压降低到控制基准以下???关振荡周期取决于输入供电电压值(可能低于1V)和输出负载。为了演示,将一个50kΩ的电位器串联一个3kΩ的电阻用作测试负载。所有示波器图形都是在负载为3kΩ、输入供电电压为1V时捕获的;然而经过验证,在轻负载时,电路将在不到0.5V和供电电压轨处工作。
虽然前面所述的简单JFET电源具有在极低输入源条件下工作的优势,但它却存在静态电流消耗相对较高的问题。在(这种电路特别有用的)电池供电应用中,这不是一个好的特性。在次级线圈低侧增加一个额外的FET开关(该开关由控制比较器驱动的高阻抗触发器触发),可以消除在电源周期关闭阶段的低阻抗路径,极大地减小供电电路的静态电流。这样就能取得更高的效率,代价只是稍微增加了复杂性。

图6:低静态电流JFET升压转换器。

图7:位于测试点TP7的Vout脉冲控制信号。
在性能方面,除静态电流消耗外,这个低静态电流转换器类似于更简单的转换器。如图7所示,当JFET振荡器运行时,输出电压上升,直到比较器控制电路关闭振荡器,同时电压也一直下降到下个周期,就像前面介绍的简单转换器一样。
推荐阅读:





