桃花源qm花论坛(品茶),凤楼阁论坛官网入口网址,一品楼品凤楼论坛最新动态,风楼阁全国信息2024登录入口

你的位置:首页 > RF/微波 > 正文

这个电路“简单且低成本”,但有效解决了RFID噪声

发布时间:2017-10-09 来源:Rex Niven 责任编辑:wenwei

【导读】有噪声的电源和其它一些因数可能会影响RFID的性能。RFID阅读器的工作周期包括几个阶段,只在短暂的接收阶段才受噪声影响。本设计实例利用这个特性在接收和空闲阶段关闭开关电源,利用电容存储的能量来供电,从而以一个简单而低成本的电路设计有效解决 RFID读取的抗噪声问题。
 
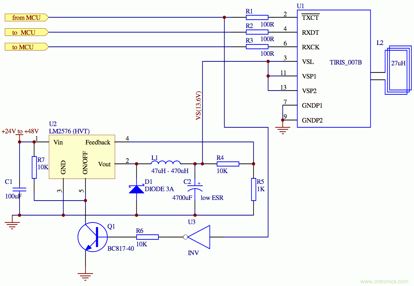
射频标签(RFID)是一项伟大的技术,但是有噪声的电源和其它一些因数可能会降低其性能。采用低频信号(比如130kHz)的RFID阅读器,如业内常用的TIRIS RFM-007B,对这个频率范围内的噪声就非常敏感??氐缭淳;岵飧銎德史段诘脑肷?,因此为了得到最大的灵敏度,通常需要使用较重的、昂贵的线性电源。
 
然而,RFID阅读器的工作周期包含多个阶段,只有一个阶段对噪声敏感。这几个阶段分别是:大功率阶段(发射,功率10W,持续时间50ms);低功率阶段(接收,18ms);空闲阶段(最长33ms,取决于固件)。噪声只是在时间很短的接收阶段出现的问题。
 
本设计实例在接收和空闲阶段关闭了开关电源,让??槭褂肅2中存储的能量继续工作。
 
这个电路“简单且低成本”,但有效解决了RFID噪声
图1:选择性关闭电源的RFID。
 
像LM2576这样的降压转换器都有一个关断输入引脚,使得上述操作很容易实现。
 
MCU的RFID??榉⑸淇刂葡撸?TXCT)通过U3和Q1也可以控制关断线,若是需要还可以采用独立的MCU输出来控制关断线。
 
这个电路“简单且低成本”,但有效解决了RFID噪声
图2:典型的电源工作周期时序。
 
叉车经常使用RFID进行位置检测,从而实现自动物流以及限速等安全功能。
 
电动叉车所处环境的噪声特别大,电机驱动中所产生的高频调制大电流使RFID工作起来相当困难。若是使用本文介绍的控制技术,使RFID周期与修改后的电机驱动周期保持同步,由电机驱动干扰引起的灵敏度降低的问题就可以得到极大的改善。
 
本文转载自电子技术设计。
 
 
要采购RFID么,点这里了解一下价格!
特别推荐
技术文章更多>>
技术白皮书下载更多>>
热门搜索

关闭

?

关闭