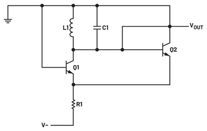
【导读】不同于常见的单晶体管振荡器结构(如Clapp、Colpitts和Hartley),Peltz振荡器采用独特的双晶体管设计。在图1所示的基本配置中,晶体管Q1构成共基极放大级,其集电极负载由L1和C1组成的LC谐振电路提供。该级的输出信号被馈送至第二个晶体管Q2的基极,Q2配置为射极跟随器(共集电极结构)。通过将Q2发射极的输出信号反馈回Q1的发射极输入端,形成了维持振荡所需的正反馈回路。

图1
工作原理分析
共基极放大级的电压增益在LC谐振电路的并联谐振频率处达到最大值,此时电路阻抗接近无穷大。虽然射极跟随器级的增益始终略小于1,但在谐振频率处,整个环路的净增益将远大于1,从而确保振荡的建立和维持。
LC谐振电路的谐振频率由标准谐振公式决定:
输出摆幅限制与改进
该振荡器的一个显著特点是LC谐振电路的输出电压摆幅受到严格限制。当Q2基极电压正向摆动超过地电位时,Q2的集电结将变为正向偏置,将最大正向摆幅限制在约0.6V(一个二极管压降)。同样,当Q1集电极负向摆动足够大时,也会出现类似的限制。
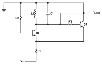
为了扩展输出电压摆幅,可在Q1和Q2的基极引入串联电阻(如图2所示)。当谐振回路电压接近极限值时,流经这些电阻的额外电流将降低晶体管的基极电压,从而有效提高可用输出摆幅。

图2
仿真分析要求
构建图1和图2所示的Peltz振荡器仿真电路
计算偏置电阻R1,确保在-5V电源下,Q1和Q2的集电极电流均大于200μA
选择L1和C1值,使谐振频率不低于1MHz
进行瞬态仿真,验证基础电路的输出摆幅限制在约±0.6V
优化R2和R3阻值(R2 = R3),将输出摆幅提升至至少±1.25V
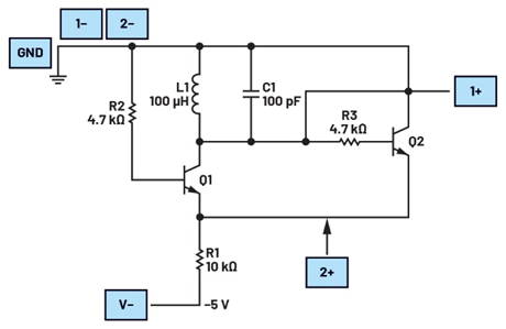
实验材料
ADALM2000主动学习模块
无焊试验板及连接线
2N3904 NPN晶体管 ×2
电阻:10kΩ ×1,4.7kΩ ×2
100μH电感 ×1
100pF电容 ×1
实验电路搭建
按照图3所示在无焊试验板上构建Peltz振荡器电路。特别注意标注的测试点与ADALM2000模块的连接关系。通电前务必仔细检查所有连接。

图3
测量设置
示波器双通道均设置为200mV/div
时基:1μs/div
触发模式:通道1上升沿触发

实验步骤
接通-5V电源,在示波器通道1观察LC谐振电路输出波形
使用通道2监测Q1和Q2发射极的波形特性
记录测量结果,与仿真数据进行对比分析
如需要,调整电路参数以优化性能

该实验通过理论分析、仿真验证和实际测量的完整流程,深入展示了Peltz振荡器的工作特性和性能优化方法。



