【导读】电源IC是电源设计中必不可少的部件。本教程将提供为给定应用选择适当 IC 的步骤。它区分了三种常见的由直流电压供电的电源 IC:线性稳压器、开关稳压器和电荷泵?;固峁┝烁慕坛毯椭魈獾牧唇印?/span>
电源IC是电源设计中必不可少的部件。本教程将提供为给定应用选择适当 IC 的步骤。它区分了三种常见的由直流电压供电的电源 IC:线性稳压器、开关稳压器和电荷泵?;固峁┝烁慕坛毯椭魈獾牧唇?。
为什么选择电源 IC?
大多数电源 IC 的主要目的是调节。这些器件采用未稳压的输入电压并提供稳压的输出电压。简单地说,这些 IC 提供的输出电压在输入电压或输出电流变化的情况下仍保持稳定。这就是线性稳压器和开关稳压器名称的由来。这个简单定义的例外是电荷泵。根据具体器件的不同,电荷泵的输出可以是稳压的,也可以是非稳压的。
有时,稳压器会根据稳压输入电压产生稳压输出电压。在这种情况下,稳压器的功能是将输入电压更改为另一个电压电平,而不一定提高电压调节能力。
您可能会想在没有稳压器的情况下为电路供电。事实上,在某些情况下你可以成功地做到这一点。例如,您可以直接用电池为便携式设备供电。但这种方法通常会导致问题。便携式设备内的电路通常仅在某个较窄的电压范围内才能正常工作。对于微处理器和存储器来说尤其如此,特别是在需要高速的情况下。对于微处理器、存储器和许多其他类型的电路来说,电池工作的电压范围可能超出可接受的水平。因此,添加稳压器可确保您的电路接收适当的电压。
如果不使用调节器,电池的内阻也会出现问题。出现这种困难是因为便携式设备内的电路通常需要不同水平的电源电流。当从电池汲取时,这种变化的电流会由于电池的内阻而产生变化的电池电压。电路的某些部分可能会“抵制”电池电压的这些变化,因为电路的各个组件的 PSRR(电源抑制比)可能不足以抑制这些电压变化。为了解决这个问题,尽管负载电流不断变化,稳压器仍能保持稳定的输出电压。稳压器提供这种稳定的电压,因为其有源电路保持的输出电阻明显低于电池的串联电阻。
尽管输入电压或输出电流变化,但任何不使用稳压器的设计尝试都挑战了稳压器提供稳定电压的必要性。但还有更多需要考虑的事情。在大多数情况下,开关和线性稳压器(与稳压和非稳压电荷泵一样)还有一个额外的用途:它们产生的电压与为其供电的电压大小不同。这解释了 DC-DC 转换器的名称。从技术上讲,这里讨论的所有三种类型的电源IC(例如线性稳压器、开关稳压器和电荷泵)都是DC-DC转换器,但是,该术语通常是为开关稳压器保留的。
线性稳压器在转换电压电平时受到一定限制,只能产生低于其供电电压的电压??匚妊蛊鞯挠猛靖庸惴?,可以升压(升压)、降压(降压)或反转(改变极性)其电源电压。电荷泵执行这三种相同的操作,但输出电流能力有限。
该变压器耦合开关稳压器电路将输入电压与输出电压隔离。
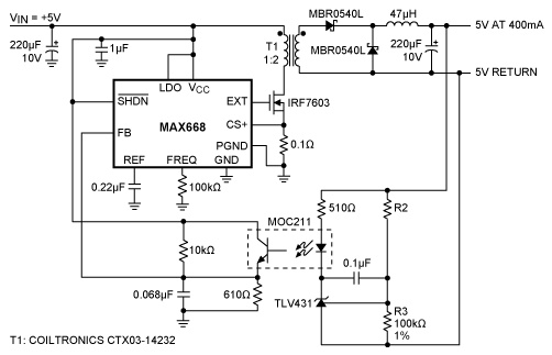
电源 IC 产生的电压与馈入其的电压大小不同,这一想法也有例外。这种例外情况常见于变压器耦合转换器。输出电压等于输入电压的变压器耦合转换器并不罕见。请参见图 1。在大多数情况下,以这种方式配置的转换器的目的是提供隔离,从而防止提供给转换器的输入电压与转换器产生的输出电压之间出现直流连接。请参见图 2。出于安全原因,通常使用隔离。例如,通过电极连接到患者的电路的电源与壁式插座的电源隔离,以防止电击风险。但您并不需要去医院才需要隔离。
电路具有隔离的 5V 至 5V、400mA 电源。
电荷泵
电荷泵构成了本文讨论的不为人所知的电源 IC 类别。这些器件执行与开关稳压器相同的功能,但没有电感器。相反,电荷泵使用电容器来降低、反转或升高为其供电的电压。
免责声明:本文为转载文章,转载此文目的在于传递更多信息,版权归原作者所有。本文所用视频、图片、文字如涉及作品版权问题,请联系小编进行处理。
推荐阅读:




