【导读】本工程介绍了适用于 80+ PC Gold 电源、90-264 VAC 输入范围的 180 W(12 V/14.2 A、12 V/0.83 A)参考设计。12 V 主转换器采用 66 kHz 工作频率,并使用自驱动同步整流器来取代输出正向二极管。这样可以限度地提高效率,同时保持简单性。
本工程介绍了适用于 80+ PC Gold 电源、90-264 VAC 输入范围的 180 W(12 V/14.2 A、12 V/0.83 A)参考设计。12 V 主转换器采用 66 kHz 工作频率,并使用自驱动同步整流器来取代输出正向二极管。这样可以限度地提高效率,同时保持简单性。
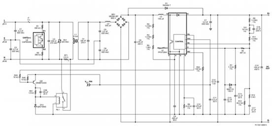
该设计基于用于 PFC 前端的 PFS7326H 和用于主输出级和备用输出级的 TFS7703H IC。该装置的额定全功率为 180 W。但主通道能够提供 150% 的峰值负载。
输入滤波器/升压转换器
下图显示了输入 EMI 滤波器和 PFC 级。功率因数校正器采用 PFS7326H。
EMI 滤波/浪涌限制
电容器C3和C4用于控制差模噪声。当交流电源移除时,电阻器 R1 和 R2 与 U1 一起对 C3 和 C4 进行放电。电感器 L1 控制共模 EMI。U2、U3 和 BR1 的散热器连接到 PFS 源极引脚源,以消除散热器作为辐射/电容耦合噪声源的情况。
热敏电阻 RT1 提供浪涌限制。继电器 RL1 使热敏电阻 RT1 短路,以提高稳态运行期间的效率。该继电器由 U1 的 PG 输出通过 Q3、R49-51 和 C39 激活。当继电器首次开启时,电容器 C39 并联 R51 以提供吸合电流。C39充电后,电阻R51向RL1提供减小的保持电流,从而降低稳态继电器功耗。当 Q3 关断时,二极管 D14 为 RL1 线圈电流提供放电路径。
电容器 C1-2 和 C5-7 滤除共模 EMI。电感器 L2 过滤差模 EMI。
输出 DC-DC 转换器和偏置电源
下图描绘了使用 TFS7703H 实现的 12 V、170 W 2 开关正激转换器和 12 V、10 W 反激式备用转换器。
使用 HiperPFSTM -2 (PFS7326H) 和 HiperTFSTM-2 (TFS7703H) 的 180 W 功率因数校正电源
使用 HiperPFS-2 和 HiperTFS-2 输出级的 180 W 功率因数校正电源原理图
初级偏置电源
元件 D3、Q1、C18、R14-15 和 VR2 调节 U2 和 U3 的偏置电源电压。未调节的偏置电源由备用转换器变压器 T2 上的初级参考绕组生成。该绕组的输出经D7和C24整流和滤波。偏置电源通过光耦合器 U6 的输出开启,以开启 U2 和 U3 的正向转换器部分。
免责声明:本文为转载文章,转载此文目的在于传递更多信息,版权归原作者所有。本文所用视频、图片、文字如涉及作品版权问题,请联系小编进行处理。
推荐阅读:



