【导读】您是否尝试过设计一个电池充电器,当电池电压低于规定电压时自动为电池充电?本文将向您介绍如何设计自动电池充电器。
您是否尝试过设计一个电池充电器,当电池电压低于规定电压时自动为电池充电?本文将向您介绍如何设计自动电池充电器。
当电池达到满电状态时,下面的充电器会自动关闭充电过程。这样可以防止蓄电池深度充电。如果蓄电池电压低于 12V,电路会自动为蓄电池充电。
12 伏自动电池充电器电路图
该自动电池充电器电路主要包括两个部分 - 电源部分和负载比较部分。
主电源电压 230V,50Hz,连接到中心抽头变压器的初级绕组,将电压降到 15-0-15V。
变压器的输出端与二极管 D1、D2 相连。二极管 D1、D2 用于将低交流电压转换为脉动直流电压。这一过程也称为整流。脉动直流电压被加到 470uF 的电容器上,以消除交流波纹。
因此,电容器输出的是未经调节的直流电压。现在,这个未稳压的直流电压被加到 LM317 可变稳压器上,以提供稳压的直流电压。
该稳压器的输出电压在 1.2V 至 37V 之间可调,最大输出电流为 1.5A。通过改变连接到 LM317 调整引脚的 10k 电位器,可改变该稳压器的输出电压。
Lm317 稳压器的输出通过二极管 D5 和电阻 R5 加到电池上。二极管 D5 用于避免主电源失效时电池放电。
当电池充满电后,反向偏置的齐纳二极管 D6 导通。此时,BD139 NPN 晶体管的基极通过齐纳二极管获得电流,从而使总电流接地。
在该电路中,绿色 LED 用于指示电池电量。电阻器 R3 用于?;ぢ躺?LED 不受高压影响。
电路原理
如果电池电压低于 12V,则来自 LM317 IC 的电流通过电阻器 R5 和二极管 D5 流向电池。此时齐纳二极管 D6 将不导通,因为电池的电流全部用于充电。
当电池电压升至 13.5V 时,流向电池的电流停止,齐纳二极管获得足够的击穿电压,允许电流通过。
此时,晶体管基极获得足够的电流,从而导通,这样 LM317 稳压器的输出电流就通过晶体管 Q1 接地。因此,红色 LED 指示充满电。
充电器设置
电池充电器的输出电压应低于电池的 1.5 倍,充电器的电流应为电池电流的 10%。电池充电器应具有过压?;?、短路保护和极性反接?;すδ堋?/p>
注:还可了解如何构建电池充电电量指示器电路?
2.自动电池充电器
电路图
本项目中提到了用于密封铅酸电池的自动电池充电器电路。这是一种脉冲充电器电路,有助于延长电池的使用寿命。该电路的工作原理说明如下。
LM317 充当电压调节器和电流控制器件。15V 的齐纳二极管用于将 LM317 设置为在无负载时输出 16.2V 电压。当 2N4401 由 555 的输出导通时,LM317 的 ADJ 引脚接地,其输出电压为 1.3V。
LM358 充当比较器和电压跟随器。LM336 用于向 LM358 的非反相端(引脚 3)提供 2.5V 的基准电压。分压器网络用于向 LM358 的反相端(引脚 2)提供部分电池电压。
当电池电量达到 14.5V 时,LM358 反相端输入的电压略高于 LM336 设置的引脚 3 上的 2.5V。这将使 555 的输出变高。
结果,红色 LED 发光,晶体管导通。这将使 LM317 的 ADJ 引脚接地,其输出降至 1.3V。
当电池电量低于 13.8V 时,LM358 输出高电平,555 输出低电平。因此,电压从 LM317 流向电池,绿色 LED 发光,表示正在充电。
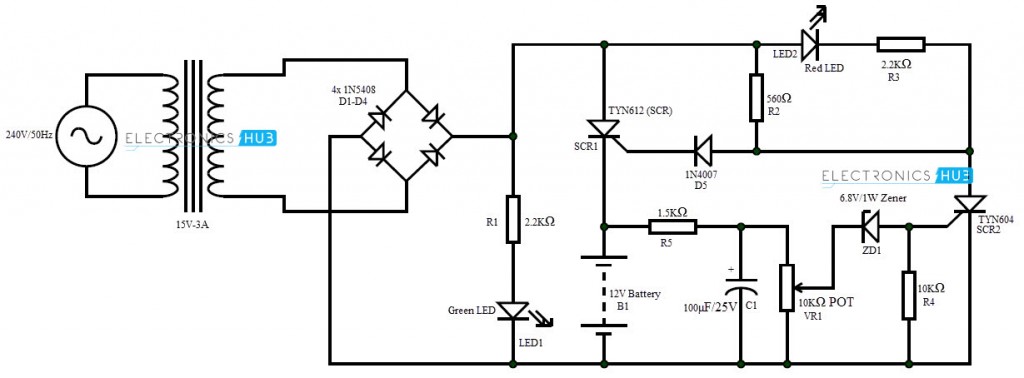
3. 使用可控硅的电池充电器
本项目使用可控硅实现了一个自动电池充电器电路。它可用于为 12V 电池充电。通过选择适当的元件,也可为 6V 和 9V 等不同电位的电池充电。电路工作原理如下。
在变压器和桥式整流器的帮助下,交流电源被转换成 15 伏直流电,绿色 LED 灯被打开。直流输出是脉动直流,因为整流器后没有滤波器。
这一点很重要,因为只有当电源电压为 0 或与电源断开时,可控硅才会停止导通,而这只有在脉动直流的情况下才有可能实现。
最初,可控硅 1 通过 R2 和 D5 接收到栅极电压后开始导通。当 SCR1 导通时,15V 直流电流将流过电池,电池开始充电。当电池上的电量几乎充满时,它将与电流相反,电流开始通过 R5 流动。
当电位达到 6.8V 时,齐纳 ZD1 开始导通,为可控硅 2 提供足够的栅极电压,使其开启。
因此,电流通过 R2 流经 SCR2,而 SCR1 则由于栅极电压和电源电压被切断而关闭。红色 LED 灯亮起,表明电池已充满电。
电池完全充满电
免责声明:本文为转载文章,转载此文目的在于传递更多信息,版权归原作者所有。本文所用视频、图片、文字如涉及作品版权问题,请联系小编进行处理。
推荐阅读:




