【导读】STMicroelectronics 近推出了新一代汽车智能开关,使用内部 A/D 转换器提供有关负载电流的数字信息。在本文中,我们将探讨具有电流感应功能的电源开关的必要性,并了解现代开关如何实现此功能。
STMicroelectronics 近推出了新一代汽车智能开关,使用内部 A/D 转换器提供有关负载电流的数字信息。在本文中,我们将探讨具有电流感应功能的电源开关的必要性,并了解现代开关如何实现此功能。

ST 表示,新的高边开关是市场上个将数字电流检测作为其全数字片上诊断功能的一部分的产品。图片由STMicroelectronics提供
电源开关需要保护功能
高边开关通常用于各种汽车和工业应用。向负载供电时,实施所需的诊断和故障预防机制非常重要。
例如,一个主要问题是从开关输出到系统接地的短路。如果分配电源的线束不小心接触到汽车底盘,开关应在开关、线束和电源损坏之前立即切断输出电源。
为确保针对此类故障情况提供强有力的保护,现代智能电源开关包括多种不同的诊断和故障检测功能,例如过压、欠压、过热、过载和短路?;?。
准确的电流检测
在某些应用中,我们需要准确测量负载电流。例如,在汽车座椅加热器中,产生的热量取决于流过开关的电流。为了控制热量,闭环系统必须监控负载电流并进行必要的调整。高精度电流感测还可以实现电机控制应用的扭矩控制。
准确的电流检测使我们能够在驱动一组并联的 LED 时检测开路负载情况。足够的电流检测机制能够检测一大堆 LED 中一个 LED 开路的故障情况。
模拟电流检测
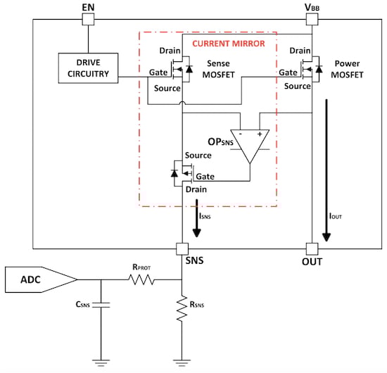
大多数具有电流感应功能的智能电源开关提供与负载电流成比例的模拟信号。下图显示了Texas Instruments 的TPS1H100-Q1的模拟电流检测机制。

TPSxHxxx 电流检测电路。图片由德州仪器提供
在这种情况下,电流镜拓扑用于在“感应 MOSFET”分支中创建与输出电流 I OUT成比例的电流。该复制电流通过 SNS 引脚传送至检测电阻器 R SNS 。因此,检测电阻两端的电压与负载电流成正比。
SNS 引脚和 ADC 输入之间的 RC 低通滤波器去除了检测电阻电压中不需要的高频分量。然后将过滤后的输出传送到控制电源开关的 MCU 的 A/D 转换器。输出电流与感应电流之比 I SNS在器件数据表中给出,因此 MCU 可以轻松确定负载电流。
数字电流检测
意法半导体近推出了VN9D30Q100F和VN9D5D20FN高侧驱动器,可以输出负载电流的数字值。VN9D30Q100F的功能框图如下所示。

VN9D30Q100F 的框图。图片由STMicroelectronics提供
如您所见,该设备使用内部 ADC 将输出电流值数字化。集成的 ADC 是一个 10 位SAR A/D 转换器。由于 VN9D30Q100F 有六个不同的通道,模拟多路复用器用于将被监控的通道连接到放大器和 ADC 块。
SPI 接口用于将数字化信息发送到 MCU。将 ADC 集成到开关封装中可以节省 MCU 侧的资源并减少外部组件的数量。通过这种方式,新设备可以减少 MCU 的工作量以及 I/O 的使用。
STMicroelectronics 声称,这些新器件是市场上首批提供数字电流感应功能的智能电源开关。如上图所示,ADC还可以将内部传感器读取的温度信息数字化。
电流检测精度
应该注意的是,在较低的负载电流下,模拟和数字电流检测方法的电流检测电路的精度都会显着降低。例如,使用 TI 的 TPS1H100-Q1,[I_{OUT} geq 1A] 的电流感测精度为 ±3%;然而,对于大约 5 mA 的 I OUT,的精度为 ±80%。
下图显示了在较低输出电流下精度下降的总体趋势。

电流检测精度。图片由德州仪器提供
近发布的 ST 产品中采用的数字电流检测机制也观察到了类似的趋势。下表显示了 VN9D30Q100F 的精度如何在较低的输出电流下降低。

数字电流检测。图片由STMicroelectronics提供
其他特性
VN9D30Q100F 和 VN9D5D20FN 专为由 12 V 电池供电的应用而设计。新器件采用 ST 一代VIPower* M0-9 技术,将高效的 40 V 沟槽垂直 MOSFET 与 3.3 V 数字逻辑和高精度模拟电路结合在一个 6 mm x 6 mm QFN 封装中。
VN9D30Q100F 有两个 33 mΩ 和四个 90 mΩ 通道。VN9D5D20FN 有两个 7.6 mΩ 和两个 20 mΩ 通道。这些器件还集成了一个分辨率为 0.1% 的 PWM 发生器,有助于处理灯调光等功能。
免责声明:本文为转载文章,转载此文目的在于传递更多信息,版权归原作者所有。本文所用视频、图片、文字如涉及作品版权问题,请联系小编进行处理。
推荐阅读:




