【导读】瑞森半导体LLC系列恒流方案在LED驱动电源应用设计案例分享,本篇案例是RSC6105S在30W-42W功率段,应用在教育照明与办公照明的电源方案,内容包括:原理图、PCB、BOM、变压器参数、整灯频闪指标数据等,方便给工程师朋友们做电源设计参考之用。
一、前言
瑞森半导体LLC系列恒流方案在LED驱动电源应用设计案例分享,本篇案例是RSC6105S在30W-42W功率段,应用在教育照明与办公照明的电源方案,内容包括:原理图、PCB、BOM、变压器参数、整灯频闪指标数据等,方便给工程师朋友们做电源设计参考之用。
二、RSC6105S 30W-42W案例分享
设计步骤如下:
2.1首先要明确输入电压范围段:ACIN 180V-264V/50HZ,其中单电压段的对于瑞森半导体CS-CP-LLC方案做高PF方案性价比最高。如果客户需求是全电压段ACIN 90V-264V/50-60HZ,那就要另外加APFC线路??椴拍苁迪秩垢逷F。
接下来确认输出光源的灯珠串并数与每个灯珠电压,以此来确定输出电压和输出电流,根据电压和电流的乘积得到输出功率的最大值,选择对应的IC。参照输出功率的最大值来选择匹配IC的产品型号:如50W以内推荐RSC6105S、50W-75W以内推荐RSC6107S、80W-120W以内推荐RSC6112S、150W-400W以上推荐RSC6120S(如下图所示)。

2.2根据下表的计算出关键参数的参数值,如谐振电感,谐振电容,电荷泵电容,高压电容,变压器的匝比,反馈的比值等关键器件;

2.3对于表单中没有计算的功率器件:MOS,肖特基,整流桥等选型说明如下,这类LLC软开关的器件的选型:瑞森半导体CS-CP-LLC方案MOS耐压500V,肖特基耐压是驱动电压空载电压的2-3倍(考虑温升升高后降额使用,以及对应温度曲线),电流值的大小与电源散热有直接关系,一般输出1A电流,推荐选用3A-5A的肖特基;整流桥选用快恢复或超快恢复的RS系列,US系列,ES系列等,电荷泵的二极管需选用超快的US系列,ES系列(一篇推文专门有分享关键器件的选型,可以查阅);
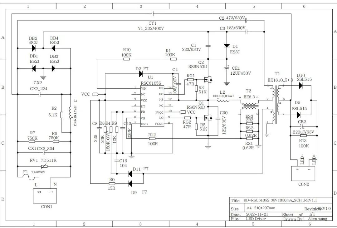
2.4接下来进行原图制作与PCB layout,分享实际案例的原理图(产品基本规格:输入AC180-264V/50HZ,输出30-40V/1050mA,高PF无频闪方案)如下:


2.5接下来制作BOM物料清单与变压器谐振电感图档,分享实际案例的(产品基本规格:输入AC180-264V/50HZ,输出30-40V/1050mA,高PF无频闪方案)。
主变压器参数


谐振电感参数

EE8.3的互感电感参数

2.6制样完成,确认电源特性:电流变动率,THD,PF值,转换效率等。
2.7优秀的整灯的频闪系数


综上所述,伙伴们对瑞森半导体方案的设计应用是否有所加深了解?对性能参数(PF值,THD,效率,频闪指标,负载变动率这些关键参数)是否满意?在分享中有不详细,不完整内容,热烈欢迎提出讨论!瑞森半导体的每一点前行,离不开大家的支持!
(来源:RS瑞森半导体)
免责声明:本文为转载文章,转载此文目的在于传递更多信息,版权归原作者所有。本文所用视频、图片、文字如涉及作品版权问题,请联系小编进行处理。
推荐阅读:
如何集成 GaN 功率级以实现高效的电池供电 BLDC 电机推进系统





