【导读】PWM/PAM 乘法器的基本概念是单个周期内(非重叠)脉冲波形的平均值是脉冲面积除以脉冲重复周期。每个矩形脉冲幅度与电压成正比,宽度与电流成正比,矩形的面积与乘积成正比:电压乘以电流。如果脉冲重复率远高于被测频率,则可以假设电压和电流没有变化 明显地在脉冲波形的一个周期内。PWM/PAM 输出后跟一个低通滤波器,以去除脉冲频率及其谐波并恢复所需的平均值。
0Hz 电路中平均功率的测量(相当于 V RMS × I RMS × cos(?))可以通过对电压和电流的乘积进行采样并取平均值来完成。这需要四象限乘法,因为瞬时电压和电流可能具有相反的极性。它可以通过多种方式实现,包括模数 (A/D) 转换,然后进行数字信号处理,或者使用相对昂贵的模拟乘法器芯片,然后进行模拟或数字处理。本设计理念提出了第三种方法。它使用廉价的运算放大器和模拟开关来实现用作四象限乘法器的脉冲宽度/脉冲幅度调制器 (PWM/PAM)。该电路可适用于许多不同的应用。
PWM/PAM 乘法器的基本概念是单个周期内(非重叠)脉冲波形的平均值是脉冲面积除以脉冲重复周期。每个矩形脉冲幅度与电压成正比,宽度与电流成正比,矩形的面积与乘积成正比:电压乘以电流。如果脉冲重复率远高于被测频率,则可以假设电压和电流没有变化 明显地在脉冲波形的一个周期内。PWM/PAM 输出后跟一个低通滤波器,以去除脉冲频率及其谐波并恢复所需的平均值。
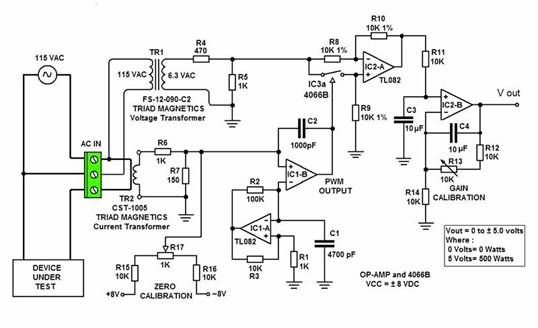
该电路使用两个变压器:降压变压器 TR1 产生低电平电压信号,电流互感器 TR2 产生低电平电流信号,具有完全电流隔离。

图 1 使用脉冲调制技术测量交流电源
运算放大器 IC1-A 用作比较器并生成频率约为 6kHz 的相当线性的三角波形(图 2 )。这种过采样(60Hz 信号频率的 100 倍,或理论奈奎斯特速率的 50 倍)需要实现低于满量程 1% 的误差。三角波峰峰值振幅必须满足两个标准才能获得可接受的线性响应。首先,它必须大于或等于来自 T2 的交流电流峰峰值电压,以便 100% 的 PWM 占空比成为可能。其次,它必须至少比 ±V CC低 10% 。

图2 IC1-B(-)输入
运算放大器 IC1-B 配置为生成零基线双极性方波(图 3),其占空比由来自 T2 的电流信号的瞬时值决定。电容器 C2 需要获得急剧的输出电压转换。运算放大器应具有 10V/?s 或更高的转换速率,以产生方波 PWM 信号。当来自 T2 的电流信号的瞬时值为零时,IC1-B 输出的占空比将为 50%。随着电流信号从零增加到满量程,占空比从 50% 增加到 100%。随着电流信号从零减小到负满量程,占空比从 50% 减小到 0%。

图 3 IC1-B 输出
运算放大器 IC2-A、开关 IC3-A 和相关电阻器以放大器形式实现四象限乘法器(参考 1),增益为 +1(开关闭合)或 -1(开关打开)。开关由IC1-B输出的PWM控制;当IC1-B的输出为正时开关闭合,当IC1-B的输出为负时开关打开。IC2-A 的终输出(图 4)是 IC1-B 的 PWM 输出的复制品(占空比与电流成正比),但振幅与电压成正比。

图 4 IC2-A 输出
IC2-B, 电路的阶段是一个低通滤波器,它可以去除 6kHz PWM 频率及其谐波以及 60Hz 调制。它的输出与 PWM 信号的平均值成正比,因此与平均 60Hz 功率成正比。
免责声明:本文为转载文章,转载此文目的在于传递更多信息,版权归原作者所有。本文所用视频、图片、文字如涉及作品版权问题,请联系小编进行处理。
推荐阅读:
具备“通信+传感”性能,B5G/6G时代,太赫兹波备受期待!



