【导读】随着当今电子产品设计复杂程度的不断增加,管理功耗及优化整体效率变得愈加重要。从工业和电信应用到汽车和医疗设备,准确的电源电压和电流监视对于其中的节能和可靠性保证都是十分关键的。电路板级的电源监视不再仅见于机架和服务器,许多非传统的应用也迅速成为了电源监视的用武之地,太阳能充电器、军事武器及先进的汽车电子产品等只是其中为数不多的几种而已。
随着当今电子产品设计复杂程度的不断增加,管理功耗及优化整体效率变得愈加重要。从工业和电信应用到汽车和医疗设备,准确的电源电压和电流监视对于其中的节能和可靠性保证都是十分关键的。电路板级的电源监视不再仅见于机架和服务器,许多非传统的应用也迅速成为了电源监视的用武之地,太阳能充电器、军事武器及先进的汽车电子产品等只是其中为数不多的几种而已。更为智能的高效系统以及一个相互关联度更高的世界持续激起终用户对于控制和掌握电气参数的需求,旨在始终坚持绿色环保并节约宝贵的资源。
虽然分立式电源监视解决方案可以使用一个微处理器和少量的其他组件来设计,但是系统开销包括数据轮询、参数乘法或数据分析,上佳的电源监视 IC可提供一种能缓解诸多此类繁重任务的简单解决方案。如果获知了电压、电流或功率级别,就能即时了解系统的健康状况??赡苤恍枘持植问ň湍芴峁┕收系脑缙诩觳?,从而能够在灾难性事件发生之前采取预防性措施?;蛘?,也可以通过掌握使用模式 (例如:吸收电流随时间的变化情况) 来优化系统。利用此类信息便可相应地进行资源的转用,即把过度使用的部件之工作任务卸载至那些未充分使用的部件。
电源监视器角色模型
电源监视器有许多不同的设计方法,考虑到监视系统电源输入需要多种组件,因此这一点并不令人惊讶。为测量电流,需要采用检测电阻器和放大器,而且,如果放大器共模范围扩展至正电源轨并将其输出转移至地,则是便利的。测量电压需要高精度的阻性分压器,且倘若需要监视的电压不止一个,那么还必须在材料清单中添加一个多路复用器。接下来是一个多通道模数转换器 (ADC),以及一个高精度基准和某种与微处理器实现接口的工具,同时还可能与相邻的 IC共享 I/O 线。假如需要检测值和值或警报,则必需编写并持续不断地执行代码。由于整体复杂性很高且不容易找到合适的组件,因此不难看出电源监视适合采用集成型解决方案。
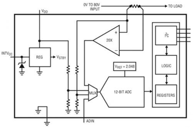
通过把所有必要的功能部件集成在一个小型 3mm x 3mm QFN 或 MS12 封装中,凌力尔特的 LTC2945 非常适用于众多由于空间、复杂性或成本原因而无法采用分立式解决方案的应用。LTC2945 的工作电压虽低至 2.7V,但能监视任何 0V 至 80V 电源轨的电压和电流,及其自身特有的电源电压和一个附加的电压输入。一个内置的并联稳压器可为高于 80V 的电源提供支持。为实现灵活性,将检测电阻器外置,从而允许 LTC2945 准确地监视从 mA 级至 A 级甚至更大的电流。该 ADC 具有 12 位分辨率、一个对于电压为 0.75% 以及对于电流为 0.75% 的总未调整误差 (TUE)。而且,附加 ADC 输入 (ADIN 引脚) TUE 也仅为 0.75%。此外,LTC2945 还集成了一个数字乘法器,该乘法器可计算一个 24 位功率结果,并把该数值与测量、状态和用户配置一起存储在可通过 I2C 访问的寄存器中。
图 1:LTC2945 的简化方框图
LTC2945 正设法进入许多复杂和空间受限的应用,包括 RAID 系统、电信、交通运输、太阳能监视系统和工业计算机 / 控制系统。幸运的是:该器件只需要进行几个简单的连接。图 2 示出了 LTC2945 监视一个 3.3V 微处理器的输入电压和电流以及由 12V 电源供电的情形。仅需的外部组件是一个检测电阻器和 3 个上拉电阻器。
图 2:采用 12V VDD 输入的 LTC2945 输入电源监视器
由于具有很宽的轨至轨工作范围,因此 LTC2945 适用于许多不同的低电压和高电压系统。不仅额定值为 100V 的电源和检测引脚提供了很大的裕量 (例如:在 48V 或 -48V 应用中),而且零电压检测监视能力在监视短路或断电情况下的电流水平方面完全同样适用。零电压时的故障电流水平能立即指示电源或负载是否出现故障,而不需要借助额外的电路。内部 12 位 ΔΣ ADC 本质上在测量窗口内对输入噪声求平均,因此在噪声环境中工作并不是问题。在扫描模式中,该 ADC 分别以 25μV、25mV 和 0.5mV 的分辨率按顺序连续地监视差分检测电压、电源或正检测电压、以及备用 ADC 输入电压。在连续扫描模式中,转换操作具有一个 7.5Hz 的有效刷新率,不过用户也可进入一种瞬像模式以进行单个可选输入的测量。在那些以节能为目标的应用中,通常高电压监视 IC 会预料有高静态电流,但在此类应用中并不合用;LTC2945 在监视 48V 电源轨时仅消耗 0.8mA 电流,并可关断以将功耗减低至仅 20μA。
免责声明:本文为转载文章,转载此文目的在于传递更多信息,版权归原作者所有。本文所用视频、图片、文字如涉及作品版权问题,请联系小编进行处理。
推荐阅读:
安森美的碳化硅技术赋能纯电动汽车VISION EQXX单次充电续航更远
意法半导体嵌入式 AI 解决方案增加简化机器学习开发的高级功能





