桃花源qm花论坛(品茶),凤楼阁论坛官网入口网址,一品楼品凤楼论坛最新动态,风楼阁全国信息2024登录入口

你的位置:首页 > 电源管理 > 正文

SiC MOSFET功率??槭强焖俪涞缬τ玫睦硐胙≡?/h2>

发布时间:2022-10-20 责任编辑:lina

【导读】碳化硅(SiC)MOSFET在功率半导体市场中正在迅速普及,因为一些最初的可靠性问题已经解决,并且价格水平已经达到了非常有吸引力的点。随着市场上的器件越来越多,了解SiC MOSFET的特性非常重要,这样用户才能充分利用每个器件。本文将为您介绍SiC MOSFET的发展趋势,以及由安森美(onsemi)所推出的1200V SiC MOSFET功率??榈牟诽匦浴?/p>


碳化硅(SiC)MOSFET在功率半导体市场中正在迅速普及,因为一些最初的可靠性问题已经解决,并且价格水平已经达到了非常有吸引力的点。随着市场上的器件越来越多,了解SiC MOSFET的特性非常重要,这样用户才能充分利用每个器件。本文将为您介绍SiC MOSFET的发展趋势,以及由安森美(onsemi)所推出的1200V SiC MOSFET功率??榈牟诽匦浴?/p>


SiC是高压大电流电源应用的优质WBG半导体材料


SiC是用于制造分立功率半导体的宽带隙(WBG)半导体材料系列的一部分,传统硅(Si)MOSFET的带隙能量为1.12 eV,而SiC MOSFET的带隙能量则为3.26 eV。SiC和氮化镓(GaN)具有更宽的带隙能量,意味着将电子从其价带移动到导带需要大约3倍的能量,从而使材料的行为更像绝缘体而不像导体。这使得WBG半导体能够承受更高的击穿电压,其击穿场稳健性是硅的10倍。


对于给定的额定电压,较高的击穿场可以减小器件的厚度,从而转化为较低的导通电阻和较高的电流能力。SiC和GaN都具有与硅相同数量级的迁移率参数,这使得这两种材料都非常适合高频开关应用。SiC的热导率是硅和GaN的三倍,对于给定的功耗,较高的热导率将转化为较低的温升。


特定所需击穿电压的RDS(ON)是MOSFET特性的重要部分,它与迁移率乘以临界击穿场的立方成反比。即使SiC的迁移率低于硅,但其临界击穿场高10倍,导致给定击穿电压的RDS(ON)要低得多。商用SiC MOSFET的保证最高工作温度为150℃< TJ < 200℃,相比之下,可以实现高达600℃的SiC结温,但其主要受键合和封装技术的限制,这使得SiC成为用于高压、高速、大电流、高温、开关电源应用的优质WBG半导体材料。


SiC MOSFET通常在650 V < BVDSS < 1.7 kV范围内可用,尽管SiC MOSFET的动态开关行为与标准硅MOSFET非常相似,但必须考虑其器件特性决定的独特栅极驱动要求。


SiC MOSFET功率??槭强焖俪涞缬τ玫睦硐胙≡? width=


SiC在快速直流充电应用极具优势


以快速直流(DCFC)电动汽车(EV)充电应用为例,目前市场上对更短充电时间的需求,导致需要接近400 kW的更高功率电动汽车快速充电。这种应用需要采用有源整流三相PFC升压拓扑与三相功率因数校正(PFC)系统,它也可称为有源整流或有源前端系统,近年来的需求急剧增加。


三相功率因数校正(PFC)拓扑是有效地为快速直流充电供电的关键,通过将SiC功率半导体集成到三相PFC拓扑中,可以解决降低功率损耗和提高功率密度这种通常相互矛盾的挑战。前端三相PFC升压级可以在多个拓扑中实现,并且多个拓扑可以满足相同的电气要求。


另一个影响功率器件设计和额定电压的重要因素是架构中的电平数量。6开关拓扑是2级架构,通常使用900 V或1200 V开关实现快速直流电动汽车充电器。此时具有低RDS(ON)(6 ? 40 m)的SiC MOSFET??槭视糜诿靠?5 kW以上的更高功率范围。这种集成解决方案比分立解决方案表现出卓越的功率性能,提高了效率,简化了设计,减小了整体系统尺寸并最大限度地提高了可靠性。


从15 kW开始,采用SiC模块的DC-DC功率转换级中,全桥是非常合适且常见的解决方案,启用的更高频率有助于缩小变压器和电感器的尺寸,从而缩小完整解决方案的外形尺寸。


SiC MOSFET功率??槭强焖俪涞缬τ玫睦硐胙≡? width=


支持1200 V额定电压的SiC MOSFET


安森美的M1 SiC MOSFET的额定电压为1200 V,具有每个特定器件的数据表中规定的最大零栅极电压漏极电流(IDSS)。然而,SiC MOSFET的阻断电压能力会随着温度的升高而降低。以1200 V 20 m SiC MOSFET功率??槲?5℃时的值相比,-40℃时阻断电压(VDS)的典型降额约为11%。通常安森美的器件通常有一些余量,尤其是在器件将在极低温度下运行时,在设计期间也应考虑VDS的降额。


与硅相关产品相比,SiC MOSFET的主要区别之一是漏源电压(VDS)与特定漏电流(ID)的栅源电压(VGS)的相关性,并且在这个安森美的1200 V SiC MOSFET中也不例外。传统的Si MOSFET在线性(欧姆)和有源区(饱和)之间显示出明显的过渡。另一方面,SiC MOSFET并不会出现这种状况,实际上没有饱和区,这意味着SiC MOSFET的行为更像是可变电阻,而不是非理想型的电流源。


选择合适的VGS时要考虑的一个重要方面是,与硅相较,即使在相对较高的电压下,当VGS增加时,SiC MOSFET将继续显示RDS(ON)的显着改善,因此大多数Si MOSFET通常以VGS ≤ 10 V驱动。如果用SiC替换Si MOSFET,建议修改驱动电压,尽管10 V高于SiC MOSFET的典型阈值电压,但在如此低的VGS下的传导损耗,很可能会导致器件的热失控,因此建议使用VGS ≥ 18 V来驱动安森美的1200 V M1 SiC MOSFET。


SiC MOSFET功率??槭强焖俪涞缬τ玫睦硐胙≡? width=


具备低热阻特性的SiC MOSFET功率???/p>


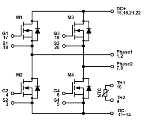
安森美推出的NXH020F120MNF1是一款M1 SiC MOSFET功率???,在F1??橹邪桓?0 mohm/1200V SiC MOSFET全桥和一个NTC热敏电阻。NXH020F120MNF1推荐的栅极电压为18V - 20V,采用4-PACK全桥拓扑,具备低热阻特性,带有预涂热界面材料(TIM)或不带预涂TIM的选项,支持Press-Fit引脚,并是无铅、无卤化物的器件,且符合RoHS标准。


NXH020F120MNF1可在更高电压下改进RDS(ON),可提高效率或具有更高的功率密度,是高可靠性热界面的灵活解决方案,可广泛应用于太阳能逆变器、不间断电源、电动汽车充电站、工业电源,进行AC-DC转换、DC-AC转换、DC-DC转换,常见的最终产品包括电动车充电器、储能系统、三相太阳能逆变器、不间断电源供应器等。


结语


目前有越来越多电源应用朝向更高功率发展,尤其是电动汽车、储能系统的快速充电应用,需要节省宝贵的充电时间并提升充电的效率。SiC MOSFET是快速充电应用的理想解决方案,安森美的1200V SiC MOSFET功率??榻芴峁└叩某涞缧视敫叩墓β拭芏?,将会是相关高压、大电流应用的理想选择。

(来源:中电网)


免责声明:本文为转载文章,转载此文目的在于传递更多信息,版权归原作者所有。本文所用视频、图片、文字如涉及作品版权问题,请联系小编进行处理。


推荐阅读:

贸泽电子携手Nordic举办窄带物联网技术研讨会

开关电源的工作模式CCM、BCM、DCM

可实现高可靠性的5G宏基站设计

高精度运放能在低功率实现快速多路复用



特别推荐
技术文章更多>>
技术白皮书下载更多>>
热门搜索

关闭

?

关闭