桃花源qm花论坛(品茶),凤楼阁论坛官网入口网址,一品楼品凤楼论坛最新动态,风楼阁全国信息2024登录入口

你的位置:首页 > 电源管理 > 正文

如何使用小型模块化的小型 DC/DC 转换器最大限度地减少电源轨的噪音

发布时间:2022-02-25 责任编辑:lina

【导读】噪音是几乎所有系统设计中固有的、通常不可避免的考虑因素。虽然有些噪音来自外部,不在电路设计者的直接控制范围内,但也是由电路本身产生的。在许多情况下,设计者必须尽量减少噪音源,特别是电源轨上的噪音,因为这种噪音可能影响敏感的模拟和数字电路。


噪音是几乎所有系统设计中固有的、通常不可避免的考虑因素。虽然有些噪音来自外部,不在电路设计者的直接控制范围内,但也是由电路本身产生的。在许多情况下,设计者必须尽量减少噪音源,特别是电源轨上的噪音,因为这种噪音可能影响敏感的模拟和数字电路。


其结果不太严重时,可能会造成电路性能不稳定,分辨率和精度降低,以及出现更高的误码率 (BER)。但在最坏的情况下,其结果可能会导致系统完全失灵,或出现频繁或间歇性的性能问题,这两种缺陷都很难解决。


开关式 DC/DC 稳压器及其输出轨道有两个主要的噪音问题:纹波和辐射噪音。电路中产生的噪音要符合电磁兼容性 (EMC) 的监管规定,在各个频段必须低于规定的水平。


设计师面临的挑战是了解内部噪音及其来源,并将其"从设计中清除"或以其他方式减轻影响。本文以 Monolithic Power Systems, Inc. 的 DC/DC 稳压器为例,讨论在尽量减少稳压器噪音问题时需要作出的选择。


首先是噪音源和类型


最容易观察到的噪音,也是能直接影响电路性能的噪音就是开关频率下的纹波。这种纹波通常在 10 - 20 mV 的范围内(图 1 )。虽然这种纹波在本质上不是随机的,但仍然是一种会造成系统性能影响的噪音表现。这种纹波的毫伏水平对于工作电压为 5 V 伏及以上的高电压数字集成电路来说通常不会带来任何问题,但对于工作电压低于 3 V 的低电压数字电路来说,就是一个不可忽略的问题。电源轨上的波纹也是精密模拟电路和元件的一个主要问题,这就是为什么这类设备的电源抑制比 (PSRR) 规格至关重要。


2-0.jpg

图 1:直流电源轨上的波纹是稳压器开关动作所致,它会影响电路的基本性能或精度结果。(图片来源:Monolithic Power Systems, Inc.)


DC/DC 稳压器的开关动作也会辐射出射频 (RF) 噪音。即使 DC 电源轨上的毫伏纹波是可以容忍的,但也存在电磁辐射会削弱 EMC 的问题。这种噪音有一个已知的基本频率,在几千赫兹到几兆赫兹 (MHz) 之间,具体取决于开关转换器,而且这种噪音还有许多谐波。


最常被引用的 EMC 相关监管标准包括 CISPR 22 和 CISPR 32,《信息技术设备 - 无线电干扰特性 - 限制和测量方法》(CISPR 是“国际无线电干扰专门委员会”的英文缩写)。此外,还有主要源自 CISPR 22 产品标准的欧洲标准 EN 55022,规定了在精心定义的条件下进行的各项测试。


CISPR 22 已被欧洲共同体的大多数成员采纳使用。虽然美国的 FCC 第 15 部分和 CISPR 22 已经做到了相对和谐,但还是有一些区别。CISPR 22/EN 55022 已被 CISPR 32/EN 55032“吸收”,这是一个新的多媒体设备 (MME) 产品系列标准。该标准作为符合 EMC 指令的协调标准,现已生效。


主要用于住宅环境的设备必须符合 B 类限制,所有其他设备必须符合 A 类标准(图 2)。为北美市场设计的产品必须符合联邦通信委员会 (FCC) 第 15 部分 B 子部分第 15.109 节规定的非故意辐射器的限制要求。因此,即使直流稳压器辐射的电噪音不会对产品本身产生不利影响,但在满足各种监管要求方面,该噪音仍有可能高到不可接受。


如何使用小型??榛男⌒?DC/DC 转换器最大限度地减少电源轨的噪音

图 2:这是 CISPR 32/EN 55032 提供的众多图表之一,它定义了各类消费产品的发射限制与频率的关系。(图片来源:Academy of EMC,《EMC 标准》)


处理 EMC 问题是一个复杂的主题,没有简单的解决方案。此外,这些辐射的测量和允许限值是电路工作频率、距离、功率水平和应用等级的一个函数。由于这些原因,查阅许多技术资源,甚至是咨询能够提供指导和专业知识的顾问都是很有意义的。


也就是说,设计者有三种基本策略来尽量减少噪音,在满足相应的噪音要求的同时避免电路性能问题:


· 使用一个低压差稳压器 (LDO)。

· 在开关稳压器上添加外部滤波器,以减少负载在直流电源轨上产生的噪音。

· 选择一个开关稳压器???。这种模块嵌入了原本在稳压器 IC 外部的元器件,如电感或电容。由此产生的模块旨在提供并保证低噪音轨,因此需要最少的外部滤波或者不需要外部滤波。


从 LDO 开始


由于 LDO 架构没有时钟或开关,因此其固有 EMC 噪音低且没有输出电源轨纹波;每年有数以亿计的 LDO 投入使用。当在合适的设计中使用时,该器件将会是一种有效的解决方案。


例如,Monolithic Power Systems 的 MP20075 LDO 专门针对双倍数据速率 (DDR) 2/3/3L/4 同步动态随机存取存储器 (SDRAM) 的有源总线端接(图 3)。该 LDO 采用 8 引脚 MSOP 外壳,可在 1.05 - 3.6 V 之间的用户可设置电压范围内灌入和拉出高达 3 A 的电流,并具有精确的 VREF/2 跟踪电压,以实现精确端接。


如何使用小型模块化的小型 DC/DC 转换器最大限度地减少电源轨的噪音

图 3:MP20075 LDO 可拉出或灌入高达 3 A 的电流,并针对各类 DDR SRAM 的端接需求进行了优化。(图片来源:Monolithic Power Systems)


MP20075 的集成分压器跟踪参考电压 (REF),可确保准确的 VTT 和 VTTREF 输出电压,而开尔文检测则有助于实现 VTT 的 ±30 mV 和 VTTREF 的 ±18 mV 精度。此外,与大多数 LDO 一样,纯模拟的闭环拓扑结构对输出负载的瞬态响应非???,只需几微秒的时间(图 4)。这种瞬态响应在高速电路中往往是至关重要的,例如本 LDO 的设计目标:DDR SRAM 端接。


如何使用小型??榛男⌒?DC/DC 转换器最大限度地减少电源轨的噪音

图 4:LDO 的模拟闭环设计有助于其对负载瞬态需求作出非??焖俚南煊Γ徽庵中阅芏杂?DDR SRAM 端接等应用来说是必要的。(图片来源:Monolithic Power Systems)


尽管 LDO 的固有噪音低且易于使用,但也有其局限性。首先,它的效率远远低于开关稳压器,这又带来了两个明显的问题:其自身发热会增加系统热负荷,而效率降低则会影响电池供电型便携式设备的运行时间。鉴于此,LDO 常用于输出电流高达约 1 A - 3 A(如 MP20075 所示)的应用,因为超过该电流范围时,其效率造成的不利影响往往会更加严重。


LDO 还有一个固有局限:LDO 只能提供降压调节,不能将未经调节的输入直流电源提升到其额定值以上。如果需要升压模式输出,则自动忽略将 LDO 作为 DC/DC 稳压器。


微调布局,增加一些过滤功能


当使用开关稳压器时,无论是升压还是降压模式运行,其开关动作是一个固有、不可避免的噪音源。当稳压器在固定频率工作时,增加输出滤波功能会比较容易。我们来看一下 MP2145 器件,这是一款 5.5 V、6 A 同步降压开关稳压器,采用 12 引线、2×3 mm QFN 封装,具有完整的 20 mΩ 和 12 mΩ MOSFET(图 5)。


如何使用小型??榛男⌒?DC/DC 转换器最大限度地减少电源轨的噪音

图 5:MP2145 是一款 5.5 V、6 A 同步降压开关稳压器,在其 2×3 mm QFN 封装中含有完整的 20 mΩ 和 12 mΩ MOSFET。(图片来源:Monolithic Power Systems)


像 MP2145 这样的同步降压转换器由一个输入电容器 CIN、两个开关(S1 和 S2,含体二极管)、一个储能功率电感器 (L) 和多个输出电容器 (COUT) 组成。输出电容器 (COUT) 置于输出端,用于在稳态下平滑输出电压。这些器件构成了一级滤波器,并通过为高频电压分量提供一个返回至接地的低阻抗路径来减少输出电压纹波。通常情况下,这样的并联输出电容器可以有效地将输出电压纹波降低至 1 mV。


为了进一步减少输出电压纹波,需要二级输出滤波器,其电感电容 (LC) 滤波器与一级输出电容器串联(图 6)。滤波电感 (Lf) 在预期的高频范围内具有电阻性,以热能的形式耗散噪音能量。该电感器与增加的并联电容器组合成一个低通 LC 滤波网络。


如何使用小型??榛男⌒?DC/DC 转换器最大限度地减少电源轨的噪音

图 6:在 MP2145 等开关稳压器的输出端增加二级 LC 滤波器可以减少输出纹波。(图片来源:Monolithic Power Systems)


供应商的数据表和应用说明给出了该滤波器的电感、电容和阻尼电阻元件的规格计算公式和指南。他们还指定了关键的次级参数,如最大电感直流电阻 (DCR) 和饱和电流,以及最大的电容器等效串联电阻 (ESR)。典型的电感值为 0.22 μH 至 1μH。


这些元器件的布局对于实现尽可能高的性能也是至关重要的。如果对布局考虑不周,会导致线路或负载调节不良、纹波增加以及其他稳定性问题。MP2145 的输入电容 (Cin) 应尽可能靠近 IC 引脚(图 7)。


如何使用小型模块化的小型 DC/DC 转换器最大限度地减少电源轨的噪音

图 7:MP2145 的输入电容(此处为 Cin,见右下角;图 5 原理图中为 C1)应尽可能靠近第 8 个引脚(电源输入引脚)和第 10/11/12 个引脚(电源 GND 引脚)。(图片来源:Monolithic Power Systems)


??槟鼙Vば阅?/p>


模块使得 DC/DC 稳压器的实施提升到更高的系统集成水平。这样,这些模块就能最大限度地减少或消除与外部元器件的选择和放置位置相关的担忧,并提供可保证的规格。??樵黾恿嗽饕窃谀持殖潭壬匣嵩斐陕榉车拇惩獠康绺衅?。因此,??榧跎倭擞胛拊丛骷某叽纭⑽恢煤头较蛳喙氐哪烟?,所有这些因素都会影响 EMC 和波纹相关的性能。


例如,MPM3833C 是一款降压模块,内置功率 MOSFET 和一个电感器,能够在 2.75 V 至 6 V 输入电压下提供高达 3 A 的连续输出电流,同时具有出色的负载和线路调节能力(图 8)。只需反馈电阻、输入电容和输出电容即可完成设计。电感器通常是最难指定和放置的外部元器件,但对于??槔唇驳绺衅魇悄诓科骷?,因此在为了尽量减少电磁干扰 (EMI) 和纹波而需考虑合适的放置位置已不再是一个问题了。


如何使用小型??榛男⌒?DC/DC 转换器最大限度地减少电源轨的噪音

图 8:MPM3833C DC/DC 模块在其设计和性能规格中包含了具有潜在麻烦的电感器。(图片来源:Monolithic Power Systems)


该??椴捎?QFN-18 (2.5 mm × 3.5 mm × 1.6 × mm) 超小封装,纹波电压为 5 mV(典型值)。其低水平辐射发射 (EMI) 符合 EN55022 B 类标准,如图 9 所示,具体条件是 VIN= 5 V、VOUT= 1.2 V、IOUT=3 A、CO=22 pF、温度为 25℃。


如何使用小型??榛男⌒?DC/DC 转换器最大限度地减少电源轨的噪音

图 9:MPM3833C DC/DC ??榈氖荼硐允?,该器件很容易满足 EN55022 B 类标准的辐射排放要求。(图片来源:Monolithic Power Systems)


利用现代微型包装技术,??榈恼宄叽缰槐饶诓啃酒源蠡蚵愿?;低矮外形正成为一个越来越重要的参数。考虑一下 MPM3650 器件,该器件是一个内置了电感器的全集成、1.2MHz、同步整流型降压电源??椋ㄍ?10)。该器件为 0.6 V 至 1.8 V 输出提供高达 6 A 的连续输出电流,为 1.8 V 以上的输出提供高达 5A 的电流,在 2.75 V 至 17 V 的宽输入范围内,具有出色的负载和线路调节能力。凭借其内部的 MOSFETS 和嵌入式电感器,QFN-24 封装的尺寸仅为 4 mm × 6 mm × 1.6 mm。


如何使用小型模块化的小型 DC/DC 转换器最大限度地减少电源轨的噪音

图 10:MPM3650 ??椴捎眉傻绺?,在不超过 1.8 V 的电压下输出电流可达 6 A,在 1.8 V 以上时输出电流为 5 A,封装尺寸为 4 mm × 6 mm × 1.6 mm。(图片来源:Monolithic Power Systems)


??榛椒ɑ褂幸桓鲇诺悖耗芎芎玫乜刂莆撇ㄔ胍簦赵厥痹?20 mV 和满载 6 A 时约 5 mV (图 11)。这意味着在许多情况下无需添加外部滤波器,从而简化了设计,减少了占地面积并减小了材料清单 (BOM)。


如何使用小型??榛男⌒?DC/DC 转换器最大限度地减少电源轨的噪音

图 11:MPM3650 模块的规定纹波噪音在零负载时约为 20 mV,满载时约为 5 mV。(图片来源:Monolithic Power Systems)


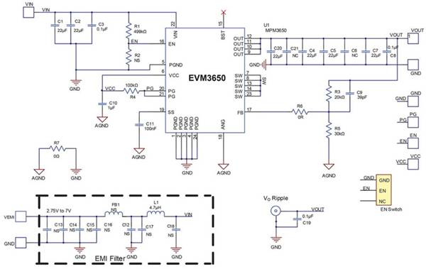
对 DC/DC 稳压器模块进行一些实际操作,用于评估其静态和动态性能是否符合系统要求,甚至超越数据表上的要求,这通常是很有用的。为了加速该过程,Monolithic Power Systems 推出 EVM3650-QW-00A 器件,这是一块 63.5 mm × 63.5 mm × 1.6 mm 的四层 MPM3650 评估板(图 12)。


如何使用小型??榛男⌒?DC/DC 转换器最大限度地减少电源轨的噪音

图 12:使用 EVM3650-QW-00A 评估板,有意向的 MPM3650 DC/DC ??橛没Э梢钥焖倨拦榔湓谟τ弥械男阅堋#ㄍ计丛矗篗onolithic Power Systems)


评估板及其数据表有多种用途。首先,用户能够轻松地评估 MPS3650 在广泛的工作条件下的许多性能属性,其中一些属性在数据表中不明显或不容易找到。其次,评估板的数据表中包含了完整的原理图、BOM 和详细的电路板布局,因此 MPS3650 的用户可以在自己的设计中使用这些器件,以减少风险,将不确定性降至最低(图 13)。


如何使用小型模块化的小型 DC/DC 转换器最大限度地减少电源轨的噪音

图 13:EVM3650-QW-00A 评估板包装包括完整的原理图、BOM 和详细的电路板布局,以减少风险和不确定性。(图片来源:Monolithic Power Systems)


评估板为设计者提供了一个更好地了解??樾阅艿幕幔稍黾由杓普叩男判牟⑺醵躺鲜惺奔?。


还有一种类型的噪音


当设计人员谈论“噪音”时,他们几乎总是指电路中的一些电子噪音表现,如纹波或 EMI。然而,对于开关稳压器,还有一类潜在的噪音:声噪。对于工作时声噪超过人类听觉范围的稳压器,其声噪不会造成问题,这种频率一般认为是 20 kHz。然而,一些开关稳压器确实在音频范围内工作,而另一些在更高频率下工作的开关稳压器在空载或待机期间会下降到音频范围,以尽量减少功耗。


这种可闻噪音是由两个著名的物理现象中的一个或两个引起的:压电效应和磁致伸缩效应。在压电效应的情况下,由于电能通过电容器的结晶材料转化为机械运动,电路的时钟驱动型电振荡导致诸如陶瓷电容器等元器件与开关时钟同步振动。在磁致伸缩效应的情况下,它与压电效应有些相同,诸如电感或变压器芯等磁性材料在时钟驱动型磁化周期中会改变其形状和尺寸。然后,受影响的电容器或电感/变压器作为一个机械“驱动器”,使整个电路板产生共振,从而放大并传播可听到的振动噪音。


由于以上一个或两个效应,听力良好的人经?;岜г乖诳拷缱由璞甘被崽匠中牡鸵袅课宋松?。请注意,这种声噪有时也是由 50/60 Hz 的低频电源电路的元件产生的,所以即使没有良好的高频率听力的人也可能听到嗡嗡声。


处理声噪时需要采用不同于电子噪音衰减的方法和技术。


结论


LDO 为直流电轨纹波和 EMI 问题提供了一种无噪音或低噪音解决方案,但在电流超过几安培的情况下,通常不是一个可行的稳压器选项。带有适当滤波功能的开关稳压器或专门为低噪音性能设计的开关稳压器是一种替代方案。


完整的 DC/DC 稳压器??樵谄湮⑿〉姆庾爸屑闪酥钊绲绺衅鞯仍?,成为另一套解决方案。这种稳压器减少了布局和元件选择方面的设计不确定性,同时提供了经过充分测试和量化的子系统性能。

(来源:中电网,作者:Bill Schweber)


免责声明:本文为转载文章,转载此文目的在于传递更多信息,版权归原作者所有。本文所用视频、图片、文字如涉及作品版权问题,请电话或者邮箱editor@52solution.com联系小编进行侵删。


推荐阅读:

【AFG专题系列72变】之二:无刷电机调速器我可以

浅谈激光二极管和激光驱动器的特性

联锁高侧和低侧栅极驱动器

电动车48V电源系统的选择,宽压输入DC/DC转换器

如何正确理解运算放大器输入失调电压?


特别推荐
技术文章更多>>
技术白皮书下载更多>>
热门搜索

关闭

?

关闭