【导读】宽带隙半导体是高效功率转换的助力。有多种器件可供人们选用,包括混合了硅和SiC技术的SiC FET。本文探讨了这种器件的特征,并将它与其他方法进行了对比。
高效是所有功率转换的共同目标,高效能够节省成本和电力,减少环境影响,让器件更小更轻,打造更可靠的设备和更好的功能。对于最新的和新兴的应用更是如此,例如,据说服务器农场的电子产品散热和空调消耗了全球1%以上的电力。在此应用中,在数百A电流下,刀片服务器的终端电压可能不到1V,这可能会让互连电阻和半导体内的损耗更大。
数据中心使用配电方案尽量提高效率
系统架构师提高效率的努力没有白费,从2010年到2018年,虽然网络流量增长了10倍,数据中心存储量扩大了20倍,但是服务器农场同期消耗的能量仅增长了6%左右。这是从交流电源降至负载电压的转换过程中的中间总线电路的功劳,其“电流”趋向于大约385V直流电的内部总线,来源自交直流功率因数校正级,然后进行降频变换并隔离,直至48V总线和备用电池,再经过隔离或非隔离的“荷载点”直流转换器(图1)。

图1:典型的现代数据中心电力布置
在“80+ 钛”等标准的驱策下,各个功率转换级的效率也有了显著提高,该标准的目标是在50%负载和230V交流电输入下,将效率提升到96%。新颖的拓扑结构也为此提供了支持,如“无桥图腾柱PFC”级和谐振直流转换器,如移相全桥和“LLC”转换器,不过,半导体技术也取得了发展,尤其是在采用了碳化硅(SiC)和氮化镓(GaN)制成的宽带隙开关后。
电动车促进了效率提高
可以说,现代电动车就是一个移动数据中心,内置的大规模电机运动控制部件(图2)为其提供了大量支持。由此可见,功率转换和电机控制效率是这种交通工具是否具有内在可行性的关键,而效率提高会带来更小更轻的转换器与能以更低成本行驶更长里程的电池之间的良性循环。主流锂离子电池的电压在弱混下为48V,在强混版本下为400-800V,而且在所有情况下都需要牵引逆变器,且通常为双向逆变器,并采用各种直流转换器为附属服务设备供电。在大部分情况下都需要车载交直流充电器,通常也是双向的,可让能量返回电网,获取现金。宽带隙半导体再次因其低损耗而被采用,在像开关或同步整流器一样由控制单元进行非此即彼的动态配置时,它可促进正向和反向能量流动。

图2:典型的电动车功率转换元件
让牵引逆变器从采用IGBT技术转变为采用SiC或GaN的过程存在一些阻力,因为宽带隙器件的高频能力在低于20kHz的典型开关频率下并不能体现出明显的价值。在这些开关频率下,IGBT能够有效工作,它具有低成本和超长的耐用性。不过,现在,使用SiC可以显著降低开态损耗和其余开关损耗,因此该技术会被越来越广泛地采用。IGBT还需要并联二极管才能实现电机驱动和双向能力,而SiC有集成二极管,不过不一定能有高性能。
高效的功率转换拓扑
所有功率转换器都可以分成两个基础类别:“降压”和“升压”,也就是隔离形式下的“正向”和“反激”转换器。在所有情况下,都至少有一个开关和一个二极管,而在复杂的多电平转换下,可能有数十个半导体。为了实现高效率,二极管被“同步整流器”替代,这是一个通过栅极的主动控制效仿二极管的开关。现在,半导体压降及其带来的导电损耗仅受器件导通电阻影响,可以通过选择经济实惠的最佳器件来尽量减小该压降和损耗。
开关损耗比较难以控制,更快的边缘通?;岬贾赂〉牡缪购偷缌髦氐?,并伴随瞬态损耗,但是损耗提高与开关频率成正比,因此,如果突破SiC或GaN的极限,以减小磁性元件的体积、成本和重量,开关损耗仍然不小。为此,拓扑结构偏好采用“软”开关或谐振开关,在这种情况下,电流升高会延迟,直至电压在打开时降至零(零压开关,也就是ZVS),或类似地,在关闭时实现零电流开关(ZCS)。确保实现ZVS和ZCS的控制过程可能会很复杂,具体取决于运行条件,而专为谐振运行设计的转换器可能在过载或瞬态输入条件下必须采用损耗高的“硬”开关。在实践中,图腾柱等部分转换级必须在采用硬开关的“连续导通模式”(CCM)和高功率下运行,因为其他模式,即不连续或临界导电模式,会让开关和磁性元件中产生不可接受的高峰值和RMS电流。
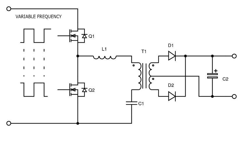
高效拓扑示例——LLC转换器
为了说明实现高效率的设计技术,我们可以看看LLC转换器,它之所以这样命名是因为一次电路由包含一个电容器和两个感应器的谐振电路组成,其中一个感应器是变压器的一次绕组(图3)。

图3:LLC转换器简图
Q1和Q2这两个开关的运行类似于“降压”转换器,但是可以用死区时间受控且占空比近50%的恒定反相信号轻松驱动。这造成了对由L1和T1一次电路构成的谐振回路的方波驱动。简而言之,当方波处于回路的谐振频率时,阻抗最小,输出电压最大。当方波频率大于或小于谐振频率时,阻抗上升,输出下降。因此,通过改变频率,可以调整输出电压。在实践中,在正常条件下,运行频率会被设置为大于谐振频率,这样,回路“看起来”有电感,而且Q1和Q2会自然地实现零压开关,在输出二极管中也会自然而然地实现零电流开关??刂乒毯芨丛?,会发生多种谐振,并受负载值的影响。
开关寄生定义了高效拓扑中的效果
LLC等电路的高效谐振操作受到所选半导体及其特征的影响。在开关前必须释放输出电容COSS和存储的能量EOSS,以硅MOSFET为例,在硅MOSFET中,这两个值很高且可变。COSS的充电和放电操作本身也会产生损耗。SiC MOSFET的这两个值通常较低,但无论是硅MOSFET还是SiC MOSFET,在制造过程中,MOSFET都必须在导通电阻与EOSS之间进行权衡,所以RDS(ON)·EOSS是一个可用于比较的有用性能表征。另一个有用的性能表征是RDS(ON)·A,它是导通电阻和晶粒面积的乘积,这二者需要彼此折中,晶粒越小则每个晶圆的产量越高,越具有成本效益,但是沟道面积越小,导通电阻越高。
反向导电特征也很重要,在“死区”时间的反向导电过程中,SiC MOSFET在体二极管上有很高的正向压降,从而造成了导电损耗,而该压降高于旧的Si-MOSFET技术的压降。SiC MOSFET也有反向恢复能量,不过要比典型的Si-MOSFET好得多。GaN HEMT单元的反向恢复值十分低,因为它们只通过沟道反向导电,但是如果采用负关态栅极驱动电压,则压降会高于SiC MOSFET,该压降会计入有效的总压降中。虽然增强型GaN HEMT单元名义上关态栅极电压为零,但是通常建议采用此负驱动以避免虚假打开和低阈值电压。源极连接和栅极驱动回路的常见电感通常是瞬态电压和高漏极di/dt的成因,后者可造成一定影响。在描述各种开关类型的沟道和反向导电损耗的影响时,性能表征RDS(ON)·Qrr十分有用。
比较开关技术选择
表1中提供了在相同器件电压和漏极电流等级下,两种硅超结MOSFET、SiC-MOSFET、GaN HEMT单元和我们现在可以讨论的替代性SiC FET的能够影响效率的器件特征和性能表征的摘要。

表1:开关特征比较——650V/20A级
该表清楚地表明了相似等级的SiC MOSFET、GaN与硅超结MOSFET相比的动态特征的优点,虽然导电损耗类似,但是前两者到壳的热阻和雪崩能量额定值Eas通常较差。然而,该表也将SiC FET作为一个替代产品列了出来。SiC FET是SiC JFET和硅MOSFET的共源共栅结构,其导通电阻要低得多,且由于通常采用银烧结作为晶粒连接方式,其到壳的热阻比其他器件要好很多。SiC FET的动态性能表征FOM与其他技术一样出色,甚至好得多。
SiC FET的一大实用优势是其栅极驱动比SiC MOSFET和GaN单元简单。SiC MOSFET必须在栅极驱动至18V左右才能实现全面增强,该值非常接近所示器件的绝对最大值23V。该栅极驱动电压可变,且体现了一定的迟滞性。E-GaN单元的阈值电压非常低,绝对最大值仅有7V左右,所以必须注意防止栅极电压瞬变或过冲带来的压力。从比较中可以看出,SiC FET具有可靠的栅极,且阈值兼容Si-MOSFET,甚至是IGBT,因而可以在0-12V下安全驱动,且所述器件的绝对最大值为距离该驱动值很远的+/-25V。如果说应用SiC FET会产生任何问题,那就是它非常快,有EMI、过冲和振铃风险。Si-MOSFET栅极中的串联电阻并不是控制这些风险的好方法,因为SiC JFET栅极在共源共栅结构中是隔离的。然而,事实表明,较小的RC缓冲电路是有效的解决方案,能很好地在EMI控制与尽量维持低损耗之间进行折中。在有大寄生电感的电路中关闭大电流时,尤其如此。它还简化了快速开关器件的并联运行。
您可以选择在功率转换器中使用宽带隙器件来实现极高的效率,而过去,该应用在很大程度上影响了使用哪个器件的决定。在所有常用拓扑中,使用UnitedSiC制造的SiC FET都能实现有用的性能提升。
免责声明:本文为转载文章,转载此文目的在于传递更多信息,版权归原作者所有。本文所用视频、图片、文字如涉及作品版权问题,请联系小编进行处理。
推荐阅读:





