桃花源qm花论坛(品茶),凤楼阁论坛官网入口网址,一品楼品凤楼论坛最新动态,风楼阁全国信息2024登录入口

你的位置:首页 > 电源管理 > 正文

如何使用纯模拟控制的降压和升压电源来实现输出稳压?

发布时间:2021-06-09 来源:Microchip,Mihnea Rosu 责任编辑:lina

【导读】可使用同一款单片机实现纯模拟控制的同步降压型电源和升压型电源,从而实现输出稳压。两种方案拥有一个共同的优点,即不占用任何处理器资源,这样内核就可 以全力满足更为复杂的固件的需求。同时,模拟回路能够更快速地响应负载阶跃和 输入电压变化,这对于不少应用而言是非常有用的。
 
可使用同一款单片机实现纯模拟控制的同步降压型电源和升压型电源,从而实现输出稳压。两种方案拥有一个共同的优点,即不占用任何处理器资源,这样内核就可 以全力满足更为复杂的固件的需求。同时,模拟回路能够更快速地响应负载阶跃和 输入电压变化,这对于不少应用而言是非常有用的。
 
本文讨论的单片机为 Microchip 旗下的 PIC16F753。无论是降压还是升压转换器其 所需的外设集是相同的:互补输出发生器、比较器、运算放大器、9 位模数转换器、 固定参考电压、斜率补偿???,以及捕捉和比较 PWM ???。上述外设应通过固件实 现内部连接,以减少所需的外部引脚数。
 
电路图
 
降压转换器的输入电压范围为 8 至 16V DC,输出端为 5V DC、2A 和 10W。代码大小 105 个字,RAM 容量 0 字节,可用代码大小 1943 字,可用 RAM 容量 128 字节。2A 条件下测定的效率为 94%。
如何使用纯模拟控制的降压和升压电源来实现输出稳压?
图1:降压电源框图
 
图1所示的是一个同步降压电源框图。此处输出电压使用峰值电流模式控制进行稳 压,并使用误差运算放大器(OPA)来与参考电压进行比较。然后将结果输入到峰 值电流比较器中。内部斜率补偿??榛岽游蟛罘糯笃魇涑鲋抵邢燃跞ヒ桓鋈砑杀?程斜率,再输入到峰值电流比较器。CCP捕捉和比较PWM??樘峁┮桓鼍哂泄潭ㄆ德?和固定占空比的控制信号,而峰值电流比较器输出会被选为互补输出生成器(COG) 下降沿的另一个(分级)源。
 
升压转换器有着相同的工作原理,图2所示即其原理框图。不过在参数规格上略有 不同。具体来说,升压转换器的输入电压范围为3至5V DC,而输出端和RAM容量与 降压转换器相同。代码大小99字,可用代码大小1949字。2A条件下测定的效率为 87%。
 
如何使用纯模拟控制的降压和升压电源来实现输出稳压?
图2:升压转换器框图
 
工作原理
 
配置完外设并将它们连接在一起后,控制环路会自动运 行,无需占用处理器时间。 占空比超过50%时,峰值电流控制方案需要斜率补偿以 防止振荡。占空比较低时, 如果电流检测电阻较小,斜 率补偿还有助于稳定控制环路。PIC16F753具有一个内 部斜率补偿???,将误差放大器输出馈送至峰值电流 比较器之前,可利用此???从该输出中减去一个可编程的斜坡。
 
对于同步开关电源,晶体管控制信号需要一个较小的死区来避免产生直通电流。 COG可根据振荡器频率或模 拟延时链生成此信号。利用模拟延时链,用户可设置一 个分辨率为5 ns的死区,该死区非常适合小晶体管。 针对此特定应用,将死区设 置为30 ns。
 
对于降压拓扑,电感电流等于负载电流。为了能够使用下桥臂电流检测电阻来测量 峰值电感电流,需要进行一些修改。通常情况下,电流检测电阻得到的是峰值 电 流控制方案无法使用的滤波输出电流。通过电流检测 电阻将输出电容接地后,ESR 会增大,但生成的波形与电感电流波形非常相近。这种方法的缺点在于效率略 低, 但上桥臂电流检测电阻通常需要附加电路(电流镜 或专用IC),而这会增加成本。
 
而在升压拓扑结构中,电感电流等于输入电流。电感峰值电流由放置在晶体管源极和地之间的电阻直接测量
 
输入和输出
 
控制环路中没有集成输出电流限制功能,因此应使用第二个比较器并将其选作COG 的自动关断源。误差放大器输出即为电感峰值电流限值,因此通过电阻分压器使该 值保持为较低值有助于避免浪涌电流问题和灾难性 的短路状态。但是,这种方法 的缺点在于系统增益的降低以及对瞬态的响应变慢。OPA输出引脚与斜率补偿 ???输入引脚相同,因此这两个外设可以一起使用,无需任何其他外部连接。如果使用 电阻分压器限制OPA输出电压,则必须将其从外部连接到FVR缓冲器输入引脚。
 
升压转换器的输入电压应通过小型二极管连接至单片机,并自举到输出端。这样, 当输出电压上升时,它就会为单片机和MOSFET驱动器供电。这实现了效率的提升, 因为更高的VGS将会改善RDS(ON),而低于4.5V的间隔对大多数功率晶体管而言都是 一个问题。同时,这使得FVR成为唯一现有的稳定参考电压,而电路也需要做出一 些改变以确?;芈返牟慰嫉缪褂涝恫皇艿缭椿蚴涑龅缪褂跋臁S捎诳刂苹芈返牟慰?电压来自于DAC,因而这一外设也需要一个稳定的基准。1.2V的FVR被选作DAC参考 电压,可满足上述所有要求。
 
从电源经过电感和整流二极管再到输出端,升压拓扑结构有一个明确的DC电流流通 路径,即使是在开关晶体管阻断的情况下。限流回路只在开关频率变为零之前能起 到防止过流的作用。而这之后如果没有额外的?;た?,就可能会出现灾难性的短 路事件。因此,我们可以在输出端下桥臂放置一个额外的晶体管以便在短路发生时 切断负荷。
 
就基于比较器的短路?;びτ枚?,必须在整个工作电压范围内都确保有稳定的参 考电压。由于输出电流分流电压通常都太小而无法直接与1.2V FVR一起使用,因此 我们需要将其经由外部发送,先通过FVR缓冲器,然后通过电阻分压器,以获取比 较器所需的基准电压。由于FVR缓冲器采取了这一应用方式,则运算放大器输出必 须与斜率补偿??橐黄鹬苯邮褂?,而不应使用额外的分压器。这样不仅不占用处理 器时间,还应用了更多的引脚和外设。而就基于ADC的短路保护应用而言,电流监 测电阻的电压和FVR值在固件中读取。需要读取FVR电压才能计算VDD值(在低于5V 的条件下),在这种情况下即为ADC参考电压。虽然这不需要使用额外的比较器、 I/O引脚或外部电阻,但是它却需要一些程序空间和处理器时间。
 
我们必须对转换器针对特定负载进行补偿,同时也必须在所有工作条件下验证其稳 定性。
 
与使用专门的PWM控制芯片相比,性能是相似的,但是PIC单片机的使用提升了灵活 性。此外,模拟控制回路可以独立运行,所以单片机内核可完全自由地运行用户的 算法、测量各项电源参数或发送相关的信息。
 
应用
 
应用模拟控制回路的电源可以足够快地响应动态负载和输入电压的变化。对于诸如 LED或热电电池等电流控制的负载而言,电压反馈可由平均电流反馈来替代。该电 源还可用于需要对电压和电流进行控制的各种应用,例如CC和CV电池充电器等。 PIC16F753 DAC具有9位分辨率,在降压转换器应用中可通过1/2输出分压器转换为 20 mV的最小电压歩阶,在升压转换器应用中可通过1/5输出分压器转换为50 mV的 最小电压歩阶。
 
该应用需要一个运算放大器、一个比较器和一个DAC。DAC输出端可由内部连接至运 算放大器,因此这就节省了一个引脚。CCP??榛嵴攵訡OG生成一个具有固定频率、 固定占空比的信号。根据限制OPA输出的用户选项,电阻分压器需经由外部连接至 FVR缓冲器输入端。如果不使用电阻分压器,那么就不需要使用两个引脚,一个就 足够了。在这种情况下,与斜率补偿模块输入引脚为同一引脚的运算放大器输出引 脚,即被配置为模拟引脚,并且不应被用于其它用途。我们可以将仅用作输入功能 的数字引脚当作一个按键来使用或者用于其它类似用途。在运行期间,编程数据 I/O引脚和其它两个引脚处于空闲状态,可用于用户特定的用途。
 
升压转换器替代设计
 
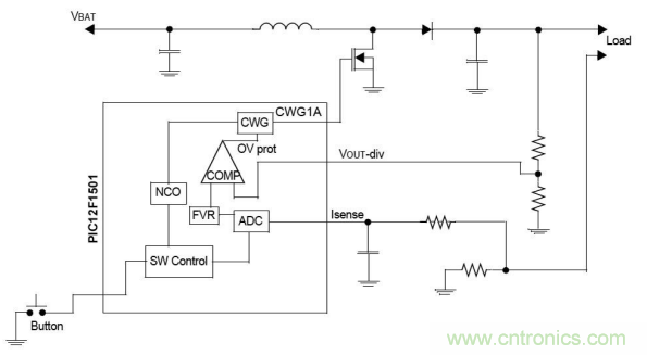
我们还可以使用PIC12F1501来创建数字控制升压电源。它在轻负载、硬件过压?;?方面效率较高,并且只需使用少量的元件即可。所需的外设包括两个10位ADC通道、 一个FVR、比较器、数控振荡器和互补波形发生器。上述外设通过固件进行内部连 接,从而将所需的外部引脚数降低到了三个。该应用的框图如图3所示。
 
如何使用纯模拟控制的降压和升压电源来实现输出稳压?
图3:数字控制升压电源框图
 
我们应用比例控制回路来调节输出电压和电流。使用两个ADC通道来读取输出值, 并对控制信号作相应的调整。数控振荡器使用频率可变的固定导通时间脉冲来进行 占空比脉冲频率调制。
 
结论
 
本文展示了如何使用Microchip单片机在创建降压和升压转换器的同时节省一部分 处理能力以便执行其它任务。文中的三个应用实例均只需要很小的一套外设即可实 现各自的目标。
(来源:Microchip,作者:Mihnea Rosu)
 
免责声明:本文为转载文章,转载此文目的在于传递更多信息,版权归原作者所有。本文所用视频、图片、文字如涉及作品版权问题,请电话或者邮箱联系小编进行侵删。
 
要采购转换器么,点这里了解一下价格!
特别推荐
技术文章更多>>
技术白皮书下载更多>>
热门搜索

关闭

?

关闭