【导读】针对智能手机和平板电脑等移动设备的快速充电是消费电子行业中增长最快和规模最大的市场之一,相应电源适配器每年全球使用量达数亿件以上。其中涉及一系列新兴技术和挑战,包括USB Power Delivery(PD)。本文将探讨一些目前与快充相关的AC/DC功率变换关键技术,重点讨论对USB PD的支持、技术的发展,以及Dialog在这方面提供的最新产品和解决方案。
移动设备AC/DC电源适配器之大趋势
大多数移动设备(包括智能手机和平板电脑)都需要AC/DC开关电源适配器/充电器为电池充电。我们先来看一下大趋势。如图1所示,大约15年前,插在墙头的充电器看上去简单且略显笨重,其功率通常为5W或更低,具有固定的5V输出电压。
大约10年前,随着智能手机的推出,整个行业过渡到了基于USB Type-A的便携式电源适配器(Travel Adaptor)。功率增加到了7.5W和10W,输出电压仍固定在5V左右。
大约7到8年前,业内开始开发快速充电解决方案,输出电压不再是固定的5V。它可以配置为9V、12V、或其他具有不同输出电流的电压水平,并且功率通常增加到15W、18W、或至25W。这一进步主要是由多家手机端芯片组解决方案提供商和智能手机制造商共同推动的。
近年来,使用USB Type-C和USB PD技术来支持更高功率级别的快充成为新趋势。市场上也相应地出现了各种基于USB PD的便携式电源适配器。它们支持的功率达到45W、65W及以上,具有较宽的输出电压和电流范围(3.3V至21V,0至5A等)。尽管功率级别增加了,但电源适配器的大小并没有成比例地增加。消费者喜欢将电源适配器放在口袋里,没人愿意携带一个笨重的电源适配器。这就意味着功率密度变得更高了。

图 1:针对移动设备的AC/DC电源适配器发展趋势
快充的工作原理
今天的智能手机(如5G手机)具备更强的性能,例如更快的处理速度和更大的屏幕,这些需要由更大容量的电池来供电,目前已达到4000mAh至5000mAh或更高。但是,电池容量的增大不能以延长充电时间为代价,因为消费者不愿意在电池充电上等待太长时间。所以,市场需要快充,这意味着需要快速地将电能从墙壁插座通过充电器和线缆传输到手机内部的电池中。要提高充电速度,则需要更高的功率。
大多数智能手机和平板电脑通过USB线充电,默认电压为5V。通常,线缆和连接器有着可通过的最大电流限制,因此电源适配器需要增加其输出电压才能提高充电功率。这样一来,快充电源适配器便不再仅仅以5V电压工作。新的适配器设计使其可以动态地配置输出电压和电流。当电源适配器初次插入墙壁插座时,其输出电压仍为5V,之后智能手机将根据手机端的操作条件通过某些通信协议协商并请求不同的输出电压,电源适配器则可以相应地调整其输出电压。
快充除了配置电压外,还可以配置电流限制。有一种称为“直接充电”的方法,可以绕过手机内部基于DC/DC开关电源变换器的电池充电电路,直接使用外部的AC/DC开关电源为电池充电。这就需要以精细的步长(例如20mV /步、50mA /步)对AC/DC电源适配器的输出电压和电流进行更精确、更严格的调节,以匹配电池的不同工作范围和运行状况(例如:1S电池典型电压范围为3.7V至4.2V;2S典型电压范围为7.4V至8.4V)。
为什么使用Type-C和USB PD?
实现快充需要适当的通信协议。到目前为止,业界还没有统一的快充协议,基于D+/D- 的协议(例如高通Quick Charge QC2.0/3.0和某些OEM专有协议)和USB PD并存,而USB PD正成为一种新趋势。USB PD是建立在USB Type-C连接器之上的通信协议,而USB Type-C是一种新的连接器技术,它提供了各种扩展的功能,比现有的A型/B型连接器具有更多的引脚,可支持高达100W的功率以及5A的更大电流。它的目标是实现真正的通用性、正反可用性和便利性,实现线缆两端都可以插,接口正反都可以用。它的尺寸小于A型/B型连接器,有助于实现小型化设计。它不仅适用于移动设备,还适用于计算机、电视和其他消费电子应用,并得到所有主要OEM的支持。借助Type-C连接器,USB PD协议可以在一根线缆中组合、协商和传输电源、数据、视频和音频信息。USB PD协议涵盖面广,其标准也在不断发展演变中。USB PD 2.0的标准数据结构允许多达7个电压档位,每档都有相应的电流限制;而支持可编程电源(PPS)协议的USB PD 3.0标准还涵盖了“直接充电”。这些功能和特性都为消费者带来了很多便利。
常规USB PD解决方案的局限性
常规的USB PD解决方案尽管功能齐全灵活,但对于移动设备快充应用来说,它们仍存在一些局限性。它们通常没有针对AC/DC功率变换进行优化,还具备一些电源适配器并不需要或不适用的功能,比如视频和音频模式;它们通?;贒SP或MCU,具有较高的固有控制器成本;它们需要诸多外部元件,从而导致较高的系统BOM成本;它们可能需要电源硬件工程师编写软件或firmware,从而导致复杂的系统设计流程和较长的产品设计周期。移动设备快充,尤其是智能手机快充,占据了庞大消费电子市场相当份额,有必要对此应用领域进行细分优化。
应对功率变换的挑战
除了通信协议之外,在功率变换方面,如图2所示, 快充电源适配器设计还面临许多挑战,例如严格的多级恒定电压和恒定电流(CVCC)控制调节、高效率、低待机损耗、快速动态负载响应、高功率密度、小型化、更低的EMI/EMC、强大的?;すδ?、满足全球各种电源标准和不同OEM的特定要求、提供很好的用户体验 (例如无听觉噪声)、实现大批量生产中成本低廉等等。其中,在高功率(45W及以上)应用中实现高功率密度已成为学术界和工业界的热门话题。当然,高功率密度需要更高的效率和更低的功耗;此外,它要求将各种元件尺寸做到最小,并将包括变压器在内的所有功率器件和元件紧凑而恰当地封装到小体积的适配器外壳中,且不会出现过热或其他问题。

图2:快充电源适配器设计面临的挑战

在高功率密度领域有多种技术和方法,例如更高的开关频率、谐振拓扑、软开关、数字化智能控制、GaN器件的恰当使用等。通常,对于AC/DC反激式拓扑,通过开关频率的提升可以减小变压器的体积并降低传导损耗,有助于实现更小的外形尺寸。但是更高的开关频率也会带来更高的 变压器磁芯损耗和功率器件开关损耗。作为软开关技术的一个重要部分,零电压开关(ZVS)技术可降低开关损耗并改善功率开关器件的工作条件,从而在高开关频率运行下实现良好的效率,在满足尺寸和散热要求的同时,使总体功率损耗保持在可接受的范围内。
Dialog的最新ZVS高功率密度AC/DC USB PD解决方案
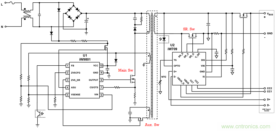
Dialog致力于AC/DC功率变换技术和产品开发已超过15年。近年来,Dialog与行业合作伙伴和客户紧密合作,在快充解决方案开发和市场培育中处于领先地位,发布了多代产品和解决方案。最近,为了满足行业和市场需求,Dialog推出了最新的ZVS高功率密度USB PD解决方案。该方案基于iW9801和iW709芯片组,如图3所示。

图3:采用iW9801和iW709的ZVS高功率密度USB PD解决方案的典型应用电路
作为一个显著特点,该解决方案使用了具有辅助绕组和低侧辅助开关(Aux. Sw)的ZVS反激式拓扑。在打开主开关(Main Sw)之前,辅助开关(Aux. Sw)会短暂导通一小段时间,使变压器的电感和线路中的寄生电容产生谐振运行,从而降低主开关的电压。通过Dialog的自适应ZVS专利控制技术,在线路输入交流电压、输出直流电压和负载电流的全范围运行条件下为主开关创建一个优化的ZVS导通条件。在主开关关断时ZVS辅助绕组还部分回收了变压器漏感上的能量,并降低了关断损耗。与有源钳位反激式(ACF)拓扑相比,这种ZVS拓扑可以降低成本,因为它不需要高侧驱动器和高压辅助开关器件(通常600V或更高),而测试结果表明它可以达到与ACF拓扑几乎同等的效率。
该解决方案将iW9801用作初级侧控制器,iW709用作次级侧控制器。iW9801使用先进的数字控制技术来实现自适应ZVS和其他高性能功能,适用于45W及以上功率的快充应用。电源适配器的体积取决于满载效率和开关频率。为了满足各种能效标准,实现在全负载范围的高效率而不带来听觉噪声等问题,iW9801采用了一种Dialog的自适应多模式专利控制策略,在满载和重载时采用高频的PWM模式,从重载到轻载开关频率则相应降低,其调制方式依次为PWM、PFM、DPWM(Deep PWM)和Burst模式。iW9801内置了主开关和辅助开关的驱动器。其自适应ZVS 根据适配器实时运行信息,采用准确的数字算法,逐个开关周期动态地调整ZVS控制时序。因此,无论输入输出电压及负载如何变化或者更换何种主MOSFET,自适应ZVS都可以灵活应对,并保证ZVS的优化实现,从而大大降低开关损耗并可实现较低的EMI。在上述功能基础上iW9801还提供了一系列内置的强大?;すδ堋?/div>
iW709集成了三种次级侧的控制功能:USB PD 3.0协议支持、MOSFET同步整流器(SR)的驱动控制、反激式拓扑次级侧调节(SSR)。iW709已通过USB-IF 对PD3.0 (含 PPS)的权威认证测试,实现了以精细的步长(20mV /步、50mA /步)支持3.3V至21V宽范围输出。iW709协议功能同时支持高通Quick Charge QC4+,针对快充电源的要求和特性进行了优化,并集成了USB VBUS开关驱动控制,为外部设备提供?;?。iW709的SR控制单元针对高频应用优化了SR MOSFET开/关时序,并使用专利技术针对ZVS或ACF进行实时优化控制。它具有自适应的驱动电压,可以保证快速的关断,从而对CCM控制提供更好的支持。它的智能化精准电压检测可以防止同步整流管误导通。自适应时序控制使芯片应用于更宽的频率范围,接受更大的系统容差。在电压电流闭环控制方面,iW9801/iW709芯片组能以非常精细的步长实现准确的多级电压电流CVCC调节,并在典型的45W设计中满足低于20mW的空载待机损耗要求。借助芯片内置的SSR数字补偿,该芯片组消除了对外部环路补偿元件的需求,同时在所有工作条件下保持稳定性。
与常规的USB PD控制器相比,iW709特别针对AC/DC功率变换进行了优化, 包括:
● 专门为便携式电源适配器应用进行了简化设计,去掉了电源不适用或不需要的功能(例如:视频和音频模式)。
● 使用基于状态机的数字逻辑,并进行了优化处理,降低了自身成本。
● 需要较少的外部元件和系统BOM成本。
● 无需编写软件或firmware,简化了系统设计流程,加快了产品设计周期。
图4显示了一个采用iW9801/iW709解决方案的65W ZVS USB PD便携式电源适配器设计样品照片。它完全支持PD3.0协议以及PPS,包含多种输出:5V3A、9V3A、15V3A、20V3A、20V3.25A、15V_prog(3.3V-16V/3A)和20V_prog(3.3V-21V/3A)。对于15V输出,在115V AC下测得的满载效率为93.23%,在230V AC下测得为94.02%;对于20V输出,在115V AC下测得的满载效率为93.08%,在230V AC下测得为93.93%。该65W设计使用Silicon MOSFET 作为功率开关器件,全部元器件装在单块PCB上,并已经过全面测试,满足所有电气、散热和安全要求。

图4:采用了 iW9801和iW709的65W ZVS USB PD便携式电源适配器设计样品照片
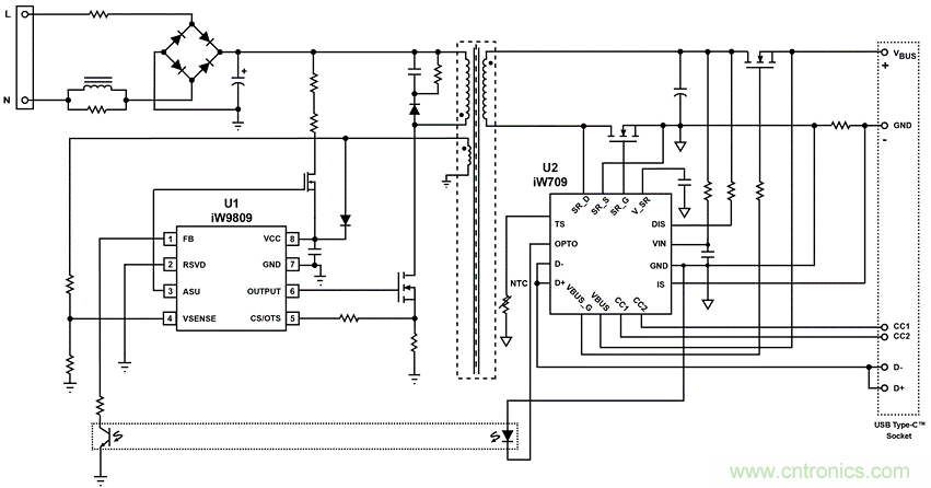
除了支持高功率(45W及以上)及高功率密度的基于iW9801的ZVS解决方案之外,Dialog还推出了以iW9809为初级侧控制器的准谐振(QR)解决方案,目标应用是低成本低功率(40W及以下)的场合(图5)。iW9809控制反激式电路中的单个功率开关,不使用ZVS辅助开关。它的准谐振方式采用Dialog的恒定开关频率QR专利技术,与自适应多模式开关调制策略(PWM、PFM、 DPWM和Burst)无缝对接共同运行,可为目标应用实现最佳的尺寸、高效率、低EMI共模噪声和低听觉噪声等良好性能。与iW9801相似,iW9809可以与iW709配合使用,实现优化的低成本USB PD解决方案,同时空载待机损耗低于20mW。

图5:采用iW9809和iW709的低成本USB PD 解决方案典型应用电路图
小结
当前,AD/DC快充领域正迅速地向高功率等级、高功率密度、小型化、全面支持多种通讯协议(包括USB PD)、高性能、低成本等方向发展。本文探讨了一些相关的发展趋势、关键技术和挑战,并介绍了Dialog最新的基于iW9801和iW709芯片组的ZVS高功率密度USB PD解决方案。沿着这个方向,在业界人士不懈努力不断创新中,下一代的快充技术必将更上一个台阶,以更优异的产品和方案满足广大消费者的需求。
推荐阅读:




