【导读】新能源汽车的火爆、造车新势力的大热带动了车载电子设备的大规模升级,却也直接促使车用电源管理与供电系统变得更为先进与复杂。在面对到汽车电能问题时,汽车设计工程师通?;嵯确置疟鹄嗟亟煌低撤直鹂悸?、设计(如先进的电子式引擎、发电机、行车计算机、安全控制系统与DVD多媒体影音系统等会先分别独立进行设计),最后再进行整合,这需要能够处理不同电压网关的电源供应系统;与此同时,这些车用电子设备对于电源的需求往往都是高效率、小体积且能在高电压下输出大电流以满足自身的性能需求。因此,开发出新的应用技术,可将车上的电源管控在最佳的范围之内,让汽车上的电子设备能在车辆行驶的第一时间就能发挥最佳状态已经成为汽车设计端的重要挑战。
ADI公司的DC-DC转换器在业界有非常广泛的应用,在车载电子系统的不同场景中均能以非常高的效率实现电压转换,从而在节能的同时最大限度地减少了散热设计方面的问题。本文以三个不同场景的ADI车载DC-DC转换器为例,阐述ADI如何利用丰富的模拟技术研发设计经验,满足汽车设计师们对于汽车电力、动力及能源消耗的平衡。
你要的样子我都有,一颗IC灵活实现个性化车前灯组设计
LED车前灯组可以是兼具创新性和艺术创意的。远光灯和近光灯可以与时髦漂亮和独具特色的昼间行驶灯(DRL)“包裹”在一起。因为昼间行驶灯仅在远光灯和近光灯关闭时才会需要,故可使用单个LED驱动器给远光和近光LED或昼间行驶灯供电。只有在LED驱动器具有灵活的输入至输出比、而且能对输入至输出电压进行升压和降压的情况下,这种做法才会奏效。升降压型设计可满足该要求。
下图中的多光束LT8391A升降压型LED驱动器能够驱动3V至34V的LED灯串电压。这使其能驱动一个近光灯串,并通过给近光灯串添加LED以创建一个远光灯。同一个驱动器在切换之后,可驱动一个电压较高、但电流较低的DRL。从仅限近光灯的LED切换至近光/远光灯组合式灯串,就不会在输出电压或LED电流上产生尖峰脉冲。LT8391A能够在升压、4开关升降压、和降压工作区之间平稳地转换。对于转换器来说,从LED数量少的灯串变更至LED数量多的灯串时不产生LED尖峰脉冲会是棘手的难题,然而这款多光束LED灯电路则能轻松地做到这一点。

用于近光灯、远光灯和DRL灯的LT8391A多光束LED车前灯组解决方案
可以看出,LT8391A 2MHz、60V 升降压型 LED 驱动器控制器可为汽车前照灯中的LED灯串供电,该器件的特点包括其低EMI四开关架构和扩展频谱频率调制功能,用于满足CISPR 25 Class 5 EMI 规格要求。此外,该器件独特的高开关频率允许其在高于AM频段的频率条件下工作,因而所需的EMI滤波非常之少。
启停衔接如“丝”般顺滑,升降压控制器带来沉浸式车载娱乐系统
自动启停功能由中央控制单元协调,该控制单元监测来自所有相关传感器(包括启动电机和交流发电机)的数据。在高效的蓄电池技术和相应的发动机管理程序的支持下,启停系统在较低的温度下也能正常工作,只需短暂的预热过程便可激活。此外,大多数系统可识别临时停车和行程结束之间的差异。如果驾驶员的安全带解开,或者车门或行李箱打开,系统不会重新启动引擎。但是,当使用启停系统使引擎重新启动时,12 V电池电压有可能已经降至5 V以下,如果车载信息娱乐系统开启或其他电子设备需要高于5 V的电压时,可能会导致这些系统复位。甚至有些导航系统要求更高的输入电压工作。因此,当输入电压在引擎重新启动期间降至5 V以下,若DC-DC转换器仅具有输入电压降压功能,则需要重新设置导航或音乐播放器系统。要想使电子控制单元ECU稳定工作,就需要升降压转换器。
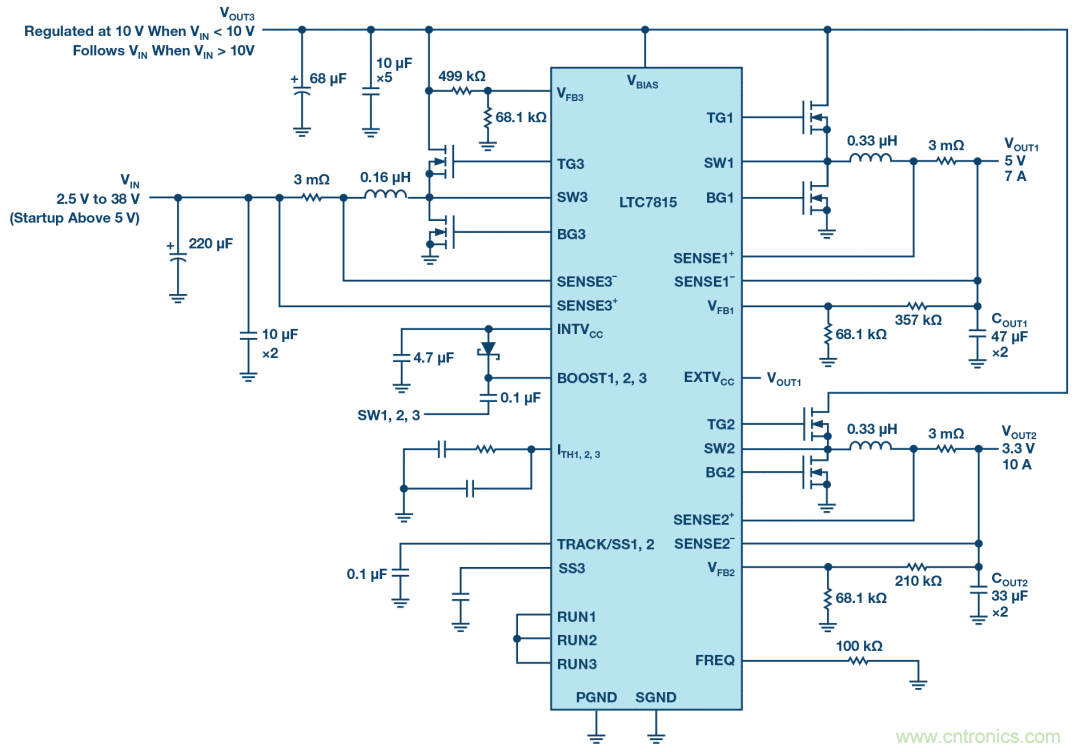
ADI三路输出同步DC/DC控制器LTC7815在单个封装中集成了升压控制器和两个降压控制器,高效率同步升压转换器给两个下游同步转换器馈电,这在汽车启停系统中是非常有用的特性。

LTC7815启停应用原理图,工作频率为2.1 MHz
LTC7815在启动期间可以以4.5V至38V的输入电压工作,并在启动之后保持工作直到输入电压低至2.5V。同步升压转换器可产生高达60 V的输出电压,在输入电压够高时,它可让同步开关完全导通,以直通输入电压,实现效率最大化。两个降压转换器可产生0.8V至24V的输出电压,且整个系统可实现高达95%的效率。低至45 ns的最短导通时间可在2 MHz开关操作中实现高降压比转换,从而避开对噪声敏感的关键频段(如AM无线电),并可使用较小的外部组件。
谁说鱼和熊掌不可兼得?双向DC-DC转换器轻松匹配未来汽车架构
新提出的汽车标准(称为LV 148)将二级48 V总线与现有汽车12 V系统合而为一。此新标准要求12 V总线继续为点火、照明、信息娱乐和音频系统供电。而48 V总线将为主动底盘系统、空调压缩机、可调悬架、电动增压器/涡轮增压器供电,甚至还将支持制动能量回收。在车辆中增加一个48V供电网络并非没有重大影响。电子控制单元(ECU)将受影响,且需要将其工作范围调至更高电压。
LT8228是ADI公司最近推出的一款双向DC-DC控制器,通过使用相同的外部功率组件进行降压和升压,其可提高48V/12V双电池DC-DC汽车系统的性能、控制功能并简化设计。它可根据需要在48 V总线至12 V总线降压模式或12 V至48 V升压模式下工作。启动汽车或需要额外电源时,LT8228允许两个电池同时向同一负载供电。功率转换设计人员利用这个功能多样的双向转换器,可以轻松地配置未来全自动驾驶汽车所需的12V和48 V电池系统。
LT8228采用与降压转换相同的外部功率组件进行升压转换,是一款具有独立补偿网络的100 V双向恒流或恒压同步降压或升压控制器。电源的流动方向由LT8228自动决定,或由外部控制。输入和输出保护MOSFET用于防止出现负电压,控制浪涌电流,并在开关MOSFET短路等故障条件下在端子之间提供隔离。在降压模式下,V1端子的MOSFET?;た煞乐钩鱿址聪虻缌?。在升压模式下,相同的MOSFET通过一个可调整的计时器断路器控制输出浪涌电流并进行自我保护。

简化的双向电池备用系统配置中的LT8228
此外,LT8228还具有双向输入和输出限流和独立电流监控功能。无主、容错均流允许增加或删除任何并联的LT8228,同时确保均流精度。当禁用单个LT8228或在故障条件下,它会停止向平均总线输出电流,从而使均流方案具有容错能力。
免责声明:本文为转载文章,转载此文目的在于传递更多信息,版权归原作者所有。本文所用视频、图片、文字如涉及作品版权问题,请联系小编进行处理。
推荐阅读:



