【导读】电信,基站和服务器运营商通过开发和发布三种类型的稳压器来增强其过程而获得了OptiMOS IPOL的支持。这些新器件分别命名为IR3887M,IR3888M和IR3889M,它们基于负载恒定电压点稳压器OptiMOS TM IPOL设计,基于COT(恒定导通时间)控制架构。
摘要
电信,基站和服务器运营商通过开发和发布三种类型的稳压器来增强其过程而获得了OptiMOS IPOL的支持。这些新器件分别命名为IR3887M,IR3888M和IR3889M,它们基于负载恒定电压点稳压器OptiMOS TM IPOL设计,基于COT(恒定导通时间)控制架构。
开发这三种设备是为了支持服务器,基站和电信等在85 o C环境温度下运行的应用,这些应用需要高效率和高密度。OptiMOS IPOL新系列的稳压器由稳定性更高的COT引擎组成,能够提供非??焖俚乃蔡煊Χ扌枞魏瓮獠坎钩?。同步降压稳压器支持4.3V至17V的宽输入电压范围(如果使用外部偏置电源,则Vmin = 2V,如果使用外部偏置电源,则Vmin = 2V),而输出电压则通过精确的基准电压(0.6V± 0.5%)。
IR3887M,IR3888M和IR3889M新型稳压器在轻负载时提供了高效率,具有热补偿内部过流保护功能,具有四个可选限制,以提供更便宜,更小的电感器,欠压,过压和过热?;?。开关频率可在600 kHz至2 MHz的范围内选择,从而可实现较小的PCB尺寸和更少的物料清单(BOM),从而简化了设计和PCB布局。
该系列的所有器件均确保了非常高的效率值,低功耗和热处理高达30A连续电流的能力。
特别是IR3887M,是市场上最小的30A器件。融合英飞凌最新一代的FET和增强的封装技术,可在4mm x 5mm的小尺寸封装中提供3A的热支持。
IR3888M和IR3889M采用PQFN封装,尺寸仅为5mm x 6mm的小尺寸。IR3888M可处理高达25A的连续电流,并符合RoHS2的要求。
COT控制方式
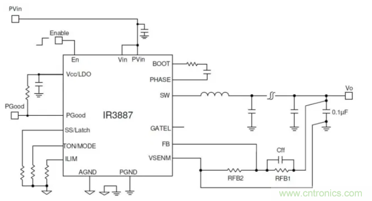
恒定导通(COT)控制模式是一种越来越流行的基于波纹的架构,由于其非常简单的控制环路设计和快速的负载瞬态响应(由于带宽很高),它支持这三种设备。该解决方案还实现了相对恒定的开关频率,良好的输出调节以及在轻负载下的极高效率,几乎不需要额外的设计工作。IR388x器件具有专有的快速恒定导通时间(COT)控制功能,该功能将输出电压V O与结合内部斜坡信号的地面电压进行比较。当V O降至该阈值以下时,将启动PWM信号以在固定的导通时间内开启高端FET。底电压由内部补偿误差放大器产生,该放大器对V进行比较。带参考电压的O。相对于传统的COT控制,快速的COT控制可显着改善输出电压调节率。图1显示了IR3887M器件的典型应用图。

图1:IR3887M基本应用电路
新增功能
OptiMOS TM IPOL器件具有两种不同的模式:强制连续导通模式(FCCM)和二极管仿真模式(DEM)。使用FCCM,电压调节器始终以伪恒定开关频率充当同步降压转换器,从而实现较小的输出电压纹波。降压开关稳压器是当今客户POL应用的广泛使用的解决方案。在DEM模式下,当电感器电流接近零时,同步FET会关闭,从而降低了开关频率并提高了轻负载时的效率。在重负载下,FCCM和DEM都以相同的方式运行。通过连接一个外部电阻器,可以从600 kHz至2 MHz的一组离散值中选择开关频率f sw?;谒〉膄 sw,电压调节器根据以下公式为给定的PV in和V O生成控制FET的相应导通时间:
T on =(V O / PV in)*(1 / f sw)
其中f sw是所需的开关频率,PV in是功率级的输入电源,V O是输出电压。在操作过程中,设备会监视PV in和V O,并可以自动调整导通时间以维持预选的f sw。随着负载的增加,开关频率可以增加以补偿功率损耗。图2显示了针对不同输出电压V O的值的典型效率曲线,涉及以下条件:PV in = 12V,f sw = 600 kHz,FCCM工作模式,T amb= 25°C,自然对流(无气流)。效率曲线包括IR388x器件的损耗,电感器损耗,输入和输出电容器的损耗以及PCB走线损耗。

图2:典型效率曲线– PV in = V in = 12V,F sw = 600 kHz
OptiMOS TM IPOL器件(图3)具有内部数字软启动功能,可控制输出电压的上升并限制启动时的电流浪涌。内部软启动信号在定义的持续时间内从0 V线性上升至0.6 V,并且不会随输出电压而变化。稳压器具有四个软启动时间选项,可通过一个外部电阻器进行选择??梢允褂猛獠糠盅蛊鞫允涑龅缪菇斜喑?。将FB电压与内部基准电压0.6 V进行比较。当输出处于所需值时,分压比设置为在FB引脚(图1)提供0.6V。反馈电阻分压器根据以下公式计算:
V O = V ref *(1 + R FB1 / R FB2)
其中R FB1和R FB2是顶部和底部反馈电阻器(见图1)。

图3:OptiMOS IPOL系列设备
OptiMOS™IR3887M,IR3889M,IR3888M集成负载点DC-DC稳压器是易于使用,完全集成且高效的设备,可提高效率和功率密度,并简化服务器,企业存储,网通中POL应用的设计路由器和交换机,数据通信和电信基站。
(转载来源:电子发烧友)
免责声明:本文为转载文章,转载此文目的在于传递更多信息,版权归原作者所有。本文所用视频、图片、文字如涉及作品版权问题,请电话或者邮箱联系小编进行侵删。



