【导读】本设计实例显示了如何在一个继电器线圈驱动电路中用一个63¢(Q=1)微处理器复位电压检测器IC来显著减小线圈的保持电流。
如果问一个小型欧姆龙G5V-2双刀双掷继电器的线圈电流大约是多少,大多数人会估计在25mA左右,而实测电流却为100mA。然而一旦继电器动作后,大部分继电器需要的保持电流仅为吸合电流的5%。即使是下面例子中给出的微型欧姆龙G5V-1单刀双掷继电器,在5V工作时的线圈电流也有30mA。
市场上有大量用于减小保持电流的成熟电路。许多设计是基于离散的元器件,利用大容量的电解电容进行时序控制。出人意料的是,本文介绍的方法在其他地方没有被提及过。
使用两根I/O端口线

图1:一个非常简单的方法:用第二个I/O端口线来开关较小的驱动电流
如果可以的话,用两个输出来控制一个继电器将会是最合理的方法:用其中一个I/O端口使继电器吸合,用另一个I/O端口使继电器保持吸合。首先将两个端口都置为高电平,但在约20ms后,将吸合(PULL-IN)信号返回低电平,而将保持(HOLD)信号处于高电平,直到需要释放继电器时为止。
在HOLD晶体管的集电极和继电器线圈之间是一个限流/降压元件,如电阻、稳压二极管或者是二极管串。这些元器件的耗散功率都很?。ㄔ?0mW至25mW之间)。
使用复位电压检测器
一般情况下只有一根控制线可用。这里是一个理想的吸合脉冲(单稳态)解决方案。

图2:用一个高电平有效的复位芯片来产生吸合电流脉冲,MCP101和ZVN3306F可以很好地与各种继电器一起使用;类似的器件也可以很好地工作(如MAX810)
小型SOT-23微处理器(μP)复位控制器比较理想。低电平有效输出元件在漏极开路时可以直接使用,能够吸入足够的电流,并能承受继电器电压。其他情况下,建议用高电平有效输出芯片来驱动晶体管。
几点注意事项
驱动MOSFET和双极型晶体管的所有电流来自控制线。因此,要尽量保持NPN基极电流足够小,以防止高电平时的电压跌落。如果控制电压达不到电压检测器的阈值电平,复位脉冲不会产生。用一个工作电压可以比阈值电平高很多的复位IC可以很容易满足设计需求。
大多数继电器的数据手册显示吸合时间不超过10ms。很多微处理器复位芯片可产生一个100ms或者更长的脉冲,如果没有最小功耗的限制要求,这样做没有任何问题。
LED状态指示
在用平台概念开发原型时,在一些特殊节点加上LED是很有效的——可以帮助软件开发人员快速发现代码是否激活了电路。这能减少用示波器探测这些点的需求。

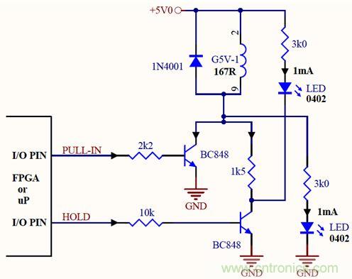
图3:如果包含LED状态指示,那就将它们放在限流/降压器件的两侧
LED制造商经常不详细说明他们的LED是否能在1mA或更低电流下正常工作,然而许多LED是可以的。较小尺寸的(如0402封装)LED通常是理想的选择。下面推荐一些1mA系列的LED——但是没有验证过。

表1,小电流LED
这个元件能买到吗?

图4:能实现这种设计的商用IC将很受市场的欢迎
用一个稍加扩展的复位IC就能实现单芯片继电器驱动解决方案,而且我认为它将成为非常成功的商用器件。毕竟,我们还要在很长一段时间内驱动继电器工作。
免责声明:本文为转载文章,转载此文目的在于传递更多信息,版权归原作者所有。本文所用视频、图片、文字如涉及作品版权问题,请联系小编进行处理。
推荐阅读:





