桃花源qm花论坛(品茶),凤楼阁论坛官网入口网址,一品楼品凤楼论坛最新动态,风楼阁全国信息2024登录入口

你的位置:首页 > 电源管理 > 正文

这款单片三相驱动器,让无刷直流电机设计更加紧凑

发布时间:2021-04-02 责任编辑:wenwei

【导读】近年来,随着消费者对日用电器“智能化”的呼声越来越高,利用小型电机实现基本自动机械功能需求也逐步激增。这些电机驱动器按照制动类别划分,被广泛用于家用电器、家居及工业自动化以及汽车电子设备等应用中。
 
从开窗到智能门锁操作,亦或是大灯调节,电机驱动器正无处不在,而且,随着技术的发展,三相无刷电机在不断代替老式的有刷电机,可靠性和效率得到大幅度提通常,简单的有刷电机由MOSFET组成的半桥或全桥来驱动,具体取决于是否需要单向或双向旋转(见图1),通过使用PWM输入控制电流来控制速度。有刷电机技术成熟,因成本低廉且相对易于控制而被广泛使用,但也由于有刷的换向器触点和碳刷很容易磨损,导致其使用寿命大打折扣。 
 
相比而言,三相无刷电机在位置控制方面具有更大的灵活性,可以精确控制三相中每相的电流,以便将电机设置在特定的位置(参见图2)。
 
同时,有刷电机中的机械换向被电子换向所取代,因为不存在碳刷磨损的情况,无刷电机的可靠性变得更高。 
 
这款单片三相驱动器,让无刷直流电机设计更加紧凑
图 1:带换向器的无刷电机
 
三相无刷电机可以通过简单的“六步”??榛幌蚪锌刂?,即以旋转的、相移的顺序将能量施加到三相中的两个?;蛘撸箍梢圆捎酶丛拥恼也ɑ虼懦《ㄏ蚩刂品绞?,按照允许精确控制电机位置的曲线将能量逐渐施加到每个相上。为了促进这种精确控制,三相无刷电机驱动必须集成三个半桥(六个MOSFET)和用于每相单独电流采样的反馈放大器,用来控制设备准确地监控每相的电流。 
 
这款单片三相驱动器,让无刷直流电机设计更加紧凑
图 2:三相无刷电机
 
MPS最新款三相无刷直流电机驱动级产品系列MP6540 和 MP6540A ,可以提供业界领先的功率密度,采用5mmx5mm小型QFN封装,该系列产品的工作电压范围为5.5V至35V,每相可提供高达3A的连续电流,峰值电流可达10A(PCB 面积适中,散热条件良好)。   该系列电机驱动器集成了三个功率级半桥,由6个50mΩN-沟道功率MOSFET组成,同时还集成了预驱动器,栅极驱动电源和电流采样放大器。 其内部充电泵可为高侧 MOSFET 栅极驱动供电,通过采用涓流充电电路来维持足够的栅极驱动电压,能在100%占空比下工作。该系列产品具有2种输入方式:MP6540每相具有独立的PWM和EN输入,MP6540A每相具有独立的高端和低端输入。
 
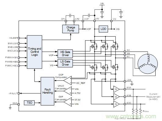
内部功率MOSFET栅极预驱动具有自动死区时间控制功能,可以防止在切相时出现直通 ,同时自动同步整流功能可以消除续流电流,以实现最大效率。其内部安全功能包括过温关断,欠压锁定和过流保护(见图3)。 
 
这款单片三相驱动器,让无刷直流电机设计更加紧凑
图 3:MP6540/MP6540A 无刷电机驱动器功能框图
 
MP6540 和 MP6540A 均采用单片设计,利用MPS专有的芯片倒装工艺,可以直接通过封装引线框架来散热。图中长条形的焊盘通过铜柱直接连接到内部高端和低端MOSFET,最大限度地降低了PCB铺铜的热阻。焊盘上接入PCB电源和接地层的小通孔,能够进一步改善电机驱动器的散热 (见图4和图5)。 
 
这款单片三相驱动器,让无刷直流电机设计更加紧凑
图 4:封装截面图,晶圆与引线框架通过铜柱直接相连
 
这款单片三相驱动器,让无刷直流电机设计更加紧凑
图 5:FC-QFN 封装正反面
 
图6 显示了一个2层PCB示例,该示例实物为厚度为1.6mm的5cmx5cm FR4电路板(1盎司铜)。 
 
这款单片三相驱动器,让无刷直流电机设计更加紧凑
图 6:PCB 顶层
 
MP6540驱动4A 直流无刷电机时获得的热像图(见图7)。 此示例使用2层板4cmx4cm PCB(采用标准1盎司铜和1.6mm厚FR-4 PCB材料)。 
 
这款单片三相驱动器,让无刷直流电机设计更加紧凑
图 7:热像图
 
MP6540 和 MP6540A 外形小巧,非常适用于紧凑型无刷电机应用,可支持多种控制方案,易于使用(产品已在-40至+ 125°C工业标准温度范围内测试完成)。
 
 
免责声明:本文为转载文章,转载此文目的在于传递更多信息,版权归原作者所有。本文所用视频、图片、文字如涉及作品版权问题,请联系小编进行处理。
 
推荐阅读:
 
MPM3515-AEC1汽车电源??榧蚪?/a>
如何为你的设计选一个正确的转换器?
多参数生命体征监测比以往任何时候都更容易
热阻和散热的基础知识:传热和散热路径
超前角控制功能实现更高效率250V/600V高耐压三相无刷直流电机驱动器IC
要采购电机驱动器么,点这里了解一下价格!
特别推荐
技术文章更多>>
技术白皮书下载更多>>
热门搜索

关闭

?

关闭