桃花源qm花论坛(品茶),凤楼阁论坛官网入口网址,一品楼品凤楼论坛最新动态,风楼阁全国信息2024登录入口

你的位置:首页 > 电源管理 > 正文

宽输入电压、高效率、5V&250mA输出反激变流器设计

发布时间:2021-02-16 来源:Jasper Li 责任编辑:wenwei

【导读】RS485和隔离CAN通讯在工业设备中被广泛应用,它们的收发器供电往往需要一个简单高效的隔离DC/DC变流器。反激变流器因其结构简单、价格便宜非常适合于这种应用场合。
 
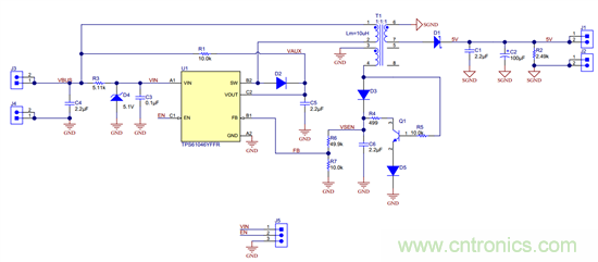
DC-DC升压变流器的工作原理与反激接近,所以可以利用DC-DC升压变流器IC来实现反激隔离变流器电路?;赥PS61046的反激变流器电路如图1所示,TPS61046是1.8V 到5.5V输入,28V输出升压变流器IC。图中利用稳压管D4限制VIN pin的电压不高于5.1V,可以将反激电路的输入电压提高至20V。利用第三绕组和FB pin将输出电压稳定在5V。在5V输入条件下,最大输出电流是200mA。在输入电压大于10V条件下,最大输出电流是250mA。
 
宽输入电压、高效率、5V&250mA输出反激变流器设计
图1: 基于TPS61046的反激变流器
 
 原边控制的反激变流器因为非理想变压器漏感的存在,往往输出电压的负载调整率不佳。在输出电流小的时候,输出电压偏高;输出电流大时,输出电压反而偏低。所以控制负载调整率在要求范围之内是设计这种反激变流器的难点之一。提高负载调整率的一个简单方法是加入假负载,如图1中的R1和R2。但是过小的假负载不足以改善负载调整率,过大的假负载降低效率。图1中R4,R5,Q1和D5构成了自调节假负载,假负载大小随着输出电流自动调节,从而在保证效率的同时改善负载调整率。反激变流器的电气性能如图2和图3所示:输出电流从0mA至满负载范围内输出电压变化不超过 ±6%,5V输入满载效率约为77%。
 
宽输入电压、高效率、5V&250mA输出反激变流器设计
图2: 不同输入电压下的负载调整率
 
宽输入电压、高效率、5V&250mA输出反激变流器设计
图 3: 不同输入电压下的效率
 
 
免责声明:本文为转载文章,转载此文目的在于传递更多信息,版权归原作者所有。本文所用视频、图片、文字如涉及作品版权问题,请联系小编进行处理。
 
推荐阅读:
 
数据集中器GPRS模块不间断供电电源设计
升压变流器的几点调试经验
eFuse如何帮助提供强大的工业电源路径?;?/a>
蓝牙无线音箱电源方案:有效延长电池续航时间
简化100V宽输入电压电源转换
要采购变压器么,点这里了解一下价格!
特别推荐
技术文章更多>>
技术白皮书下载更多>>
热门搜索

关闭

?

关闭