【导读】当需要执行降压电源转换时,开关稳压器是一种高效设备。得益于新的应用,针对这些产品,宽输入电压(VIN)空间(TI认为其> 30V)的使用范围越来越广。
图1所示为具有宽VIN的主要应用,以及它们的标称总线工作电压范围和DC / DC转换器将看到的瞬态范围。在这些应用中,用于汽车和高槽电池应用(如电动自行车、GPS跟踪器和无人机)的48V电池的问世使得对高达48V宽VIN的需求不断增长。 > 48V空间要求DC/DC转换器承受由负载突降、雷击和电动机的反电势等原因导致的高达100V的瞬态,同时仍调节12V和5V输出

图1:应用的工作电压范围
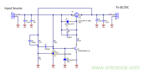
设计人员传统上通过在前端设置钳位电路来处理这些瞬变,使得转换器观察不到尖峰。图2所示为汽车系统示例,其中前端电路向设计添加了十多个组件。所有这些组件相加即为额外成本和空间。此外,随着电压升高,诸如二极管和电容器的关键部件的额定值也增加,这会导致成本呈指数增加。
TI的宽VIN型直流/直流Fly-Buck™转换器系列,可在高达100VDC的电压下运行,避免了这些问题的发生。

图2:汽车系统的钳位电路
图3所示为TI的宽VIN恒定导通时间(COT)降压转换器产品组合。这些转换器不仅消除了钳位电路,而且COT架构进一步简化了设计,因为它不需要补偿,可以保持高的降压比,从而消除中间轨。非同步LM5007和LM5009在电子电表和电动工具中很流行,而低电流同步器件如LM5017、LM5018和LM5019在伺服驱动器空间中很受欢迎。
您可以配置TI的LM5017、LM5018和LM5019同步转换器用于隔离偏置电源,使得这些部件成为放大器偏置、绝缘栅双极晶体管(IGBT)偏置和通信偏置(如RS-485)的最佳选择。优点是Fly-Buck™拓扑无需任何诸如光耦合器和变压器辅助绕组的次级反馈电路。
为了满足100V转换器(带电机驱动器和GPS跟踪器)的更高电流需求,LM5161具有100V输入电压范围和1A电流范围。它也是TI首款具有AECQ-100认证的100V稳压器,使其可用于48V汽车应用。

传统上讲,100V设备被开发用于电信应用中,但是现在也正用于汽车和多单元电池应用。虽然48V汽车和高槽电池空间仍在出现,但如同每个技术趋势一样,功率密度必然随着应用的成熟而增加。因此,由于尺寸限制,在前端上并入钳位电路将更具挑战性,而具有如LM5161较高电流能力的高电压转换器将发现更多使用情形。阅读白皮书:“评估宽VIN、低EMI同步降压电路用于成本驱动型、苛刻的应用”了解有关此主题的更多信息。
免责声明:本文为转载文章,转载此文目的在于传递更多信息,版权归原作者所有。本文所用视频、图片、文字如涉及作品版权问题,请联系小编进行处理。
推荐阅读:




