桃花源qm花论坛(品茶),凤楼阁论坛官网入口网址,一品楼品凤楼论坛最新动态,风楼阁全国信息2024登录入口

你的位置:首页 > 电源管理 > 正文

TI最强同步升压变换器TPS61288,无线音箱升压变换器的理想方案

发布时间:2020-12-10 责任编辑:wenwei

【导读】近年来,无线音箱在消费类音频市场备受关注,其功能和应用多样化的需求促使该行业快速增长,逐渐成为人们日常生活的习惯用品。无线音箱从是否便携的角度可分类为非便携式和便携式两大类,其主要区别在于是否为电池供电。
 
一般地,非便携式无线音箱直接由电源设配器供电,功率等级可达数十瓦至数百瓦不等,而便携式无线音箱由电池供电,输出功率通常只有数瓦至数十瓦,且常带有一个4Ω或8Ω的喇叭。为了同时满足便携性并为喇叭提供足够的输出功率,便携式无线音箱通常配备2节可充电锂离子电池,当输出功率要求高于10W时,由于电池电压不足以为后级的音频功放提供足够的功率,一般需要升压电路将电池电压升至12V~18V以满足功率需求。图1展示了典型的便携式无线音箱供电系统示意图。
 
TI最强同步升压变换器TPS61288,无线音箱升压变换器的理想方案
图1. 便携式无线音箱供电系统示意图
 
德州仪器最新推出了升压变换器TPS61288,以优异的功率密度和整体方案尺寸领先于市场同类产品,价格也相当有竞争力,是无线音箱升压变换器的理想方案,具有以下优势:
 
●    宽输入电压范围:2~18V,适用于不同种类或多串电池输入。
●    支持最大18V输出电压,可满足较大功率应用场景的音箱设计。
●    支持15A开关电流,输出平均功率可达40W。
●    效率极高,且功耗极低:
 
    ○ 集成了内阻仅为6.5-mΩ / 8.5-mΩ的两个功率管,在40W输出功率下效率高达96.6%。
 
    ○ 静态电流仅为120uA,关断电流仅为2uA,较市面上其他升压方案,可显著延长无线音箱的续航时间。
 
●    整体方案尺寸小,设计简单,成本低:
 
    ○ 芯片采用小尺寸的QFN封装,仅为3mm×2.5mm,功率密度极高,如图2所示。
 
    ○ 外围电路简单,元器件少,成本低。
 
●    支持Enable及软起动功能,且可编程欠压?;?UVLO),并具有完善的过压、过流及热保护,为整个系统提供多重?;?。
●    采用TI专利的SOO(平滑开通/关断时间控制)技术,支持轻载时PWM模式到PFM模式的无缝过渡,实现全负载下无电压漂移,满足严苛的输出电压精度要求,并能通过延长关断时间toff来大幅提升轻载效率,如图3所示。
 
TI最强同步升压变换器TPS61288,无线音箱升压变换器的理想方案
图2. TPS61288封装示意图
 
TI最强同步升压变换器TPS61288,无线音箱升压变换器的理想方案
图3. TPS61288 SOO 模式示意图
 
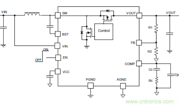
图4是TPS61288典型应用电路图。
 
TI最强同步升压变换器TPS61288,无线音箱升压变换器的理想方案
图4. TPS61288典型应用电路图
 
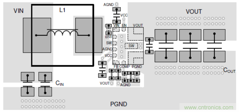
如图5所示,TPS61288优化了管脚的位置,电压输入到输出的器件布局更加简洁清晰。以下是TPS61288 PCB Layout 介绍:
 
●    输入电容应尽可能靠近VIN引脚和PGND引脚,并使用最短的走线连接。
●    为去除高频率噪声和改善EMI,可添加1nF小尺寸(例如0402或0201)的去耦电容,且必须用最短的线摆放在IC管脚附近。
●    注意走线要满足最大电流,SW走线不要用多层连接,防止寄生电容造成开关瞬间的尖峰电压过高。
●    将信号地与功率地分开布线,采用单点接地,或使用0欧电阻将信号地连接到功率地。
●    PCB的 Bottom层建议铺铜并设置为Ground,Top 层的PGND 和AGND则通过通孔与之连接。
 
TI最强同步升压变换器TPS61288,无线音箱升压变换器的理想方案
图5. TPS61288 PCB Layout 示例
 
 
推荐阅读:
 
安森美半导体任命Hassane El-Khoury继任首席执行官(CEO)
如何设计一款适用于各类电池尺寸、电压和外形的电池测试仪
解锁GaN功率级设计关于散热的秘密!
ADI公司总裁兼首席执行官Vincent Roche:重思、重构与重升
更高能效、稳定可靠的工业驱动??楹涂浼从玫牡缁⑻准?/a>
要采购开关么,点这里了解一下价格!
特别推荐
技术文章更多>>
技术白皮书下载更多>>
热门搜索

关闭

?

关闭