桃花源qm花论坛(品茶),凤楼阁论坛官网入口网址,一品楼品凤楼论坛最新动态,风楼阁全国信息2024登录入口

你的位置:首页 > 电源管理 > 正文

让我们做一个超低噪声、48 V、幻像麦克风电源怎么样?

发布时间:2020-06-01 责任编辑:wenwei

【导读】专业级电容麦克风需要使用48 V电源为内部电容传感器充电,以及为内部缓冲器供电,以提供高阻抗传感器输出。该电源的电流很低,一般只有几mA,但因为麦克风的输出电平非常低,并 且缓冲器本身的电源波纹抑制性能不佳,因此要求电源必须具有极低的噪声。此外,幻像电源不得将EMI注入相邻的低电平电路,这是紧凑型产品始终需要解决的一大挑战。
 
Q:是否可以利用5 V、12 V或24 V输入生成紧凑的超低噪声幻像电源 (48 V)?
 
A:可以,需要使用一个简单的升压转换器、一个滤波器电路来降低EMI,通过一个小技巧则可实现小尺寸。
 
专业级电容麦克风需要使用48 V电源为内部电容传感器充电,以及为内部缓冲器供电,以提供高阻抗传感器输出。该电源的电流很低,一般只有几mA,但因为麦克风的输出电平非常低,并 且缓冲器本身的电源波纹抑制性能不佳,因此要求电源必须具有极低的噪声。此外,幻像电源不得将EMI注入相邻的低电平电路,这是紧凑型产品始终需要解决的一大挑战。
 
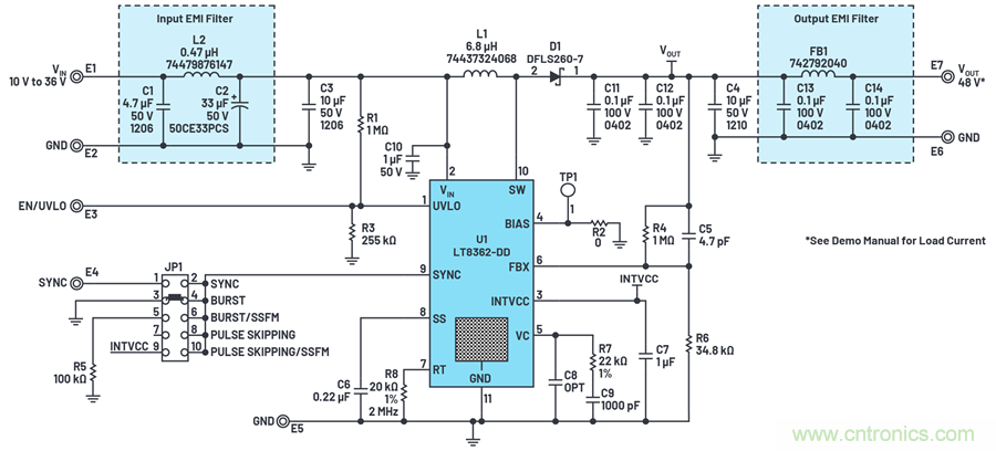
我们可以使用LT8362升压转换器构建一个高性能电源,该转换器采用60 V、2 A开关,工作频率最高可达2 MHz,且采用3 mm × 3 mm小型封装。下面的电路基于标准的LT8362演示板 DC2628A, 其原理图如图1所示。
 
让我们做一个超低噪声、48 V、幻像麦克风电源怎么样?
图1. 用于构建幻像电源的演示电路DC2628的原理图。
 
该演示板上的输入EMI滤波器能够借助与输入串联的开关电感器,有效过滤高频率噪声。在输出端,情况则没有这般理想。输出EMI滤波器能够有效抑制MHz区域的噪声,但对音频区域的噪声没什么效果。这些噪声主要由反馈环路中的30×增益引起,这会放大LT8362的基准电压源噪声。
 
消除这些噪声的方法之一是在输出端增加电容。只要增加足够电容就有效,但对于48 V输出,实际电容的最低工作电压为63 V,这意味着所需的电容既大又昂贵。
 
第二种方法是将LT8362 输出增大1 V或2 V,并在输出端增加一个LDO稳压器。这需要采用高压LDO稳压器,其成本一般高于低压稳压器。此外,虽然这些稳压器在低输出电压下具有低噪声,但是使用基准电压的器件 也会遇到与LT8362一样的基准电压源噪声倍增问题。
 
第三种方法是:因为麦克风输出的灵敏性并非高度依赖电源电压,所以无需对幻像电源实施完全调节。这意味着,我们可以将一些电阻与输出电容串联,以提升其有效性;但是,这只能在一定程度上减小高压电容的尺寸。
 
比较好的方法是让输出电容看起来比实际大。我们可以使用一种称之为电容倍增的传统方法来实现。在图2的灰色阴影部分可看到这个简单电路。
 
让我们做一个超低噪声、48 V、幻像麦克风电源怎么样?
图2. 与图1所示的电路相同,但输出端配有电容倍增器(灰色)来抑制开关稳压器产生的音频噪声。
 
其中,100 μF电容控制基极电流的波纹,所以其对集电极电流的影响会以NPN晶体管的beta值放大。影响非常显著。图3a显示LT8362电路在C4(滤波之前)处的输出,负载为1 kΩ (50 mA)。
 
让我们做一个超低噪声、48 V、幻像麦克风电源怎么样?
图3.滤波之前和之后。(a)在C4处(滤波之前)测量时,升压稳压器输出的噪声含量约为0.2%。(b) 滤波之后,输出的噪声含量明显减少,为0.002%。
 
噪声约为80 mV p-p,相当于约0.2%的噪声含量。对于非关键应用,这种噪声含量可能足够,但在滤波之后,输出噪声性能明显改善,约为1 mV p-p,如图3b所示。这相当于约0.002%或20 ppm噪声含量,足以满足最严苛的应用要求。图4显示工作台设置。
 
让我们做一个超低噪声、48 V、幻像麦克风电源怎么样?
图4. 使用演示电路DC2628的干净幻像电源的工作台设置。
 
晶体管SBCP56-16T1G用于在低电流下实现高VCBEO (80 V) 和高β。高β让电容倍增器具备高表观电容,并且随输出电流变化保持相对恒定的压降。输出电压从2 kΩ负载时的47.8 V降低至500 Ω负载时的47.5 V,足以满足麦克风应用的要求。在没有测试噪声和稳压效果的情况下,不要替换另一个晶体管。
 
测试时使用16 V输入,但性能与12 V至24VIN类似。有些应用可能要求从5 V开始升压,这可以通过将LT8362的开关频率从2 MHz降至1 MHz来实现,从而实现75 ns的最小关断时间。这也要求提高L1,达到约10 μH至15 μH,并且将大容量输出电容C4加倍,以保持等效性能。
 
LT8362
 
●  宽输入电压范围:2.8V 至 60V
●  超低静态电流和低纹波突发模式 (Burst Mode®) 操作:IQ = 9μA
●  2A、60V 电源开关
●  利用单个反馈引脚来进行正或负输出电压编程
●  可编程的频率 (300kHz 至 2MHz)
●  可同步至外部时钟
●  扩展频谱频率调制用于实现低 EMI
●  针对较高效率的 BIAS 引脚
●  可编程的欠压闭锁 (UVLO)
●  耐热性能增强型 10 引脚 3mm x 3mm DFN 封装和 16 引脚 MSOP 封装
 
 
推荐阅读:
 
消费类电子与射频敏感性应用中开关电源的EMI优化
5G基站应用的复杂性正在推动低EMI DC/DC??榈男枨笤龀?/a>
安森美半导体任命Bernie Colpitts为首席会计官
利用工业以太网连接技术加速向工业4.0过渡
高分辨率数字系统中的电阻器
要采购麦克风么,点这里了解一下价格!
特别推荐
技术文章更多>>
技术白皮书下载更多>>
热门搜索

关闭

?

关闭