【导读】在电子设备中,DC-DC电源是基本功能单元,有降压电路、升压电路、或升降压电路等。一般以降压电路、升压电路使用最多。因功率电感在电源设计中属于非常重要的器件,所以这里一起介绍。
有的是分立电源(即一个电路一个输出电压),有的则是集成电源,例如PMU,存在多个电源输出,满足不同的需求。分立与集成各有优点。
分立电源电路的优点:单体价格便宜,电路设计复杂,输出容易调整,可输出大负载能力,散热好。缺点:占PCB的面积较大,电源系统总成本可能会高于集成电源电路(具体问题具体分析),EMI较差。
集成电源电路的优点:输出电源种类多,电路设计简单,器件数量少,所占PCB面积小,节省空间,EMI较好。缺点:因集成度高,输出的功率较小,体积小不容易散热,严重情况会出现烧坏,单体价格较贵。
因功率电感在电源设计中属于非常重要的器件,所以这里一起介绍。
降压电路设计
一般在设计之初工程师提出具体的设计参数,例如:DC-DC工作频率、输入电压范围、输出电压范围、输出最大电流、输出纹波、效率、封装等。
大部分电子设备中存在的电压为5V、3.3V,CPU小系统可能还存在1.8V、1.2V、或其他电源,在移动通讯中,常用的电源为3.8V。因原理一样,这里只举例5V和3.3V电源设计。
例一:9V转5V电路设计
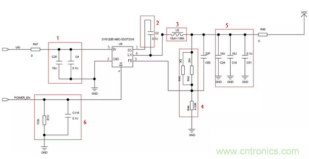
1) 下图为Silergy的SY8120型号。具体自查规格书。

简单介绍下规格参数:该芯片工作频率为500KHz,输入电压范围4.5V~18V,输出电流为2A,高效率,SOT23-6小封装。
下表红色部分为主要关注参数。
Iq 静态电流,当输出空载时芯片自耗电,主要考虑领域为待机功耗。
Vref为反馈参考电压,在芯片内部存在一个比较器,用于输出调节,是芯片的主要参数之一,通过反馈电阻网络调节输出电压。
IFB是决定了反馈电阻网络的取值范围,如果此电流设计过大,会造成待机功耗增大,如果设计过小,反馈失效,导致输出不正常。
上下MOSFET的RDS(on),越小约好,会影响到输出效率,静态功耗。
ILIM是上下MOS的极限电流值,很多厂家,这个参数只有典型值或最小值,没有最大值,其实是为了自己规避问题,在设计中,按照典型值或最小值进行设计,基本能满足设计要求,但如果在输出负载超过这个值后,电源IC就会烧毁,上MOS几率最大。因此如果规格中设置了最大值,说明这个IC存在过流?;ぃ谏杓浦惺歉龊芎玫难≡?。
VEN,是芯片开关功能,一般内部为一个施密特触发器,高于一个电压才能打开,小于一个电压才能关闭。在设计中,可能会出现无法关机的现象,因为系统中存在较多的电容,在关机过程中,电源下电时间等因素,导致这个问题的存在。所以重点关注下电时间点电压。
FSW,为芯片的主要开关频率,是电源设计中的非常重要的参数,影响了后面的输出电流设计,电感的选型和输出电容的选择。

2) 电源设计电路

设计电路中,设计基本参数为:VIN大概为9V,输出电压为5V,输出电流1Amax,纹波小于50mV。
图中分为6个部分,按照序号,分别为:输入电容,自举电容,电感,反馈电阻,输出电容,缓启动。
框1:一般输入电容为规格书建议值,一般为uF级,用于续流,防止在负载突然增大时,影响前面的电源,使前面的电源出现波动,如果存在高频滤波电容,需放置在IC附近。
框4:设计输出电压,要得到约5V的输出电压,因考虑电路中的线损,输出略高于5V。根据下面的公式,计算得到输出电压5.289V。
Vout=0.6*(R43/R44)
框3:根据规格书中给出的公式计算。电路输入电压范围为7~12V(典型值9V),输出电压约为5.289V,输出电流最大约为1A,当输入电压为7V时,通过计算得到电感约为6.5uH,当输入为12V时,计算得电感约为14.8uH,选择常用的10uH电感。输入电压为9V时,根据公式,输出的最大电流约为1.09A,基本能满足要求。电感的额定电流要约为输出电流的1.5倍,那么选用额定电流1.68A的电感,能够满足要求。

框2:有的电路外部自举电路,而有的则在内部。一般为0.1uf,使上MOS持续导通。
框5:输出电容根据规格书要求最小为22uF,选用低ESR的MLCC电容两个10uF,如果规格书没有提出,需要根据下面计算公式得出。
纹波电流的计算公式:

输出的电容为20.1uF,因MLCC的ESR很小,可忽略,根据下面的公式得到纹波电压约为10mV,满足要求。
框6:阻容器件并联,起到延时缓启动的作用,同时在关电时,对地电阻起到迅速放电的作用。
放置R43上并联C60,有助于增加负载瞬态响应速度和输出稳定性,一般为10pf~22pf
在实际的工作中,一切可以调整的因素都是相对稳定的,并且带有一定的实际工作误差。因此在考虑开关频率、L和C的取值时,要考虑干扰因素,选取受到很多因素影响的一个折中的结果。
来源:元器件知识大全


