【导读】对于具有高能量密度的高成本效益电力电子系统的开发工作而言,其关键就是能源效率。一个行之有效的经验法则是:只要能够以更高的开关频率进行操作,如果减少功率损耗,成本也会下降,因为冷却负载较少并且可以使用更紧凑的无源元件。有鉴于此,开发人员可以利用某些技术显着降低功率转换器的开关损耗,从而降低成本。

逆变器是每个光伏系统的重要组成部分,其工作是将直流电压转换成交流电压。功率晶体管的开关损耗对其效率影响很大。
必须使用正确的电路拓扑和正确的组件选择,才可以实现理想的效率。为了提高效率,逆变器正在增加使用宽带隙材料制成的晶体管,例如GaN或SiC。问题在于:这些技术比使用硅基组件昂贵得多。
因此,具有成本效益的系统需要进行电路设计创新,在使用硅基组件的同时实现最大程度的效率。
优化效率:半桥示例
半桥示例说明了如何通过显着降低开关损耗来优化逆变器的效率,它包括检查从阻断高边开关晶体管的续流二极管到低边开关晶体管(图1)的电流换向。
除了电阻损耗以外,开关损耗由两种损耗机制决定:首先是存储在续流二极管中的反向恢复电荷(Qrr),它导致激活的低边开关晶体管导通出现电流峰值;其次是对阻塞高边开关晶体管的输出电容(COSS)进行再充电时所流动的充电电流峰值。
同步反向阻断(SRB)串联第二开关晶体管Q2以阻断开关晶体管Q1的续流二极管中的反向电流。Q2的激活与Q1同步。反向电流通过并联的碳化硅(SiC)肖特基二极管,该二极管具有高击穿电压和极低的反向恢复电荷,这大大降低了Qrr对开关损耗的影响。Q2的续流二极管的极性确保晶体管不能产生高电压,因此,低介电强度(60 V)的型款就足够了。

图1:开关半桥时的电流换向和损耗机制
来源:东芝
使用高级SRB (A-SRB),通过采用较低的电压去Q1进行预充电,大幅降低Q1的输出电容的充电所造成的损失。输出电容COSS强烈依赖于漏源电压VDS。当VDS从0V增加到大约40V时,电容减少了例如大约100倍。
在导通期间,该电压依赖性导致损耗诱导的充电电流的主要部分流过Q1的低VDS。然而,Q1两端的低电压意味着半桥导通的低端晶体管有着高电压导通。由于充电电流峰值,导致晶体管的导通损耗很高。
如果Q1的COSS被预充电到40V,例如,在半桥的低侧开关晶体管导通之前,那么大部分充电电流不流过该晶体管导通,因此不会带来导通亏损。预充电由IC栅极驱动器中的电荷泵所产生的附加电压源执行。
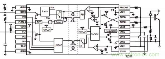
图2示出了用于减少半桥开关损耗的技术。实际的开关晶体管(Q1)是一个具有最大反向电压(例如650V)的高压超级结DTMOS IV。与Q1串联连接的Q2辅助晶体管是一个低压超级结UMOS VIII,其反向电压为60 V。其中所使用的续流二极管是具有极低反向恢复电荷的SiC肖特基二极管。
这个特殊的电路拓扑由一个专用的IC T1HZ1F驱动器来激活。该IC使用PWM输入信号来产生晶体管栅极和充电脉冲所需的全部控制信号,以对Q1的输出电容进行预充电。

图2:A-SRB电路拓扑的组件
来源:东芝

图3:减少半桥开关损耗的技术
来源:东芝
东芝开发的A-SRB技术显着降低了开关损耗,适用于光伏逆变器、DC / DC转换器、功率因数校正(PFC)和驱动控制等一系列应用,图3显示了减少半桥开关损耗的技术。为了演示A-SRB技术的有效性,分别使用和不使用A-SRB进行逆变桥(H4拓扑)的SPICE仿真。
图4显示了借助A-SRB实现双极性调制的各种输出功率和开关频率的效率提升,使用具有低RDS(on) (100 A, 600 V)的东芝DTMOS IV作为开关晶体管。对于高开关频率,效率增益最为明显,因为A-SRB降低了开关损耗,这个例子中的最大效率增益约为6%。

图4:使用A-SRB来提高效率
来源:东芝
该系统的主要部分是具有A-SRB功能的逆变桥,它可根据额定功率用于各种实施方案。对于最大输入功率大约为300 W的模块逆变器,东芝提供了T1JM4模块解决方案。该??榧闪艘桓鐾暾陌肭?,包括具有A-SRB功能的栅极驱动器、开关晶体管和SiC肖特基二极管。市场上提供与开关元件相结合的分立栅极驱动器套件,可用于具有高达大约5kW的更高输入功率的光伏逆变器。
结论
要优化电力电子系统的成本,便要有效解决相关的损耗?;诔墒旃杓际醯闹悄芄β仕鸷墓芾砉δ芸梢允迪志哂懈吖β拭芏群湍茉葱实母叱杀拘б嫦低?。
东芝的A-SRB技术确保了显着的效率提升。除了光伏逆变器之外,它也适用于电力电子行业中的各种其它应用,例如用于DC / DC转换器、无功功率补偿和电机驱动。
推荐阅读:
推荐阅读:


