【导读】高速驱动容性负载比较困难,一个原因是电压变化产生的电流充电速度仅受等效串联电阻(ESR)的限制,另一个原因是如果将电容器连接到反馈控制系统,电容器引入的极点会导致相位损失。本文介绍的方法采用极少的元件来实现小尺寸, 对功能的影响很小, 而且在需要时可以很容易把移除的功能添加回来。
高速驱动容性负载比较困难,根本原因在于电压变化产生的电流充电速度仅受等效串联电阻(ESR)的限制,而对于现代多层电容器,等效串联电阻往往非常小。另一个原因在于,如果将电容器连接到反馈控制系统,电容器引入的极点会导致相位损失。这个极点迫使我们把带宽限制在远低于期望的水平,以免影响稳定性。因此,如果希望在容性负载上产生清晰而又受控的上下沿,就需要带宽很宽、电流很大的“缓冲器”,而且它既不能振荡,也不能体积太大而占据工作台一半的空间。
下面介绍的方法采用极少的元件来实现小尺寸,对功能的影响很小,而且在需要时可以很容易地把移除的功能添加回来。这种被称为LineEdge2的电路可以在连接到大的直流和容性负载时产生高速的上下沿。该电路在Dialog半导体公司内广泛用于线路瞬态响应、PSRR和其它性能测量,帮助电源管理IC的特性测试。
现代电源管理IC包含线性和开关转换器,与数字内核集成在一起。数字内核可以是硬编码的大型状态机,或者是软件驱动的微型CPU。所有的转换器都要满足最大电压变化范围的指标,以保证在负载或线路瞬态变化时正常工作。测量此参数的典型方法需要一个功率放大器提供阶跃变化给转换器的输入端,同时在转换器输出端接一个电子负载来提供指定的负载,还需要一个示波器(以测量输入条件和输出偏差)。完整的设置如图1所示。

图1:线路瞬态响应测量设置。
许多工程师新手采用的一种简单方法,是使用一根同轴电缆将功率放大器连接到目标主板的输入电容上。功率放大器往往无法承受这样的电容负载,在大多数情况下,转换器的输入端会变成振荡器,有时甚至会损坏输入电容器或转换器本身。因此通常采用的解决方案是将同轴电缆改为短接线和串联电阻,将放大器与电容性负载隔离。这可以使其稳定,但是隔离电阻会影响振幅的准确性,而且与稳压器的输入电容一同使用会产生低通滤波器,从而降低带宽。
可能有人会问:为什么不能完全去除电容器,只使用功率放大器来驱动被测器件(DUT)?答案是这种方法会造成开关型DC-DC转换器不稳定。另外,如果数字内核也是由同一个电源供电,可能会导致频繁的数字内核复位,产生不稳定性。一种折衷的办法是将输入电容的值降到足够低,让我们既能够驱动它,又能保持稳压器的稳定性。然而,这种解决方案需要额外的实验,并导致测试系统的硬件配置与最初的设计不同,从应用或设计角度来看这是不可取的。
如果要设计一款能够驱动大电容负载的电路,该怎么开始?首先需要高带宽放大器加补偿方案来解决负载电容引起的相位损失问题。在利用飞线(fly wire)和原型PCB进行了几次实验后,LineEdge诞生了,经过一系列改进,又产生了LineEdge2。

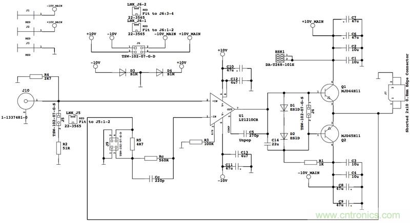
图2:LineEdge2原理图。
从原理图中可以看出,LineEdge2由电流反馈放大器(CFA)U1(LT1210)、基本的偏置网络和BJT输出级(Q1和Q2)组成。LT1210是一个有趣的放大器,它具有大电流输出(> 1A)和高带宽(35MHz),其默认设计就是驱动 “高”电容性负载(最高达10nF)。为了有效利用该放大器的大电流,其输出直接连接到NPN双极晶体管Q1的基极。由于LineEdge2始终以正输出电压运行,因此这种安排是合理的。输出级采用互补的高开关速度功率晶体管,其hFE约为50,可提供充分的电流放大。由于大部分电流实际上流经该元件,该NPN晶体管采取了额外的冷却措施。PNP通过两个二极管压降偏置,以约10mA的集电极电流实现晶体管传输,使输出工作在AB类。该偏置确实非常简单,因为在轻输出负载的情况下只需要该PNP稍微打开。
负载较高时,输出级进入A类,PNP几乎不会打开。为了改善需要快速上下沿时的PNP驱动,将一个自举电容器与偏置二极管并联,这可以在瞬态响应的下降沿短暂地提供能量到基极。如果该器件在低功耗场景中使用,则由一个短路链路反转为B类输出。输出采用AB类的主要原因是为了避免交叉失真,不然会产生额外的高频噪声。两个晶体管的集电极被重度去耦,以便在需要时提供本地电源。
请注意,原理图中没有发射极电阻。发射极电阻有助于减轻PNP的热失控风险,但同时也会增加放大器驱动器摆幅要求,并因额外的压降而增加电源电压要求。所以为了保证输出级不出现热失控,电路里设定了合适的偏置电阻值,并且保证二极管与PNP热耦合。与SD(关闭)引脚串联的100kΩ电阻用来降低功耗,CFA的总带宽也因此略有降低。电容性负载的补偿非常简单。CC与RC并联来设定CFA的带宽。R5是环路测试用的注入电阻器,它与J9一起方便稳定性测量。输入信号直接连接到正向的高阻抗输入端, 50Ω端接阻抗可选。
这里没有采用连接到CFA补偿引脚的C5,因为在这个应用里它对提升性能没有帮助。
稳定性
由LineEdge2驱动的典型电容性负载范围为10μF至100μF,根据电容的类型和容量的差异,可能需要微调相位裕度。图3显示了两种极端的电容性负载情况。电容性负载引起的增益损失是显而易见的,看起来电容的阻抗特性会影响预期的一阶增益下降。较高的电容值具有较低的谐振频率,迫使第一次交叉更早出现。而容值较低的电容具有较高的品质因数,在较高的频率上交叉之后会出现更陡的低谷。相位在谐振频率上开始恢复,并快速跳转到放大器中设计的高值。很明显,我们有两个交叉点和两个相位裕度。在这种情况下,需要考虑所有交叉点,稳定性受制于“最薄弱环节”或最小的相位裕度。在本例中,最薄弱的环节始终是由负载电容器决定的第一个交叉点。为了使系统稳定,我们有两个选择:要么以某种方式提高增益,以避免第一个交叉点,要么提前提升相位(以较低频率),确保在第一个交叉点时仍然有一些相位。为了增加增益,只需降低RC值,或者为了提升相位,只需增加CC。图3显示了固定值RC = 560Ω和两个CC值的两种情况。很明显,820pF的情况在两种电容性负载情况下都能提供更好的相位裕度。
图4显示了低容性负载下不同负载点的情况。当增益增加时,相位变化非常小。增益增加导致更高的交叉频率,并且由于相位在交叉之后迅速上升,相位裕度也相应上升。显然,随着负载的增加,相位也在提升,同时增益和带宽也增加了。结果是,随着负载的增加,获得了更快的速度和更高的稳定性。从曲线图可以看出,当负载相差400mA时,相位裕度变化达10°。

图3:具有10μF和100μF电容性负载的相位裕度图。

图4:不同负载点下的相位裕度图。
自动化
LineEdge2是一个简单的器件,它不包含任何额外的?;せ蛳蘖鞯缏?,可以独立使用,也可以作为具有许多独立电源输出的更大自动化系统的一部分使用。
由于线路瞬态响应是在满载时测量的,因此散热可能会是一个问题。为了解决这个问题,负载瞬态脉冲与输入脉冲同步施加,并确保输出电压具有适当的前置和后置稳定时间。这样一来,转换器的负载就不是恒定的,而是脉冲的,具有很小的占空比,减少了LineEdge和DUT的损耗。图5显示了脉冲排列,蓝色曲线是使用LineEdge2驱动的输入瞬态,黄色曲线是负载瞬态脉冲。输入瞬态脉冲处于负载瞬态脉冲的中间,具有足够的时间余量来稳定输出电压,即红色曲线。为了实现这种脉冲排列,标准工作台用的函数发生器可能不够,因为两个脉冲的相位同步必须被控制,脉冲宽度和斜率也必须被控制。通过减少脉冲排列的重复频率,可以降低总功率损耗,因此不再需要散热器,使解决方案保持小巧且易于集成。从图5可以看出,稳压器的线路瞬态响应非常?。ㄓ胂呗匪蔡龀逋降暮焐ㄐ危?,约为1mV,所以应特别?;げ饬啃藕琶馐芷渌肷吹母扇?。

图5:线路瞬态响应自动化。
硬件
所实现的LineEdge2是一个小型???,可以直接插入到目标评估板中。如图6所示,它使用高速大电流Samtec HSEC8连接器连接到目标系统,该连接器可以在输入电容附近进行匹配,以允许LineEdge2板从顶部插入。该板需要连接到尽可能靠近输入电容的位置,这非常重要,原因有几个:首先,对于大电流静态负载,连接电阻会产生压降,由于主放大器的反馈接在板端,输入端可能会看到一些压降;其次,连接中的阻抗会限制对电容器进行充电的速度和能力,导致较差的信号保真度。因此,我们在制作主板时通常把连接器放在需要的位置。

图6:使用改装的HSEC8连接器完成设置。
结论
应用工程师经常需要在短时间内执行复杂的测量并提供结果。拥有正确的工具,了解并知道如何使用它,会带来不可或缺的优势,大大降低任务的复杂性。
本文转载自电子技术设计。作者:Mladen Veselic,Dialog公司
推荐阅读:



