桃花源qm花论坛(品茶),凤楼阁论坛官网入口网址,一品楼品凤楼论坛最新动态,风楼阁全国信息2024登录入口

你的位置:首页 > 电源管理 > 正文

相移时延如何改善DC/DC转换器性能?

发布时间:2016-09-20 责任编辑:wenwei

【导读】在大多数需要通过单一输入源调节多路输出电压的步降电源转换应用中,开关稳压器会在向FPGA、DSP和微处理器提供负载点(POL)电源时,施加高输入均方根(RMS)电流和噪声。为解决此问题,设计工程师通?;岵捎酶呤淙肼瞬ǎǖ懈郊映杀荆?,以减轻传导型电磁干扰(EMI)和/或辐射型电磁干扰,同时对较高的系统I2R功率损耗加以控制。
 
在使用音频放大器的系统中,设计工程师必须克服的另一个技术挑战是“拍频”,亦即电源的开关DC/DC转换器之间的频差。如果拍频在100Hz到23kHz之间,则音频放大器很可能会检测到它们,并扰乱系统性能。
 
本文探讨了如何使用相移时延技术来对主/从(Master/Slave)配置的多个DC/DC降压稳压器进行同步。对多个转换器进行相移可防止ON时间重叠和减小RMS电流、纹波和输入电容要求,这可改善系统电磁干扰并提高功率效率。该方法还可消除对高输入滤波电路的需要,并解决与拍频有关的问题。
 
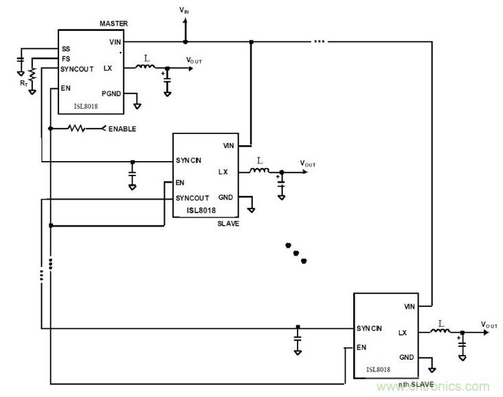
如图1所示,转换器1是“主”转换器,它为其余的“从”转换器提供设定频率。
 
相移时延如何改善DC/DC转换器性能?
图1:使用主/从配置的ISL8018 DC/DC转换器应用。
 
同步多个DC/DC转换器通道比较容易和简单,但相移编程却可能是个挑战。图2是同相和异相配置的DC/DC转换器的对比。两种设计均使用三相方法来提供24A输出电流。若想增大输出电流,可增加相数。在两种方案中,每个转换器均已优化为8A输出电流。左侧配置为同相工作,而右侧的设计使每个相位偏移约120°。左侧的3个转换器具有24A(3×8A)峰值输入纹波或12A RMS (50%占空比) 。右侧的3 个异相工作转换器的工作电流为8A或4.3A RMS(50%占空比)。
 
相移时延如何改善DC/DC转换器性能?
图2:同相和异相配置三相DC转换器对比。
 
如上文所述,使用相移技术可显著减小输入和输出电容要求。RMS输入电流由公式1规定:
 
相移时延如何改善DC/DC转换器性能?
 
其中,n为相数,L为输出电感,Fs为开关频率,k(n,D)=floor(n,D),floor函数的返回值为小于或等于输入值的最大整数。图3显示了ΔIIN_RMS(n,D) 与占空比的关系曲线。
 
相移时延如何改善DC/DC转换器性能?
图3:ΔIIN_RMS(n,D) 与占空比的关系曲线。
 
表1总结了三个同相工作转换器和三个异相工作转换器的性能结果对比。
 
相移时延如何改善DC/DC转换器性能?
表1.异相方案比同相设计具有显著优点。
 
同步降压稳压器( 如ISL 8018)为实现异相工作提供了一种简单、低成本的方法。主开关稳压器的SYNCHOUT特性在每个时钟周期开始时提供一个电流脉冲ISYNC。该电流源在达到1V SYNCHOUT电压后终止并放电至0V。从稳压器的SYNCIN特性的检测阈值为0.9V。当SYNCIN的每个上升沿达到0.9V时,其PHASE的ON脉冲即被触发。只需在SYNCIN至GROUND之间添加一个小而便宜的电容,即可改变SYNCHOUT电流源转换速率。
 
图4所示为主/从电路示意图,图5所示为其逻辑实现。相移时间(t,单位ns)等于2.8·CPHASE(单位pF)。
 
相移时延如何改善DC/DC转换器性能?
图4:主/从电路实现。
 
相移时延如何改善DC/DC转换器性能?
图5:主/从逻辑实现。
 
电流源的实现比较简单,只需要70平方密耳的裸片面积。该面积可以调整,以实现±5%的公差。同样,SYNCIN的阈值也可调整为±0.5%。应用容值在pF范围内,只需一个具有±1%小公差的低成本NPO或C0G介质的陶瓷电容即可。这样相移公差约为5.12%。
 
如上文所述,ISL8018可从主转换器或外部时钟加以同步。该特性在多个稳压器的工作频率彼此很接近时是必不可少的。图6显示了工作频率分别为f1和f2的转换器1和2。输入可见一个“拍”频(fb),亦即f1与f2之差。如果没有隔离的话,该fb将在GROUND出现。输出则可能如图7所示,其中的包络即为“拍”频。
 
相移时延如何改善DC/DC转换器性能?
图6:输入源的频谱图。
 
相移时延如何改善DC/DC转换器性能?
图7:地线纹波电压噪声。
 
通常情况下拍频非常低,特别是在对多个电源轨使用同类型转换器时。该低水平将出现在整个系统之中。在包含音频的计算、电信、工业或医疗设备应用中,系统的音频放大器极有可能接收到拍频噪声。如上文所述,添加共?;虿罘帜J皆肷瞬ㄆ鹘嵩黾酉低成杓瞥杀?。
 
然而ISL8018 DC/DC转换器的SYNC特性能够通过使用多个时钟频率相同的转换器解决拍频问题。于是fb将等于0Hz,从而消除整个系统中的拍频。
 
结束语
 
诸如ISL8018等DC/DC转换器能够为噪声敏感型应用(特别是包含音频电路的应用)提供低成本解决方案。借助相移时延技术,在主/从配置中采用多个负载点(POL)DC/DC转换器,有助于设计工程师通过降低RMS电流、纹波和输入电容要求而优化其电源设计。

文章来源于电子技术设计。



推荐阅读:

何为精密电阻,应该选择何种技术的精密电阻?
由来已久的ToF技术真的不可取代?
噪声环境中如何减少或滤除偶发错误测量值?
MOSFET靠什么进军IGBT的应用领域?
解读价格堪比半个手机的iPhone 7 AirPods耳机



 

 
要采购转换器么,点这里了解一下价格!
特别推荐
技术文章更多>>
技术白皮书下载更多>>
热门搜索

关闭

?

关闭