【导读】电路设计中会遇到对电流进行直流到交流的转换过程,这就需要逆变电源发挥作用,可见逆变电源在电路设计中的重要性。本文就对逆变电源的前后级电路进行详解。
高频逆变器前级电路的设计

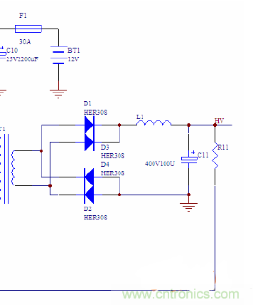
图1

图2
图1、图2是供分析的电路。逆变器前级电路一般采用推挽结构,这里主要讲解下开环和闭环的问题。
[page]
闭环前级变压器匝数比的设计
逆变器前级无论是开环还是闭环,只是变压器的匝比和反馈环路的参数不同而已。比如需要设计一个输入12V,变化范围为10.5-15V,输出电压为交流220V50Hz的高频修正方波逆变器。如果前级采用闭环结构,12V升压后的直流电压稳定在270V比较好,这样为了使输入10.5V时还能输输出270V,则变压器的变比大约为(270+2VD)/(10.5-VDS)/D,其中VD为高压整流管的压降,VDS为前级MOS管的压降,D为最大占空比。计算出来的结果大约是28。
特别注意的是当前级工作在闭环状态时,比如输入电压比较高的话,D1、D3正端整流出来的脉冲的峰值将超过270V,占空比小于1需要L1、C11平滑滤波,所以L1不能省略,还要足够大,否则MOS管发热损耗很大。具体计算可根据正激类开关电源输出滤波电感的计算,这里就不再赘述了。
准开环前级变压器匝数比的设计
实际中的逆变器前级往往省略L1,从电路上看还是闭环稳压,电压也是通过R1进行反馈,又是怎么回事呢?从上面闭环稳压的计算中可以看出,为了保持输出的稳定,变压器的变比设计的比较大。逆变器前后级都稳压当然比较好,但也可以只是后级稳压,后级稳压在AC220V,我们可以把前级直流高压设计在最低220V就可以了,此时占空比为50%。
如果前级直流高压大于220V我们可以自动把占空比调小点,这样输出交流电也稳定在220V了。用这种方式的话我们的变压器变比可以按输入10.5V时输出220V设计,计算结果变比大约是22。这样输入10.5-15V变化时,前级高压的变动范围大约是220-320V。如果L1直接短路,R1去掉,这样就是一个纯开环的电路,只是有于变压器漏感尖峰的存在,在逆变器空载时,前级输出的直流高压会虚高,对高压滤波电容和后级高压MOS管安全不利。我们可以也接上R1做一个浅闭环反馈,限制空载高压在320V,超过320V时,占空比会被控制到很小,这样高压滤波电容和后级高压MOS管的安全得到了保证,空载电流也减小了。前级这样设计的话,只要带很小的负载,前级占空比立刻拉到最大,前级直流高压降到320V以下。
在正弦比逆变器的前级电路中也可以这样设计,对于输入12V输出220V的逆变器来说可以把变压器的变比设计在32左右,这样前级直流高压的变化范围大约在320-420V,通过改变后级SPWM的调制度也可以保证后级输出220V电压的稳定。
高频逆变器后级电路的设计
后级电路的基本功能就是把前级升压的高压直流电逆变成交流电。从结构来说全桥结构用得最多。

图3
下面以单相正弦波逆变器的后级电路为例讲解下,部分电路如图3。
[page]
米勒电容对高压MOS管安全的影响及其解决办法
很多网友提到IR2110推动全桥MOS非常不稳定,经常莫名奇妙地炸管,往往在低压试验时好好的,母线电压一调高就炸了,这确实是个令人非常头疼的问题。我们先来分析一下MOS管GD结电容,也叫米勒电容对半桥上下两管开关的影响。供分析的电路如下:

图4
图4中C1、C2分别是Q1、Q2的GD结电容,左边上下两个波形分别是Q1、Q2的栅极驱动波形。我们先从t1-t2死区时刻开始分析,从图中可以看出这段时间为死区时间,也就是说这段时间内两管都不导通,半桥中点电压为母线电压的一半,也就是说C1,C2充电也是母线电压的一半。当驱动信号运行到t2时刻时,Q1的栅极变为高电平,Q1开始导通,半桥中点的电位急剧上升,C2通过母线电压充电,充电电流通过驱动电阻Rg和驱动电路放电管Q4,这个充电电流会在驱动电阻Rg和驱动电路放电管Q4上产生一个毛刺电压,请看图中t2时刻那条红色的竖线。
如果这个毛刺电压的幅值超过了Q2的开启电压Qth,半桥的上下两管就共通了。有时候上下两管轻微共通并不一定会炸管,但会造成功率管发热,在母线上用示波器观察也会看到很明显的干扰毛刺。只有共通比较严重的时候才会炸管?;褂幸桓鎏匦跃褪悄赶叩缪乖礁呙痰缪挂苍礁撸苍交嵋鹫ü?。大家知道了这个毛刺电压产生的原理,这个问题就很容易解决了,主要有三种解决办法:
采用栅极有源钳位电路??梢栽贛OS管的栅极直接用一个低阻的MOS管下拉,让它在死区时导通;
采用RC或RCD吸收电路;
栅极加负压关断,这是效果最好的办法,它可以通过电平平移使毛刺电压平移到源极电平以下,但电路比较复杂;
IR2110应用中需要注意的问题
IR2110是IR公司早期推出的半桥驱动器,具有功耗小、电路简单、开关速度快等优点,广泛应用于逆变器的全桥驱动中。对于DIP16封装的IR2110在正弦波逆变器的应用中主要要注意以下几点:

图5
13脚的逻辑地和2脚的驱动地在布线时要分开来走,逻辑地一般要接到5V滤波电容的负端,再到高压滤波电容的负端,驱动地一般要接到12-15V驱动电源的滤波电容的负端,再到两个低端高压MOS管中较远的那个MOS的源极。如图5所示。
在正弦波逆变器中因为载波的频率较高,母线电压也较高,自举二极管要使用高频高压的二极管。因为载波占空比接近100%,自举电容的容量要按照基波计算,一般需要取到47-100uF,最好并一个小的高频电容。
[page]
正弦波逆变器LC滤波器参数的计算
要准确计算正弦波逆变器LC滤波器的参数确实是件繁琐的事,这里介绍一套近似的简便计算方法,在实际的检验中也证明是可行的。SPWM的滤波电感和正激类的开关电源的输出滤波电感类似,只是SPWM的脉宽是变化的,滤波后的电压是正弦波不是直流电压。如果在半个正弦周期内我们按电感纹波电流最大的一点来计算应该是可行的。
下面以输出1000W220V正弦波逆变器为例进行LC滤波器的参数的计算,先引入以下几个物理量:
Udc:输入逆变H桥的电压,变化范围约为320V-420V;
Uo:输出电压,0-311V变化,有效值为220V;
D:SPWM载波的占空比,是按正弦规律不断变化的;
fsw:SPWM的开关频率,以20kHz为例;
Io:输出电流,电感的峰值电流约为1.4Io;
Ton:开关管的导通时间,实际是按正弦规律不断变化的;
L:LC滤波器所需的电感量;
R:逆变器的负载电阻。
例如,一台输出功率1000W的逆变器,假设最小负载为满载的15%则,R=220*220/(1000*15%)=323Ω
从L=R(1-Uo/Udc)/(1.4fsw)可以看出,Uo=Udc的瞬间L=0,不需要电感;Uo越小需要的L越大我们可以折中取当Uo=0.5Udc时的L=323*(1-0.5)/(1.4*20000)=5.8mH这个值是按照输出15%Io时电感电流依然连续计算的,所以比较大,可以根据逆变器的最小负载修正,如最小负载是半载500W,L只要1.7mH了。确定了滤波电感我们就可以确定滤波电容C了,滤波电容C的确定相对就比较容易,基本就按滤波器的截止频率为基波的5-10倍计算就可以了。其计算公式为:
本篇文章着重对高频逆变器前级和后级电路进行分析,并对其中的参数计算和注意事项精细讲解。希望能对想要了解逆变电源的朋友提供最大的帮助,在下一节文章当中,小编将为大家带来逆变电源?;さ缏返慕步狻?
相关阅读:
电路讲解:高频逆变电源中的前级开闭环电路设计
拆分逆变电源:详解电池输入及辅助电路
技术详解:高频逆变电源中后级电路设计



