【导读】目前驱动电路的性能多数均不稳定,LED驱动电源仍存在转换效率差、功率因数低、输出电流稳定性不好、寿命不能与LED相匹配等问题,已成为制约LED照明装置进一步推广应用的瓶颈。本文设计基于LF—F301的LED驱动电路改善了这些不足。
近年来,世界经济形势和能源发展格局发生了较大变化,各国都关心着能源问题,担心常规能源的大量使用会威胁到人类的生存环境。为贯彻可持续发展,许多国家在新能源的开发利用上投入了大量的人力物力,21世纪将进入以LED为代表的新照明时代。由于在不同地域条件下,太阳能和风力资源分布各不相同。为取得最大的风光利用率,采用了风光互补系统,实现由风光互补发电作为LED驱动电路的输入。
目前驱动电路的性能多数均不稳定,LED驱动电源仍存在转换效率差、功率因数低、输出电流稳定性不好、寿命不能与LED相匹配等问题,已成为制约LED照明装置进一步推广应用的瓶颈。本文设计基于LF—F301的LED驱动电路改善了这些不足,其是基于风光互补发电系统改进而成的,在整个系统中,风力发电机和光伏系统所产生的电能提供给LED路灯使用,不足部分由工频电网提供,电路与工频电网长期相连,并通过优化开关组合的方式,使其能够应用在更多的场合。
1 驱动电路设计
1.1 LED驱动条件
LED节能灯的快速发展,使得LED驱动电路的设计更加严格,整个电路不仅要安全低功耗,还应该具有恒流特性,即电源电压变动幅度<15%时,输出电流的变化幅度不超过10%,这样才能保证LED驱动电路较高的能量利用效率。
1.2 驱动电路特点
此驱动电路使用恒流电源驱动方法,专为T10 LED灯设计,不仅可应用在闹市区,工业园区和大学校园,也可应用在孤岛,乡村等偏远地区,市场应用前景广阔。同时整个电路采用了特殊的开关控制方式,使其具有高效率,节能环保等方面的优势。经过研究和物理电路测量,驱动电路具有以下特点:工作频率50~60 Hz;功率24 W;宽输入电压AC 110~265 V/50~60 Hz;输出电流0.24A;输出电压:36 V≤Uout≤0.6 Uin;体积为175 mm×18 mm×11 mm;直流50 V~80V。这些参数确保了LED驱动电路使用时安全稳定,使其具有恒流精度高,电磁兼容性较好的特征。
1.3 驱动电路电路设计
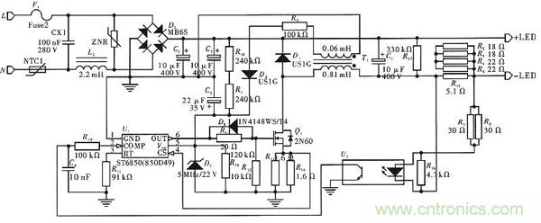
驱动电路原理图如图1所示,通过桥式整流器,电流直接被送到LED负载的正极,然后通过负极,经由变压器到达晶体管Q1,最后又通过桥式整流器,这就是该负载电路电流的主要回路。当没有负载时,R17就充当保护电路的负载,保证电路不会短路。C1在这里起到滤波以及平衡负载两端电压的作用。D1为蓄流二极管,保证变压器正常工作。电路图的下半部分,是由两个芯片和Q1组成的反馈调节电路。Q1能根据U1的变化情况,向变压器发出高频电流。当负载电流过载时,电流会通过R7和R8到达U2,使得U2右边的二极管发热,导致U2左边的电压降低,同时反馈到U1,U1通过调节电压和频率控制电路,从而使系统电路输出恒定电流。

图1:LED驱动电路设计图
2 LF-F301驱动电路原理分析
2.1 工作???/div>
如图2所示,此电路通过变压器输出适当的电流,当有LED负载时,电路中通入适当的电流和频率使LED正常工作;当没有负载时,变压器中仍然残留有能量,需要释放。此时由R17等构成的回路,可以慢慢地释放变压器中的电能。但当电流突然减小时,变压器中会产生感应电动势,由此会产生较高的反向电压,可能会击穿器件。为了克服这个问题,在线圈的两端并联一个续流二极管D1,同时在电路输出端串联R15,并且在R15两端并联R2,R3,R4,R6。R15有降压作用,并且能为反馈电路提供电压。由于R15承受的功率较大,容易烧坏,所以预备一个由R2,R3,R4和R6的并联等效电阻,这样每个电阻承受的功率变小,在增加使用寿命的同时,能够减少维修费用。

图2:工作模块
2.2 采样???/div>
如图3所示,采样电流经过传感器U2将电流信号转换成电压信号,并输出到芯片U1的2号引脚。

图3:取样???/div>
2.3 控制模块
如图4所示,电路通过T1、D7获取稳定的22 V电压,供给芯片工作,芯片通过2号引脚进行取样输入,C4对电路的频率和电压进行控制。

图4:控制???/div>
[page]
3 蓄电池?;さ缏飞杓?/strong>
合理的蓄电池充放电,不仅可以延长蓄电池寿命,且能提升整个电路系统的稳定性。因此需要设计?;さ缏罚员Vば畹绯啬茉谝欢ǖ牡缪狗段诮谐浞诺?。本项目使用3级级联的12 V铅酸蓄电池。由于过充电路与过放电路有相似性,本文只给出蓄电池的过放电路,如图5所示。电源电压正常时,调节电位器RP1使放大器的同相输入端的电位略高于反相输入端的电位,此时放大器输出低电平,VT截止,电路正常工作。当电源电压<10.5 V时,反相输入端的电位大于同相输入端的电位,放大器会输出高电平,调节RP2,使VT导通,此时负载与电源断开。

图5:蓄电池?;さ缏?/div>
4 电路开关设计
光控开关的基本原理是光敏效应,当光照达到一定值时,开关开通,否则自动关断。时控开关按设定的时间开启或关断电路。然而在灯光控制领域应用光控开关时,即使感光头放在较为合适的位置,在早晨和傍晚采集到的光照强度也是不稳定的。若把光控开关和时控开关的输出端串联在一起,光传感器测得外界环境的光照强度,定时器给出所需设定的时间范围,便能更好地控制电路的关断,不仅节约电能,还延长了LED灯的使用寿命。
4.1 光控模块
其由光电转换??楹凸饷舻缱枳槌?。光电转换由比较器来实现。当光敏探头感应的光照强度不强时,比较器会输出高电位,否则输出低电位。具体电路如图6所示。R1分担电路电压,依照外界环境条件,选择适当的电阻R2,控制比较器中正相输入的电压值,使其作为比较器工作的参考电压;R3起到?;す饷舻缱枰约胺盅沟淖饔?。光敏电阻的阻值随着外界光强的变化而变化,这样就可将光信号变换成电压信号,以此作为信号电压连接到比较器的反相输入端。比较两个输入端的电压大小。若信号电压较小,比较器输出高电平,否则比较器输出低电平。从而实现在明亮条件下输出低电平,在黑暗条件下输出高电平的设计要求。

图6:光控???/div>
4.2 时控模块
时控??橐远ㄊ逼魑 5惫饪啬?槭涑龈叩缙绞?,时控??榻牍ぷ髯刺?,分为3个阶段:
(1)光强慢慢减弱,控制LED灯实现半光照明。
(2)车流高峰时段,控制LED灯实行全光照明。
(3)进入下半夜,控制LED灯采用半光照明。
5 结束语
风光互补电路驱动LED发展迅速,而且使用环境广阔。本文阐述了驱动电路的应用意义以及前景,分析了驱动电路的技术要求,设计了LED电源驱动电路。根据驱动电路要求,改进电路开关的同时,设计了蓄电池充放电保护电路,提高了整个电路的工作效率,实现了节能环保的目的。
特别推荐
- 强强联手!贸泽电子携手ATI,为自动化产线注入核心部件
- 瞄准精准医疗,Nordic新型芯片让可穿戴医疗设备设计更自由
- 信号切换全能手:Pickering 125系列提供了从直流到射频的完整舌簧继电器解决方案
- 射频供电新突破:Flex发布两款高效DC/DC转换器,专攻微波与通信应用
- 电源架构革新:多通道PMIC并联实现大电流输出的设计秘籍
技术文章更多>>
- 特瑞仕半导体株式会社发布XC9711 系列新品降压 DC/DC 转换器
- 技术解决方案导向:破解车载摄像头终检痛点 ——FT8340 多通道电池模拟器的产线应用
- 从分立器件到集成模块,安森美全链路提升UPS功率密度与效率
- 村田参展CES 2026
- 2025智能戒指排名前十选购指南:从健康监测到穿戴的全面解析
技术白皮书下载更多>>
- 车规与基于V2X的车辆协同主动避撞技术展望
- 数字隔离助力新能源汽车安全隔离的新挑战
- 车用连接器的安全创新应用
- Melexis Actuators Business Unit
- Position / Current Sensors - Triaxis Hall
热门搜索
友情链接(QQ:317243736)
我爱方案网 ICGOO元器件商城 创芯在线检测 芯片查询 天天IC网 电子产品世界 无线通信模块 控制工程网 电子开发网 电子技术应用 与非网 世纪电源网 21ic电子技术资料下载 电源网 电子发烧友网 中电网 中国工业电器网 连接器 矿山设备网 工博士 智慧农业 工业路由器 天工网 乾坤芯 电子元器件采购网 亚马逊KOL 聚合物锂电池 工业自动化设备 企业查询 工业路由器 元器件商城 连接器 USB中文网 今日招标网 塑料机械网 农业机械 中国IT产经新闻网 高低温试验箱
关闭
?
关闭






