【导读】文中采用ST系列单片机将原来固定的机械式开关改无线??厥降目?,利用无线??丶际趵捶⑺托藕牛庋桓鑫尴咭?仄髟俳岷弦桓隹刂破骶涂梢钥刂剖夷诘牡凭叩目?,不仅美观、实用,可以非常方便的使用。
目前灯光的控制主要形式还是手动逐个控制所有的灯具,这样不仅麻烦而且效率低下也不符合现代舒适生活的标准,因此设计一个可以便捷地控制灯先等功能的智能化灯光系统不仅具有实用价值,而且还具有广阔的市场前景,智能不是昂贵和不实际的代名词,而是方便智能灯光控制,能控制不同生活区域不同场合的各种灯具。文中采用ST系列单片机将原来固定的机械式开关改无线遥控式的开关,利用无线??丶际趵捶⑺托藕?,这样一个无线??仄髟俳岷弦桓隹刂破骶涂梢钥刂剖夷诘牡凭叩目?,这样不仅美观且实用可以非常方便的使用。
控制系统总体设计
本系统由无线发送模块、无线接受??楹涂氐缭纯刂颇??部分组成,其系统构成如图1所示。
图1:控制系统构成图
无线发送??楦涸鸱⑺投阅骋宦犯涸氐缏返目凸刂噶?,接收??楦涸鸾邮绽醋苑⑺湍?榈闹噶睿缓蠼噶罱挥煽氐缭纯刂颇?榈拇砥?,处理器对指令进行解析后控制开关电源??榈募痰缙鞯亩峡捅蘸希佣锏蕉愿涸毓┑绲缭粗悄芸刂频哪康?。
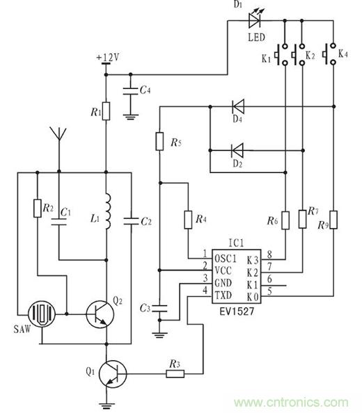
无线发送模块设计
发送??橹饕蒆S1527($1056.0000)无线发码芯片、声表面滤波器、指示灯及滤波电路等组成,发送??樽魑?仄骼床僮?,电路图如图2所示。当按下不同的按键K时,发码芯片就会通过天线发出不同的编码,编码经过天线发送到接收??橛山邮漳?榻嗦虢挥煽刂颇?榻馕龃?,发送模块供电电压12 V,由电池供电。
图2:发送??橹饕缏?/div>
[page]
无线接收模块设计
无线接收??橛闪讲糠肿槌桑┑绮糠钟蒐NK304DN($0.5040)及外围电路组成,该电路可将220 V交流电压转换成直流5 V电压,分别给接收??楹涂刂颇?榈拇砥鞴┑?,电路图如图3所示。
图3:控制器供电电路
无线接收部分主要由解码芯片SYN500R、晶振和外围电路组成超外差接收???,接收模块负责接收来自发送??榈谋嗦?,然后将编码交由处理器处理,处理器处理后通过放大器将信号放大,然后控制继电器的开和合,接收部分电路图如图4所示。
图4:无线接收电路
控制??樯杓?/strong>
控制??橹饕纱砥鞯テ⒓痰缙骱屯馕г槌煽氐缭?,con端接入交流照明电,AC-L和AC-N分别接入交流电火线和零线,OUT端连接负载,此系统可以控制多路负载,实验中该控制??榱恿艘桓黾痰缙骺刂埔宦犯涸?,控制??榈缏吠既缤?所示。
图5:控制??榈缏?/div>
点评分析:
控制系统在实验室进行了测试,控制器连接2盏100 W的照明灯作为负载进行了初步调试,2个继电器分别控制两盏灯,利用??仄骺刂屏秸档频牧梁兔穑谑夷诳湛蹙嗬?0 m内信号接收良好,实验较好的达到了预期效果,为下一步的研究提供了基础。受当前无线网络信号的干扰、传送带宽方面和稳定性的限制,使得诸如高质量活动图像传输等一些更高层次的功能应用仍比较难以实现,家居智能化以及无线远程控制技术将会得到更大的发展。
特别推荐
- 强强联手!贸泽电子携手ATI,为自动化产线注入核心部件
- 瞄准精准医疗,Nordic新型芯片让可穿戴医疗设备设计更自由
- 信号切换全能手:Pickering 125系列提供了从直流到射频的完整舌簧继电器解决方案
- 射频供电新突破:Flex发布两款高效DC/DC转换器,专攻微波与通信应用
- 电源架构革新:多通道PMIC并联实现大电流输出的设计秘籍
技术文章更多>>
- 村田参展CES 2026
- 2025智能戒指排名前十选购指南:从健康监测到穿戴的全面解析
- 如何利用专业工具链大幅缩短电源开发时间?
- 直通引脚开关实现通道密度与精度双飞跃
- 以 RK3506 为核:破解实时控制与系统适配难题
技术白皮书下载更多>>
- 车规与基于V2X的车辆协同主动避撞技术展望
- 数字隔离助力新能源汽车安全隔离的新挑战
- 车用连接器的安全创新应用
- Melexis Actuators Business Unit
- Position / Current Sensors - Triaxis Hall
热门搜索
LCR测试仪
lc振荡器
Lecroy
LED
LED?;ぴ?/a>
LED背光
LED调光
LED模拟调光
LED驱动
LED驱动IC
LED驱动???/a>
LED散热
LED数码管
LED数字调光
LED显示
LED显示屏
LED照明
LED照明设计
Lightning
Linear
Litepoint
Littelfuse
LTC
LTE
LTE功放
LTE基带
Marvell
Maxim
MCU
MediaTek



