【导读】本文这款0-30V/10A可调稳压电源,本制作电路极为简单,所用元器件均为易购常见元器件,成本很低,制作工艺简单,对制作人员的技术要求难度低。而其性能表现卓越,工作稳定可靠,基本可以满足普通电子爱好者平时的试验需求。
“工欲善其事,必先利其器”!对于电子爱好者来说,能拥有一台性能优良的电源,应该说是可以从“源”头上保证了制作作品的成功率和优良性能的发挥!本文介绍一种简单易制的可调稳压电源,可以在0-30V的范围内稳定的输出最大10A的电流,基本上可以满足常见的电子制作需要。而且其电路非常简洁、制作简单,性能优良稳定、成本低廉,非常适合电子爱好者制作,下面将详细介绍其电路原理、制作方法和注意事项。
电路原理
电路原理

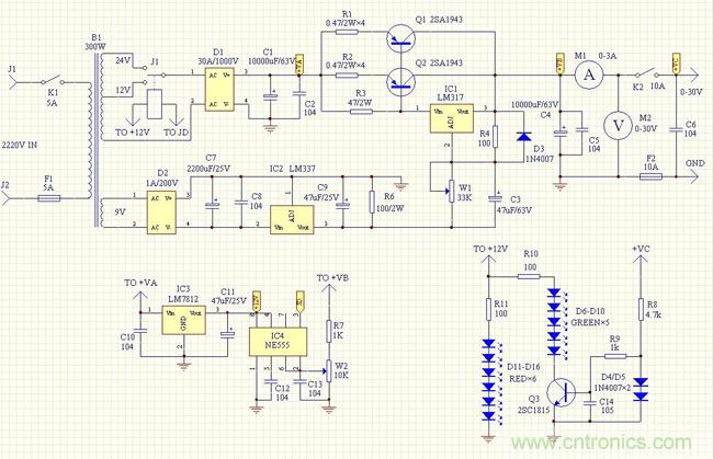
图:简单易制、低廉高效的0-30V/10A可调稳压电源电路原理
本电源在保证功能适用、性能稳定的前提下对电路尽量简化,这样既可以降低制作工作量和难度,又可以提高制作的成功率。电路如图(1),主要由Q1、Q2、IC1组成的调整稳压电路和IC2组成的-1.25V生成电路,以及IC4组成的输入电压自动切换控制电路和以Q3、M1、M2为主组成的输出显示、指示电路等4部分电路完成整机功能。
由电路图可以清楚的发现本机稳压部分采用了常见的工频变压器整流、滤波、线性稳压的工作原理,之所以没有采用高效率、轻便的开关电源电路模式,主要是因为考虑到作为实验用供电电源,对其主要的要求是输出宽可调电压范围、大输出电流供应、低输出纹波电压、电源纯净度高,对于电源效率要求并不高,而开关电源虽然效率高,但其输出波形干扰纹波大、可调范围窄,因此采用传统的线性稳压电路。
下面介绍一下整机电路的工作原理。从J1、J2输入的交流电网220V电压经K1、F1输入电源变压器B1的初级,从其次级分别输出9V、12V、24V的交流电压。输出的9V交流电压经D2整流、C7、C8滤波后加在IC2/LM337的输入端,在其输出端产生-1.25V的电压,R6作为IC2的负载,C9使IC2输出端的电压更为稳定、纯净。设置此部分电路的目的是为了用其产生的-1.25V电压抵消IC1/LM317输出端最低只能到达+1.25V的电压,从而使整机输出电压可以从0V起输出,而并非是从+1.25V开始输出,这样可以满足部分需要低于1.25V的低电压的试验场合的需要。
B1输出的12V、24V交流电压经输入电压控制继电器J1得触电选择后输入到由D1、C1、C2组成的主整流滤波电路,对应于两个绕组输入交流电压,在C1、C2上分别获得16V、33V左右的直流电压,此直流电压供给由IC1、Q1、Q2组成的调整稳压电路。
调整稳压部分为了电路简单,并没有采用常见的由分立元件、或运放组成的电路,而是充分发挥LM317优良的可调稳压性能,利用Q1、Q2扩充其输出电流,弥补LM317最大输出电流不能大于1.5A的缺点。当流经LM317的电流小于650mV/47≈15mA时,功率三极管Q1、Q2不导通,输出端需要的电流全部由LM317提供;当流经LM317的电流等于15mA时,此电流在电阻R3上形成的压降将驱动功率三极管Q1、Q2开始导通并输出一定的电流,此时输出端的电流由LM317和功率三极管Q1、Q2共同负担。电阻R1、R2可以起到自动均衡流过功率三极管Q1、Q2的电流的作用。
电阻R4取值小些有利于输出电压的稳定,一般在100-200Ω的范围内选择。二极管D3的作用是当输出端短路等异常情况发生时?;M317不被损坏,电容C3可以进一步稳定输出端的输出电压。电位器W1可以调整输出端电压的高低至需要的数值。
?;さ髡妊沟缏方蒀1、C2获得的电压调整稳压到需要的电压后经显示电流表M1和输出控制开关K2输出电源输出端子。
电容C4采用大容量电容可以储存更多的电量,减轻稳压调整部分电路的负担,进一步的降低电源的内阻,C5、C6可以给高频信号提供通路,避免大容量电容因卷绕工艺所造成的寄生电感对高频信号滤波能力的降低。
输出控制开关K2可以控制调整稳压部分电源输出的通断,这样相对于控制变压器B1初级交流电源开关的控制方式,可以为外部负载提供更为稳定和干净利落的电源的接通和断开。
本机本着制作简单的原则,没有设置限流电路,仅设置保险丝F2,可以避免负载异?;蚴涑龆硕搪肥笔涑龅缌鞴笊栈档缭茨诓康脑骷5缪贡鞰2用以指示输出电压的大小。
因为本机的输出电压调整范围为0V-30V,相对较大,如果整个输出段都采用相同的交流输入电压整流滤波后再调整稳压的话,为了照顾最高可以稳定输出30V的最高电压的需要,输入端整流滤波后的直流电压将要高于30V,而此时如果输出端仅需要低于10V的输出电压时,将会有相当一部分电压、功率消耗在功率调整管上,导致电源效率极低,而且将会使功率调整管发热严重,甚至烧毁!所以为了提高电源效率和减轻功率调整管的负担,本机的主整流滤波电路部分采用12V和24V高低两组交流绕组,根据输出端需要的电压的高低,由内部电路检测并自动切换到需要的交流输入绕组,使整流输出的直流电压既可以满足调整稳压部分的需要,输出稳定的电压,又不至于过高,造成功率调整管的负担过重!
两组交流输入电压的切换是由继电器J1完成,而继电器的动作由IC4/NE555为主构成的输出电压检测电路控制。调整稳压后的电压经R7和W2输入到IC4内部,调整W2使当调整稳压后的电压低于10V时电压检测电路不动作,此时继电器的常闭触电接通,变压器B1的12V交流绕组经继电器的常闭触电接通,为整流滤波电路供电,整流滤波后获得15V左右的直流电压供给调整稳压部分电路。而当输出端的电压高于10V时,此时输出电压经R7和W2输入到IC4内部,触发其内部电路,使其输出端3变为低电位,从而驱动继电器吸合,使其触点断开12V交流输入绕组而接通24V交流输入绕组,使整流滤波后的直流电压相对升高,满足调整稳压部分电路的需要。
为了更为清晰的指示电源的工作状态,利用6个红色的高亮度发光二极管D11-D16照亮输出电压指示表M2的刻度表来作为电网电源接通指示。而利用5个绿色的高亮度发光二级管D6-D10来指示电源输出状态的接通与断开。稳压电源输出控制开关K2断开无输出时,三极管Q3基极无偏置电压不导通,发光二级管D6-D10不亮,而当稳压电源输出控制开关K2接通时,输出电压通过R8、9加到Q3的基极,使其导通驱动绿色发光二级管D6-D10发光,照亮电流输出指示表M1的刻度表。以上设计不但可以得到明显的工作状态指示,而且可以作为电压电流指示表盘夜间读数的辅助照明措施,一举两得!二极管D4-D5用以限压,防止稳压电源输出端的电压比较高时加到Q3基极的驱动电压过高造成其损坏!C14可以防止电源输出开关断开时,外接的电源连接引线感应外接干扰信号或因人手触摸而导致Q3导通使发光二极管点亮,从而造成指示混乱!
稳压电路IC3/LM7812为输出电压检测、输出状态指示部分电路提供稳定的电源。
[page]
元件选用
考虑到本机输出功率可能工作在较大的状态,所以电源变压器的功率选的较大,本机采用一功率200W的电源变压器,可以在输出端需要大电流输出时提供充沛的动力!共需要4个绕组:初级220V绕组,次级12V、24V绕组和次级9V绕组。其中次级9V绕组和12V、24V绕组是互相独立的,用以为调整稳压部分电路提供-1.25V偏压。
因其初级直流电阻较低,而且次级整流滤波电容的容量也较大,所以在电源刚接通或工作的状态的电流可能较大,因此电源变压器初级进线开关K1和保险丝F1的电流容量取的稍大一些,在5A左右。如果F1的电流容量选取较小,可能会出现一闭合开关K1就烧保险丝的状况。
交流输入电压选择继电器J1的触点电流容量不能低于10A,其控制线圈的工作电压选择为12V的。
电源输出控制开关K2的电流容量不能低于10A,以保证大电流输出时工作的稳定!输出限流保险丝F2的电流容量取稍大于10A即可,既可以在输出端短路时可以迅速烧毁保护功率管,又可以避免输出端偶尔的小幅度的过电流导致保险丝烧毁频繁更换的麻烦!
整流桥堆D1选择30A/1000V的优等品,当输出电流较大时其将会发热,应该为其配备适当大小的散热片为其散热,保证其稳定可靠地工作。整流桥堆D2选择1A/200V左右的即可,因其功耗很低,不必使用散热片为其散热。二极管D3-D5选用常见的1A/200V左右的即可,对其性能没有太多的要求。
各电阻尽量选用优质金属膜型电阻,其数值尽量按图纸标注数据选取,除图纸中标注功率的除外,其他电阻的功率选用常用的1/4W左右的即可。因R1、R2上流过的电流较大,所以本制作中分别选用0.47Ω/2W的金属膜电阻4个并联得到,保证电源输出大电流时工作的可靠和稳定性!电阻R3通过的电流较小,选用普通2W的金属膜电阻即可!R1-R3也可以选用优质水泥电阻。
电位器W1选用高品质精密多圈电位器,可以保证调整电压的准确性和工作的稳定性。W2可以选用小型精密多圈电阻。
各滤波电容C1-C14均选用优质正品电容,容量可以在图纸标注的基础上稍作调整,但是其耐压不要低于图纸标注数值,以免发生危险!
稳压集成电路IC1、IC2、IC3均选用优质正品元件,保证整机工作稳定可靠,高性能充分发挥。根据其功耗大小,应分别为其配备适当大小的散热片为其散热。
功率调整管Q1、Q2选用音频功放常用的大功率输出管2SA1943,取其线性优良、输出电流大的特点。采用两管并联工作,保证大电流输出时的稳定可靠!也可以选用参数相近或更高的其它型号的功率管,只要关键的性能参数达到制作要求即可。因其工作时可能消耗较大的功率,所以需要为其配备足够大面积的散热片,保证大电流输出时工作的可靠性。
Q3选用小功率三极管2SC1815,本制作中对其选择要求较低,选用普通NPN型的性能参数相近的小功率三极管均可。
发光二极管本制作选用红色和绿色高亮型发光二极管,其工作压降一般在1.9V左右,工作电流在2mA-20mA均可。制作中如需调整发光二极管的个数,可以根据其压降和额定工作电流,相应调整其限流电阻R10、R11的数值即可。
虽然本电源的最大输出电流可以达到10A,但是因为一般实验所需输出电流一般都在3A以下,所以为了相对提高指示的精度,输出电流指示表M1的量程只选择0-3A的。实验证明,当输出电流超过其指示量程时并不会发生机械或电气损坏,当然应当尽量避免大电流短时间内冲击电流表,造成指针猛烈偏转的现象发生?;蛘咭部梢曰挥檬直硗?,获得更为精确的指示精度。输出电流指示表M2选用量程为0-30V的,指示精度完全可以达到普通制作实验的要求。
为了降低制作难度和工作量,本机的机壳直接利用一电路损坏的可调稳压电源的机壳,这样可以充分利用其内部变压器、散热片、面板指示表头和各开关、电位器、输出插头等。使整个制作更容易,效果更好!
制作方法
本制作的电路比较简单,将元器件比较多的核心电路电压调整部分、-1.25V电压生成部分、指示电路驱动部分、输出电压检测部分的元件利用一万能板集中布线,而将不易集中安装的功率桥堆、输入电压选择继电器、大容量滤波电容、输出功率调整管、精密多圈电位器、输出指示表头等按照走线最为合理的布局进行位置固定后,采用搭棚焊接工艺,进行连接。制作方法可以根据实际情况进行调整,比较简单,不再赘述!
注意事项
1.本机设计最大输出电流可达10A,因电源滤波电容C1的取值较小,仅有10000μF,所以实测当输出10A电流时8V-10V和24V-30V的输出电压范围段将会因为电容C1两端纹波过大,而使输出纹波大大增加,输出电流小时不存在这种现象。
2.当输出电压低于0.6V时,输出电流指示部分电路的三极管Q3因不能获得足够的导通电压而无法导通,即使输出控制开关K2闭合,输出端保持输出,输出指示灯也不亮,这种情况很少发生,此时需要加以注意!
3.当变压器B1初级的保险丝F1选取电流容量过小时,在闭合电源开关K1的瞬间,可能会烧坏保险丝,这是正常现象,只需换用额定电流稍大一些的或慢速熔断的“T”型保险丝即可。
4.本制作的电路采用模块化思想构建,可以根据个人需要对相应??榻性黾跹∮?。如制作时一般不需要低于1.25V的电压的话,则可以将-1.25V电压生成电路部分省略,这样可以使本制作更为简单!但因本电源使用时的工作环境比较复杂,所以电源输出端的保险丝F2在实际制作时最好不要省略。以免负载电路发生故障或输出端发生短路时,长时间的大电流损坏电源内部器件。
5.控制负载电路电源的接通和关闭时,最好利用K2加以控制,而不要利用K1控制,因为当K1闭合和管闭的瞬间,整个电源都会经历一个电压升降直到稳定的不稳定过程,有可能使输出电压高于设定值,对负载电路造成损坏!所以实验操作时,尽量先闭合开关K1,将电压调整到需要的数值后,再利用K2来控制向负载电路的供电和关闭,这样可以获得更为干净利落的控制效果!
6.本制作选用变压器的稳压输出电压高低绕组的数值分别为12V和24V两组,整流滤波后的电压分别为16V和33V左右。输入绕组继电器的切换直流电压设定为10V,即当输出电压检测电路检测到输出电压低于10V时,电路不动作,输入绕组继电器常闭触点闭合,接通12V交流绕组整流滤波供电;而当输出电压检测电路检测到输出电压高于10V时,电路动作,控制输入绕组继电器吸合,接通24V交流绕组整滤波为后级稳压调整部分供电。具体制作时可以根据变压器绕组的实际电压大小,灵活选择此切换电压。





