【导读】近日笔者修了一台笔记本电脑的电源适配器,此电源适配器的配件是非原装的,在检修过程中发现问题并解决问题,虽然检修和故障排除困难不大,但造成的原因耐人寻味,希望广大电源爱好者能吸取教训,从中学到更多的电源知识。
近日笔者修了一台笔记本电脑的电源适配器,此电源适配器的配件是非原装的,在检修过程中发现问题并解决问题,虽然检修和故障排除困难不大,但造成的原因耐人寻味,希望广大电源爱好者能吸取教训,从中学到更多的电源知识。

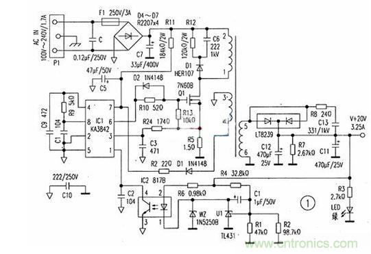
KA3842引脚功能定义:
①确定误差放大器的增益与频响特性
②反馈电压输入端,该电路中接地,控制①脚来实现此功能
③电流检测端,检测Q1源极电流定时端外接定时电阻电容,其振荡器的工作频率为f=1.8
④RTCT
⑤接地
⑥输出端驱动能力是±1A。启动电源端,启动电压低于16V,KA3842不工作
⑦后极限电压30V,启动阚值16V,低于10V关闭
⑧基准电压输出端,输出粗确的+5V电压,可达5mA
[page]
该电源适配器是因无输出电压而送修的。接通交流电源,绿色指示灯不亮。检查交流输入的线缆并无断路.由此确定系电源内部元件损坏所至。用“一”字螺丝刀将外壳撬开查看线路板,发现如图1中的保险丝F1已熔断。怀疑初级元件有击穿过流现象。于是重点对D4~D7、C7、Q1作检查,未发现异常,故将F1更换后通电试机,但电源还是没有输出。这时测主滤波电容C7两端+300V,正常。断电后,再测C7两端仍储有高压,说明开关电源并未起振。

图2
根据图2中控制芯片内部原理图可知,KA3842的⑦脚是启动端,正常工作时,+300V经启动电阻R11使控制芯片初始启动,这个电压需16V以上(启动电流约为0.5mA)方可使芯片正常起振工作。当KA3842顺利启动后,开关变压器④、④绕组的脉冲电压经D1整流、R2限压.经C5滤波后得到约12V的直流电压取代由启动电阻R11提供的16V启动电压为KA3842供电。在通电情况下测量KA3842的⑦脚电压为0V,笔者由于图方便并没有拆下R11来测量(由此造成后面不必要的损失),只是将R11与KA3842⑦脚的印制线路划断,通电测最C5两端的电压可升至超过16V,说明启动电阻R11及C5是正常的。断电后再用万用表电阻挡测量KA3842已悬空。⑦脚的对地电阻正反均为75Ω,通过器件内部原理图可知这应该是异常的。很可能是内部⑦脚与⑤脚间的35V稳压管已击穿,使R11的启动电压与接地短路,于是将KA3842用uc3842直接代换。将⑦脚的印板走线接通后通电,只见电源指示灯亮一下即熄灭。
检查发现UC3842内的稳压管与KA3842一样再次击穿。这下笔者觉得奇怪了,启动电压有R11限流,正常工作电压也有R2限流,而且电阻损坏只会阻值变大或开路,一般不会发生短路或阻值变小的现象。那又是什么使新更换的Ic内部稳压管再次击穿呢?要击穿IC内部的二极管,一是电压须超过该管的稳压值。二是大电流。但检查印板走线设计,并没有发现高压向⑦脚漏电的可能。难道是R11的阻值在减???虽说不可能,但也想不到其他的因素了。
当拆下R11检查时发现其阻值虽正常,但细看发现.该电阻色环的第一环处有一点点烧糊的痕迹。查看印板时才发现是由于印板上元件排列紧凑,R11与R12均采用直立安装且紧靠在一起,R12的引脚与R11的壳体相碰,当R12上的反峰高压击穿R11壳体的绝缘层后直接串人至Ic的⑦脚,造成其内部稳压管击穿而不工作。这就相当于反峰吸收网络中的D1负极直接与Ic的⑦脚相碰一样,反峰的高压与启动电压叠加在一样,瞬间即可使IC内的稳压管击穿。于是,将R11装上,在R12相碰靠处用绝缘物隔开装上KA3842,通电指示灯正常点亮,测输出点输出+20V稳定,开关电源恢复正常。
经过分析,造成故障的原因是该“三无”元件的布局不合理,R11和R12采用竖立焊接的大功率电阻靠得过近。当不小心将电源振动或摔碰后,由于惯性足以使两电阻相碰而引发故障。该电源的品牌型号是LI SHIN INTERNATIONAL.ENTERPRISE CORP,型号:0335A2065。希望有此电源适配器的朋友注意,需另配此类关键附件,以免因小失大。





